ESP32-P4-EYE
本指南将帮助您快速上手 ESP32-P4-EYE,并提供该款开发板的详细信息。
ESP32-P4-EYE 是一款基于 ESP32-P4 芯片的视觉开发板,主要面向摄像头应用。ESP32-P4 搭载双核 RISC-V 处理器,支持最大 32 MB PSRAM。此外,ESP32-P4 支持 USB 2.0 标准, MIPI-CSI/DSI, H264 Encoder 等多种外设,可满足客户对低成本、高性能、低功耗的多媒体产品的开发需求。
此开发板搭载了 ESP32-C6-MINI-1U 模组,用于该开发板的 Wi-Fi 和蓝牙通信;支持 MIPI-CSI 摄像头接口和 USB 2.0 High-Speed 从机模式。板载功能丰富,包括摄像头、显示屏、麦克风和 MicroSD 卡扩展,使得设备能够实时监测周围环境并采集图像、音频数据。适用于智能安防摄像头、视觉模型检测、物联网边缘计算等需要实时图像处理与无线通信的应用场景。
板上芯片大部分管脚均已引出至排母,开发人员可根据实际需求,轻松通过跳线连接多种外围设备。

ESP32-P4-EYE 正面图(点击放大)

ESP32-P4-EYE 背面图(点击放大)
本指南包括如下内容:
入门指南:简要介绍了 ESP32-P4-EYE 和硬件、软件设置指南。
硬件参考:详细介绍了 ESP32-P4-EYE 的硬件。
硬件版本:介绍硬件历史版本和已知问题,并提供链接至历史版本开发板的入门指南(如有)。
相关文档:列出了相关文档的链接。
入门指南
本节介绍如何开始使用 ESP32-P4-EYE。首先,介绍一些关于 ESP32-P4-EYE 的基本信息,然后在 应用程序开发 章节介绍如何开始使用该开发板进行开发。
组件介绍

ESP32-P4-EYE PCB 正面图(点击放大)

ESP32-P4-EYE 正面图(点击放大)
以下按照顺时针的顺序依次介绍正面 PCB 上的主要组件。为了方便用户使用,我们同时在 ESP32-P4-EYE 的外壳上标注出了这些组件或者接口。
主要组件 |
描述 |
---|---|
MicroSD Card Slot(MicroSD 卡槽) |
支持通过 4 线 SD 总线连接 MicroSD 卡,兼容 SDIO 协议与 SPI 协议两种通信模式。 |
Test Points(测试点) |
用于对 ESP32-C6-MINI-1U 进行烧录测试的测试点,可焊接杜邦线。 |
USB 2.0 Device Port(USB 2.0 Device 接口) |
USB 2.0 Device 接口与 ESP32-P4 芯片的 USB 2.0 OTG High-Speed 接口连接,支持 USB 2.0 标准。通过该接口进行 USB 通讯时,ESP32-P4 作为 USB Device 设备与其他 USB Host 设备连接。该接口也可用作开发板的供电接口,外壳上以 |
USB Debug Port(USB Debug 接口) |
该接口可用作开发板的供电接口,可烧录固件至芯片,也可作为通信接口,与 ESP32-P4 芯片上的 USB Serial JTAG 接口连接。外壳上以 |
Power Switch(电源开关) |
电源开关。拨向 |
User-defined Buttons(用户自定义按键) |
用户可根据应用自定义相关功能。 |
LCD FPC Connector(屏幕连接器) |
用于连接 1.54 英寸 LCD 屏幕。 |
LCD |
1.54 英寸 LCD,SPI 接口,分辨率为 240 x 240,支持 Camera 图像实时显示。详细参数请参考 显示屏规格书。 |
Charging Indicator(充电指示灯) |
为电池充电时,充电指示灯为红色;充电完成后,指示灯变为绿色。 |

ESP32-P4-EYE 开发板背面图(点击放大)

ESP32-P4-EYE 背面图(点击放大)
以下按照顺时针的顺序依次介绍背面 PCB 上的主要组件。为了方便用户使用,我们同时在 ESP32-P4-EYE 的外壳上标注出了这些组件或者接口。
主要组件 |
描述 |
---|---|
Rotary Encoder(旋转编码器) |
用户可根据应用自定义相关功能,比如可用于拨动控制 LCD 界面和摄像头像素缩放。 |
ESP32-C6-MINI-1U |
ESP32-C6-MINI-1U 模组用于该开发板的 Wi-Fi 和蓝牙通信。 |
Fill Light(补光灯) |
用于拍照录像时补光。 |
Digital Microphone(数字麦克风) |
用于语音识别或者录制视频时收音。 |
MIPI CSI Connector(MIPI CSI 连接器) |
用于连接摄像头模组。 |
Female Header(排母) |
2 x 10P 排母,用户可根据应用进行自定义。 |
SPI flash |
通过 SPI 接口与 ESP32-P4 芯片连接,大小为 16 MB。 |
ESP32-P4 |
ESP32-P4 是一款高性能 MCU,支持超大片上内存,具有强大的图像和语音处理能力。 |
Battery Connector(电池接口) |
用于连接锂电池。 |
Reset Button(Reset 键) |
复位按键,外壳上以 |
Boot Button(Boot 键) |
启动模式控制按键,外壳上以 |
Camera |
分辨率为 200 万像素,可旋转摄像头进行手动聚焦。详细参数请参考 摄像头规格书。 |
应用程序开发
通电前,请确保 ESP32-P4-EYE 完好无损。
必备硬件
ESP32-P4-EYE
USB 数据线
电脑(Windows、Linux 或 macOS)
备注
请确保使用优质 USB 数据线。部分数据线仅可用于充电,无法用于数据传输和编程。
可选硬件
MicroSD 卡
锂电池
硬件设置
使用 USB 数据线将 ESP32-P4-EYE 连接到电脑,可通过 USB 2.0 Device 接口
或 USB Debug 接口
为开发板供电。建议使用 USB Debug 接口
烧录固件和调试。
软件设置
请前往 快速入门 中 详细安装步骤 一节查看如何快速设置开发环境。
开发板应用示例存放在 Examples 中。在示例目录下输入 idf.py menuconfig
即可配置工程选项。
硬件参考
功能框图
ESP32-P4-EYE 的主要组件和连接方式如下图所示。

ESP32-P4-EYE 功能框图(点击放大)
电源选项
可通过以下方法为开发板供电:
通过
USB 2.0 Device 接口
或USB Debug 接口
供电
使用该方法供电时,应使用 USB Type-C 数据线将开发板通过上述任一接口连接至供电设备。如果已安装锂电池,会同时对锂电池进行充电。
通过
电池接口
使用外部锂电池供电
使用该方法供电时,应将外壳拆开,然后将电池接入电池接口。锂电池体积不超过 4 mm x 25 mm x 45 mm,使用 1.25 mm 间距连接器,正负极需与开发板上标识保持一致。

电池连接图(点击放大)
排母

排母实物图(点击放大)
USB 2.0 Device 接口

USB 2.0 Device 接口电路图(点击放大)
LCD 接口

LCD 接口电路图(点击放大)
请注意,该接口支持连接 SPI 接口屏幕,该开发板使用的屏幕型号为 ST7789,LCD_BL
(GPIO20) 可用于控制屏幕背光。
SD 卡接口

SD 卡接口电路图(点击放大)
请注意,SD 卡接口支持:
1-线和4-线的 SD 总线配置
可通过 SDIO 协议或 SPI 协议通信
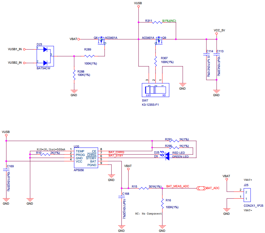
充电电路

充电电路图(点击放大)
麦克风接口

麦克风接口电路图(点击放大)
摄像头接口

摄像头接口电路图(点击放大)
滚动编码器接口

滚动编码器接口电路图(点击放大)
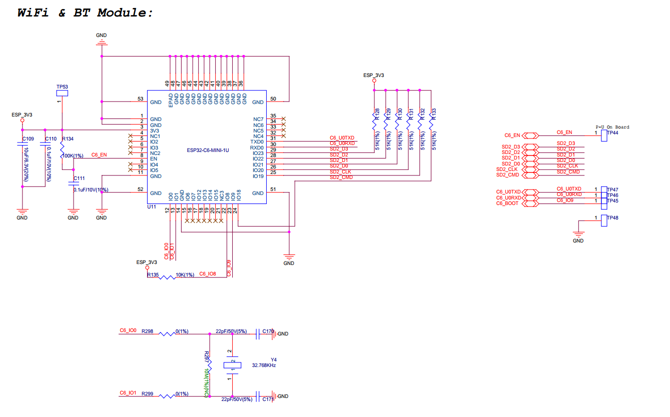
ESP32-C6-MINI-1U 模组接口

ESP32-C6-MINI-1U 模组接口电路图(点击放大)
硬件版本
该开发板为最新硬件,尚未有历史版本。