Overview

[中文]

Bluetooth® wireless technology is a short-range communication standard known for its reliability, low power consumption, and cost efficiency. It is categorized into two primary types:

  • Bluetooth Classic: Optimized for continuous, high-throughput data streaming, suitable for applications like audio transmission.

  • Bluetooth Low Energy (Bluetooth LE): Designed for low-power, intermittent data transmission, ideal for devices such as sensors and wearables.

ESP32 supports dual-mode Bluetooth, enabling both Bluetooth Classic and Bluetooth LE functionalities.

Bluetooth Protocol Stack

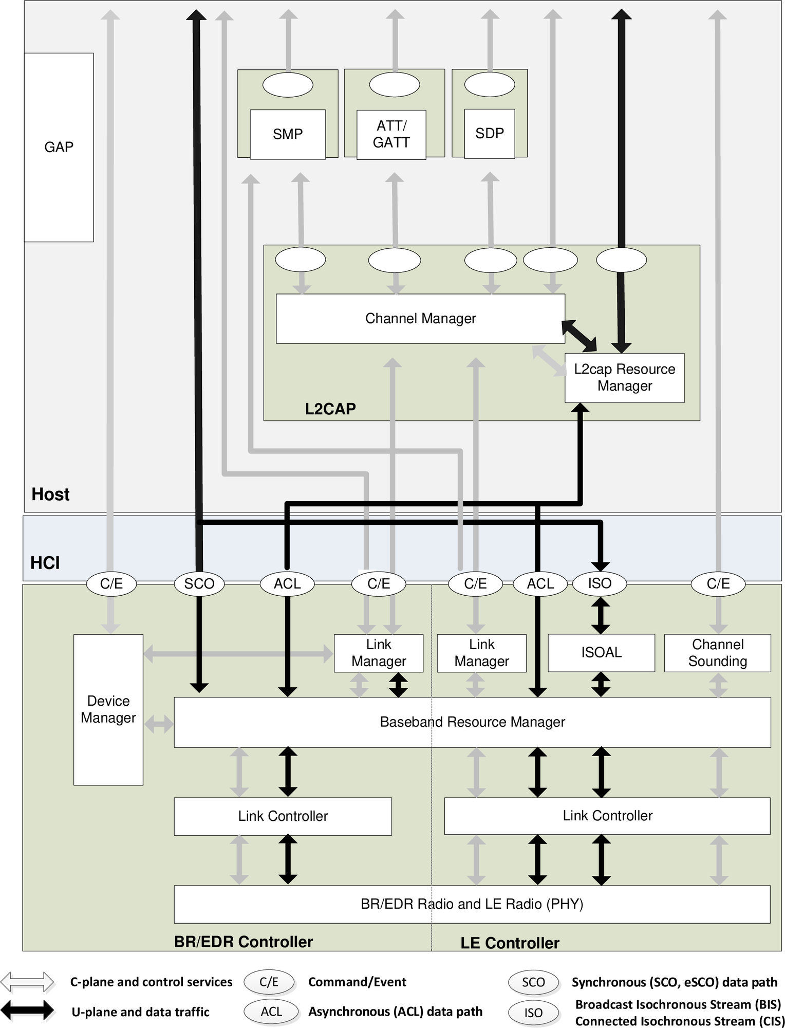
The Bluetooth protocol stack is a layered communication architecture that defines how Bluetooth devices discover each other, establish connections, exchange data, and ensure secure and reliable communication. As shown in Figure Bluetooth Core System Architecture (Source: Bluetooth Core Specification), The stack consists of two main parts: the Controller Stack and the Host Stack, which communicate via the HCI (Host Controller Interface).

Bluetooth Core System Architecture

Bluetooth Core System Architecture (Source: Bluetooth Core Specification)

Controller Stack

The Controller Stack manages hardware-level operations and low-level link control. It includes:

  • PHY (Physical Layer): Handles transmission and reception of Bluetooth signals in the 2.4 GHz ISM band.

  • Baseband: Manages low-level timing and control functions, including frequency hopping, packet formatting, and error correction.

  • Link Controller: Handles state machine operations for device connection and disconnection, flow control, and retransmissions.

  • Link Manager: Manages link setup, authentication, encryption, and power control.

  • Device Manager: Oversees device states, handles paging and inquiry processes, and manages stored link keys for security.

Host Stack

The Host Stack implements high-level protocols for application interaction. It includes:

  • L2CAP (Logical Link Control and Adaptation Protocol): Handles data segmentation, reassembly, and multiplexing.

  • SMP (Security Manager Protocol): Manages authentication, encryption, and secure pairing.

  • GAP (Generic Access Profile): Manages device discovery, connection establishment, and defines roles and modes for Bluetooth devices.

  • ATT/GATT (Attribute Protocol/Generic Attribute Profile): Implements attribute-based data exchange through services and characteristics, primarily in Bluetooth LE.

  • SDP (Service Discovery Protocol): Allows devices to advertise and explore available services, mainly used in Bluetooth Classic.

The Bluetooth Host and Controller can be implemented on the same device or on separate devices. ESP32 supports both approaches. Figure ESP32 Bluetooth Host and Controller Structure illustrates typical application structures.

ESP32 Bluetooth Host and Controller Structure

ESP32 Bluetooth Host and Controller Structure

  • Scenario 1 (Default ESP-IDF setting)

    Bluedroid is used as the Bluetooth Host, and VHCI (software-implemented virtual HCI) facilitates communication between the Host and Controller. Both the Bluedroid and Controller run on the same device (i.e., the ESP32 chip), eliminating the need for an external Host device.

  • Scenario 2 (Controller-Only Mode)

    The ESP32 operates exclusively as a Bluetooth Controller. An external Host device (such as a Linux PC with BlueZ or an Android device with Bluedroid) manages Bluetooth operations.

  • Scenario 3 (Testing/Certification)

    Similar to Scenario 2, but used for Bluetooth Qualification Body (BQB) controller testing or certification. The ESP32 chip is connected to test tools via UART.

Bluetooth Operating Environment

The ESP-IDF Bluetooth implementation operates within a FreeRTOS environment, where Bluetooth tasks are assigned based on function and priority. Controller tasks have the highest priority due to their real-time requirements, except for certain inter-process communication (IPC) tasks that coordinate operations between CPU cores.

On ESP32, which operates on a dual-core FreeRTOS system, Controller tasks have the highest priority, second only to IPC tasks that manage communication between the two CPU cores. The default Bluetooth Host, Bluedroid, consists of three tasks: BTC, BTU, and HCI.

Bluedroid

ESP-Bluedroid is a modified version of Android’s Bluedroid stack, supporting both Bluetooth Classic and Bluetooth LE. It consists of two layers:

  • Bluetooth Upper Layer (BTU): Implements core protocols (L2CAP, GATT, SMP, etc.).

  • Bluetooth Transport Controller Layer (BTC): Provides application-level APIs and manages profiles.

Use Case: Recommended for applications requiring both Bluetooth Classic and Bluetooth LE.

OS Adaptation

Bluedroid integrates with FreeRTOS by adapting system-related functions:

  • Timer (Alarm): FreeRTOS Timer has been packaged as an Alarm, and is used to start the timer which triggers certain tasks.

  • Task (Thread): FreeRTOS Task replaces POSIX Thread, and uses FreeRTOS Queue to trigger tasks (i.e., wake up).

  • Future Await/Ready (Semaphore): xSemaphoreTake is packaged as future_await, and xSemaphoreGive as future_ready. These functions must not be called within the same task context.

  • Allocator (malloc/free): malloc/free in the standard library is packaged as the Allocator function that reserves (mallocs) or frees memory.

Bluedroid Directory Structure

The ESP-IDF directory component/bt/host/bluedroid contains the following sub-folders:

├── api
├── bta
├── btc
├── common/include/common
├── config
├── device
├── external/sbc
├── hci
├── main
├── stack
└── Kconfig.in

The detailed description of each sub-folder can be found in the table below:

Description of component/bt/host/bluedroid in ESP-IDF

Sub-folder

Description

api

The API directory, which includes all the APIs (except for those that are related to the Controller).

bta

The Bluetooth adaptation layer, which is suitable for the interface of some bottom layer protocols in the host.

btc

The Bluetooth control layer, which controls the upper-layer protocols (including profiles) and miscellaneous items in the host.

common

Common header file for the protocol stack.

config

Configure some parameters for the protocol stack.

device

Related to the device control of the Controller, e.g., the basic set of HCI CMD controller processes.

external

Codes that are not directly related to the Bluetooth, but are still usable, e.g., the SBC codec software programs.

hci

HCI layer protocols.

main

Main program (mainly to start or halt the process).

stack

The bottom layer protocol stacks in the Host (GAP/ ATT/ GATT/ SDP/ SMP, etc.).

Kconfig.in

Menuconfig files.


Was this page helpful?