ESP32-MeshKit-Sense

[English]

产品概述

ESP32-MeshKit-Sense 是一款以乐鑫 ESP32 模组为核心的开发板,集成了温湿度传感器、环境亮度传感器等外设,并且可外接屏幕,主要用于检测模组在正常工作或睡眠状态下,连接各个外设时的电流情况。

关于 ESP32 详细信息,请参考文档 《ESP32 技术规格书》

ESP32-MeshKit-Sense

ESP32-MeshKit-Sense

电路设计说明

系统框图

ESP32 的系统框图如下图所示。

ESP32-MeshKit-Sense

ESP32 系统框图

PCB 布局

PCB 布局如下图所示。

ESP32-MeshKit-Sense

PCB 布局

PCB 部件功能说明如下表所示:

PCB 部件

说明

EXT5V

USB 输入的 5 V

CH5V

充电管理芯片的输入

CHVBA

充电管理芯片的输出

VBA

接至电源的正极

SUFVCC

当开关处于“ON”档位时,与电源输入接通,当开关处于“OFF”档位时,与电源输入断开

DCVCC

电源管理芯片 DC-DC 的输入

3.3V

电源管理芯片的输出, 即总路 3.3 V

3.3V_PER

为所有外设供电的 3.3V_Perip

3.3V_ESP

为 ESP32 模组模块供电的 3.3V_ESP

3.3V_SEN

为三款传感器供电的 3.3V-Perip_Sensor

3.3V_SCR

为外接屏幕供电的 3.3V-Perip_Screen

Charge

电池充电指示灯,D5 为红灯,表示正在充电;D6 为绿灯,表示充电完成

Sensor

电源指示灯,表示 3.3V-Perip_Sensor 已接通

Screen

电源指示灯,表示 3.3V-Perip_Screen 已接通

WiFi / IO15

信号指示灯,表示 Wi-Fi 正常工作

Network / IO4

信号指示灯,表示与服务器连接正常

硬件模块

本章主要介绍各个功能模块(接口)的硬件实现,以及对这些模块的描述。

电源管理

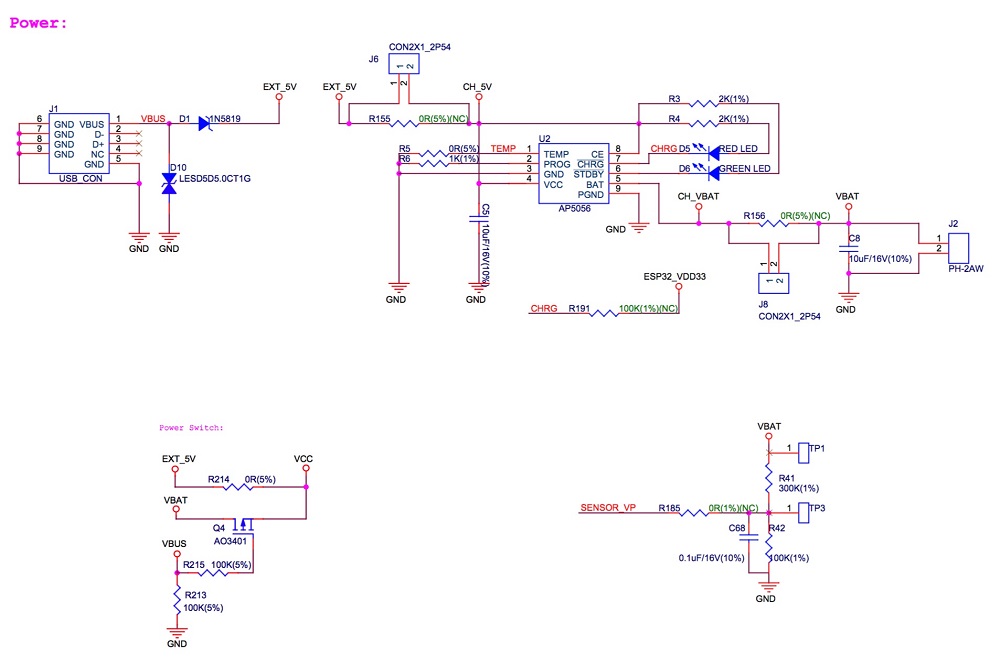
USB/BAT 供电管理模块

开发板支持电池供电,电源管理芯片 AP5056 可对电池进行充电。AP5056 是一款单片锂离子电池恒流/恒压线性电源管理芯片。高达 1 A 的可编程充电电流,预设充电电压为 4.2 V。

而当 USB 供电与电池供电同时存在时,系统的选择会如下图所示: VBUS 为高,Q4 处于截止状态,VBAT(电池电源)自动与系统电源切断,USB 成为了系统的供电之选。

USB/电池供电管理模块电路图如下图所示。

ESP32-MeshKit-Sense

USB/电池供电管理模块

外设电源管理模块

首先,源自 USB 或 BAT 的输入需要通过电源管理芯片生成电路所需的 3.3 V。开发板采用了 ETA3425,其输出电压为 3.3 V,最大输出电流为 600 mA。

外设电池电路如下图所示。

ESP32-MeshKit-Sense

外设电池电路

总路 VDD33 有两路分支:

  • 专为 ESP32 模组模块供电的 ESP32_VDD33

  • 专为所有外设供电的 VDD33_PeriP

二者的连接与否都可以通过排针及跳线帽进行控制,ESP32_VDD33 原理图如下图所示。

ESP32-MeshKit-Sense

ESP32_VDD33 原理图

其中,VDD33-PeriP 也有两路分支:

  • 专为外接屏供电的 VDD33_PeriP_Screen

  • 专为三款传感器供电的 VDD33_PeriP_Sensor

二者的连接与否都可以通过模组 GPIO+MOS 管进行控制。VDD33_PeriP 原理图如下图所示。

ESP32-MeshKit-Sense

VDD33_PeriP 原理图

Boot & UART 功能

开发板采用一款插座 PROG Header,可通过排线连接至另一款 ESP-PROG 开发板上,然后再将 ESP-PROG 开发板中的 micro USB 接口与 PC 机相连,即可利用 PC 机对此开发板进行下载及调试。

Boot & UART 电路原理图如下图所示。

ESP32-MeshKit-Sense

Boot & UART 电路原理图

睡眠唤醒模块

开发板采用了一个实体按键,IO34 是一个 RTC 域中的管脚。当芯片处于睡眠时,可以利用此按键的操作来实现芯片的唤醒。

睡眠唤醒模块电路原理图如下图所示。

ESP32-MeshKit-Sense

睡眠唤醒模块电路原理图

外接屏幕

开发板采用一款可以外接屏幕的连接插座,利用排线可以将不同屏幕接至开发板上,以实现 ESP32 模组对屏幕的操作。

外接屏幕电路原理图如下图所示。

ESP32-MeshKit-Sense

外接屏幕电路原理图

传感器

湿温度传感器

HTS221 是一种超小型相对湿度和温度传感器。开发板采用 3.3 V 供电,以及 I2C 的接口方式。

温湿度传感器电路原理图如下图所示。

ESP32-MeshKit-Sense

温湿度传感器电路原理图

环境光传感器

BH1750FVI 是一款数字的环境光传感器。开发板采用 3.3 V 供电,以及 I2C 的接口方式。

环境光传感器电路原理图如下图所示。

ESP32-MeshKit-Sense

环境光传感器电路原理图

环境亮度传感器

APDS-9960 是一款集成 ALS、红外 LED 和接近检测器的光学模块和环境亮度感测的环境亮度传感器。开发板 采用 3.3 V 供电,以及 I2C 的接口方式。需说明的是,此款传感器当前设计中默认为不上件的状态。

环境亮度传感器电路原理图如下图所示。

ESP32-MeshKit-Sense

环境亮度传感器电路原理图

示例程序

esp-mdf/examples/development_kit/sense

相关文档