概述
蓝牙® 无线技术是一种短距离通信标准,具备高可靠性、低功耗和低成本等特点。主要分为两种类型:
经典蓝牙: 优化用于连续的高吞吐量数据流,适用于音频传输等应用。
低功耗蓝牙 (Bluetooth LE): 针对低功耗间歇性数据传输设计,适合用于传感器和可穿戴设备等。
蓝牙协议栈
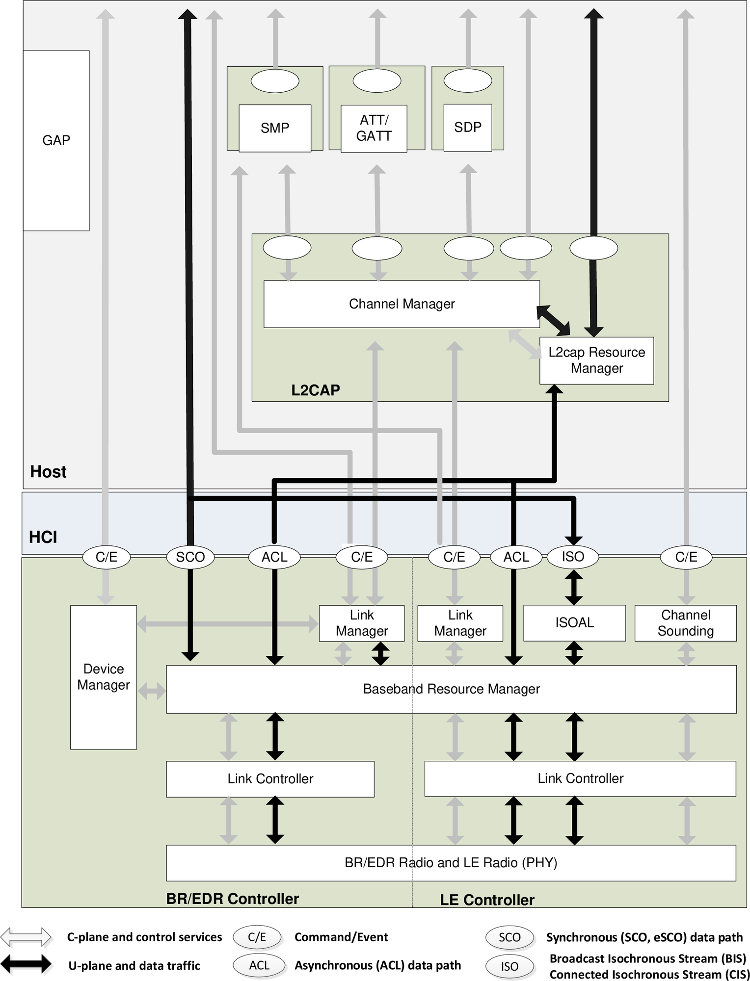
蓝牙协议栈是一种分层通信架构,定义了蓝牙设备如何发现彼此、建立连接、交换数据,并确保通信安全可靠。如图 蓝牙核心系统架构(来源:蓝牙核心规范) 所示,协议栈主要分为控制器(Controller)和主机(Host)两大部分,两者通过 HCI 接口进行通信。
蓝牙核心系统架构(来源:蓝牙核心规范)
控制器
控制器负责硬件层面的操作和底层链路控制,包含:
PHY (物理层): 处理 2.4 GHz ISM 频段的蓝牙信号收发。
基带 (Baseband): 管理底层时序和控制功能,包括跳频、数据包格式化和纠错。
链路控制器 (Link Controller): 处理设备连接/断开的链路状态机、流控和重传机制。
链路管理器 (Link Manager): 管理链路设置、身份验证、加密和功率控制。
设备管理器 (Device Manager): 管理设备状态,处理寻呼/查询流程,存储安全密钥。
主机
主机实现应用交互所需的高层协议,包含:
L2CAP (逻辑链路控制与适配协议): 处理数据分段、重组和复用。
SMP (安全管理协议): 管理身份验证、加密和安全配对。
GAP (通用访问规范): 管理设备发现、连接建立,并定义蓝牙设备的角色和模式。
ATT/GATT (属性协议/通用属性规范): 通过服务和特征实现基于属性的数据交换,主要用于低功耗蓝牙。
SDP (服务发现协议): 允许设备广播和发现可用服务,主要用于经典蓝牙。
蓝牙运行环境
ESP-IDF 蓝牙协议栈运行在 FreeRTOS 环境中,蓝牙任务根据功能和优先级进行分配。由于实时性要求,控制器任务具有最高优先级(部分跨核通信 IPC 任务除外)。
Bluedroid
ESP-Bluedroid 是基于 Android 蓝牙协议栈 Bluedroid 的修改版, 支持经典蓝牙和低功耗蓝牙。由两层组成:
蓝牙上层 (BTU): 实现核心协议(L2CAP、GATT、SMP 等)。
蓝牙传输控制器层 (BTC): 提供应用层 API, 并管理配置文件。
使用场景: 推荐用于同时需要经典蓝牙和蓝牙低能耗的应用。
操作系统适配
Bluedroid 通过适配系统相关功能与 FreeRTOS 集成:
Timer (Alarm): FreeRTOS 的 Timer 封装成 Alarm,⽤于启动定时器,触发某些特定任务。
Task (Thread): FreeRTOS 的 Task 取代 POSIX Thread,并使用 FreeRTOS 的 Queue 来触发任务的运行(唤醒)。
Future Await/Ready (Semaphore):
xSemaphoreTake封装成future_await,xSemphoreGive封装成future_ready。future_await和future_ready不能在同一任务中调用。Allocator (malloc/free): 标准库中的
malloc/free被封装为Allocator,用于分配 (malloc) 或释放 (free) 内存。
Bluedroid 目录结构
ESP-IDF 目录 component/bt/host/bluedroid 包含如下子文件夹:
├── api
├── bta
├── btc
├── common/include/common
├── config
├── device
├── external/sbc
├── hci
├── main
├── stack
└── Kconfig.in
子文件夹的具体说明见下表:
子文件夹 |
说明 |
|---|---|
api |
API 目录,所有的 API(除 Controller 相关)都在此目录下。 |
bta |
蓝牙适配层,适配一些主机底层协议的接口。 |
btc |
蓝牙控制层,控制主机上层协议(包括规范)以及杂项的处理。 |
common |
协议栈的通用头文件。 |
config |
为协议栈配置一些参数。 |
device |
与控制器设备控制相关的,如控制器基本设置的 HCI CMD 流程等。 |
external |
与蓝⽛⾃身⽆关,但⼜要使⽤的代码,如 SBC codec 软件程序等。 |
hci |
HCI 层协议。 |
main |
主程序⽬录(主要为启动、关闭流程)。 |
stack |
主机底层协议栈(GAP/ ATT/ GATT/ SDP/ SMP 等)。 |
Kconfig.in |
Menuconfig 文件。 |