USB Host

The document provides information regarding the USB Host Library. This document is split into the following sections:

Overview

The USB Host Library (hereinafter referred to as the Host Library) is the lowest layer of the USB Host stack that exposes a public facing API. In most cases, applications that require USB Host functionality do not need to interface with the Host Library directly. Instead, most applications use the API provided by a host class driver that is implemented on top of the Host Library.

However, you may want to use the Host Library directly for some of (but not limited to) the following reasons:

  • Implementation of a custom host class driver

  • Usage of lower level USB Host API

Features & Limitations

The Host Library has the following features:

  • Supports Full Speed (FS) and Low Speed (LS) Devices.

  • Supports all four transfer types: Control, Bulk, Interrupt, and Isochronous.

  • Allows multiple class drivers to run simultaneously, i.e., multiple clients of the Host Library.

  • A single device can be used by multiple clients simultaneously, e.g., composite devices.

  • The Host Library itself and the underlying Host Stack does not internally instantiate any OS tasks. The number of tasks is entirely controlled by how the Host Library interface is used. However, a general rule of thumb regarding the number of tasks is (the number of host class drivers running + 1).

  • Allows single Hub support (If option CONFIG_USB_HOST_HUBS_SUPPORTED is enabled).

  • Allows multiple Hubs support (If option CONFIG_USB_HOST_HUB_MULTI_LEVEL is enabled).

  • Supports global suspend and resume, implemented by suspending or resuming the entire bus.

  • Supports remote wakeup of the USB Host initiated by a USB Device

  • Supports automatic global resume by submitting a transfer.

Currently, the Host Library and the underlying Host Stack has the following limitations:

  • Only supports Asynchronous transfers.

  • Only supports using one configuration. Changing to other configurations after enumeration is not supported yet.

  • Transfer timeouts are not supported yet.

  • Selective (per-device/per-port) suspend/resume is not supported yet.

  • The External Hub Driver: Remote Wakeup feature is not supported (External Hubs are active, even if there are no devices inserted).

  • The External Hub Driver: Doesn’t handle error cases (overcurrent handling, errors during initialization etc. are not implemented yet).

  • The External Hub Driver: No Interface selection. The Driver uses the first available Interface with Hub Class code (09h).

Architecture

Diagram of the Key Entities of USB Host Functionality

Diagram of the key entities involved in USB Host functionality

The diagram above shows the key entities that are involved when implementing USB Host functionality. These entities are:

  • The Host Library

  • Clients of the Host Library

  • Devices

  • Host Library Daemon Task

Host Library

The Host Library is the lowest public-facing API layer of the ESP-IDF USB Host Stack. Any other ESP-IDF component (such as a class driver or a user component) that needs to communicate with a connected USB device can only do so using the Host Library API either directly or indirectly.

The Host Library’s API is split into two sub-sets, namely the Library API and Client API.

  • The Client API handles the communication between a client of the Host Library and one or more USB devices. The Client API should only be called by registered clients of the Host Library.

  • The Library API handles all of the Host Library processing that is not specific to a single client, such as device enumeration. Usually, the library API is called by a Host Library Daemon Task.

Clients

A client of the Host Library is a software component, such as a host class driver or user component, which utilizes the Host Library to establish communication with a USB device. Generally, each client has a one-to-one relation with a task. This implies that all Client API calls pertaining to a specific client must originate from the context of the same task.

By organizing the software components that use the Host Library’s into clients, the Host Library can delegate the handling of all events specific to that client to the client’s task. In other words, each client task is responsible for all the required processing and event handling associated with the USB communication that the client initiates.

Daemon Task

Although the Host Library delegates the handling of client events to the clients themselves, there are still Library events – events that are not specific to any particular client – that need to be handled. Library event handling can include things such as:

  • Handling USB device connection, enumeration, and disconnection

  • Rerouting control transfers to/from clients

  • Forwarding events to clients

Therefore, in addition to the client tasks, the Host Library also requires a task, which is usually the Host Library Daemon Task, to handle all of the library events.

Devices

The Host Library shields clients from the details of device handling, encompassing details such as connection, memory allocation, and enumeration. The clients are provided only with a list of already connected and enumerated devices to choose from. By default during enumeration, each device is automatically configured to use the first configuration found, namely, the first configuration descriptor returned on a Get Configuration Descriptor request. For most standard devices, the first configuration will have a bConfigurationValue of 1. If option CONFIG_USB_HOST_ENABLE_ENUM_FILTER_CALLBACK is enabled, a different bConfigurationValue can be selected, see Multiple Configuration Support for more details.

It is possible for two or more clients to simultaneously communicate with the same device as long as they are not communicating to the same interface. However, multiple clients can simultaneously communicate with the same device’s default endpoint (i.e., EP0), which will result in their control transfers being serialized.

For a client to communicate with a device, the client must:

  1. Open the device using the device’s address. This lets the Host Library know that the client is using that device.

  2. Claim the interface(s) that will be used for communication. This prevents other clients from claiming the same interface(s).

  3. Send transfers to the endpoints of claimed interfaces. The client’s task is responsible for handling its own processing and events related to USB device communication.

Usage

The Host Library and the underlying Host Stack will not create any tasks. All tasks, namely the client tasks and the Daemon Task, need to be created by the class drivers or the user. Instead, the Host Library provides two event handler functions that handle all of the required Host Library processing, thus these functions should be called repeatedly from the client tasks and the Daemon Task. Therefore, the implementation of client tasks and the Daemon Task will be largely centered around the invocation of these event handler functions.

Host Library & Daemon Task

Basic Usage

The Host Library API provides usb_host_lib_handle_events() to handle library events. This function should be called repeatedly, typically from the Daemon Task. Some notable features regarding usb_host_lib_handle_events() are:

  • The function can block until a library event needs handling.

  • Event flags are returned on each invocation. These event flags are useful for knowing when the Host Library can be uninstalled.

A bare-bones Daemon Task would resemble something like the following code snippet:

#include "usb/usb_host.h"

void daemon_task(void *arg)
{
    ...
    bool exit = false;
    while (!exit) {
        uint32_t event_flags;
        usb_host_lib_handle_events(portMAX_DELAY, &event_flags);
        if (event_flags & USB_HOST_LIB_EVENT_FLAGS_NO_CLIENTS) {
            ...
        }
        if (event_flags & USB_HOST_LIB_EVENT_FLAGS_ALL_FREE) {
            ...
        }
        ...
    }
    ...
}

Note

See the usb_host_lib example for full implementation of the Daemon Task.

Lifecycle

Graph of Typical USB Host Library Lifecycle

Graph of Typical USB Host Library Lifecycle

The graph above illustrates the typical lifecycle of the Host Library with multiple clients and devices. Specifically, the example involves:

  • Two registered clients (Client 1 and Client 2).

  • Two connected devices (Device 1 and Device 2), where Client 1 communicates with Device 1 and Client 2 communicates with Device 2.

With reference to the graph above, the typical lifecycle involves the following key stages.

  1. The Host Library is installed by calling usb_host_install().
    • Installation must be done before any other Host Library API is called.

    • Where usb_host_install() is called (e.g., from the Daemon Task or another task) depends on the synchronization logic between the Daemon Task, client tasks, and the rest of the system.

  2. Once the Host Library is installed, the clients can be registered by calling usb_host_client_register().
    • This is typically called from the client task, where the client task waits for a signal from the Daemon Task.

    • This can be called elsewhere if necessary as long it is called after usb_host_install().

  3. Device 1 connects and is then enumerated.
    • Each registered client (in this case Client 1 and Client 2) is notified of the new device by way of the USB_HOST_CLIENT_EVENT_NEW_DEV event.

    • Client 1 opens Device 1 and begins communication with it.

  4. Similarly Device 2 connects and is enumerated.
    • Client 1 and 2 are notified of a new device via a USB_HOST_CLIENT_EVENT_NEW_DEV event.

    • Client 2 opens Device 2 and begins communication with it.

  5. Device 1 suddenly disconnects.
  6. Client 1 completes its cleanup and deregisters by calling usb_host_client_deregister().
    • This is typically called from the client task before the task exits.

    • This can be called elsewhere if necessary as long as Client 1 has already completed its cleanup.

  7. Client 2 completes its communication with Device 2. Client 2 then closes Device 2 and deregisters itself.
    • The Daemon Task is notified of the deregistration of all clients by way the USB_HOST_LIB_EVENT_FLAGS_NO_CLIENTS event flag as Client 2 is the last client to deregister.

    • Device 2 is still allocated (i.e., not freed), as it is still connected albeit not currently opened by any client.

  8. The Daemon Task decides to clean up as there are no more clients.
  9. Once the Daemon Task has verified that all clients have deregistered and all devices have been freed, it can now uninstall the Host Library by calling usb_host_uninstall().

Clients & Class Driver

Basic Usage

The Host Library API provides usb_host_client_handle_events() to handle a particular client’s events. This function should be called repeatedly, typically from the client’s task. Some notable features regarding usb_host_client_handle_events() are:

  • The function can block until a client event needs handling.

  • The function’s primary purpose is to call the various event handling callbacks when a client event occurs.

The following callbacks are called from within usb_host_client_handle_events() thus allowing the client task to be notified of events.

  • The client event callback of type usb_host_client_event_cb_t delivers client event messages to the client. Client event messages indicate events such as the addition or removal of a device.

  • The USB transfer completion callback of type usb_transfer_cb_t indicates that a particular USB transfer previously submitted by the client has been completed.

Note

Given that the callbacks are called from within usb_host_client_handle_events(), users should avoid blocking from within the callbacks as this will result in usb_host_client_handle_events() being blocked as well, thus preventing other pending client events from being handled.

The following code snippet demonstrates a bare-bones host class driver and its client task. The code snippet contains:

  • A simple client task function client_task that calls usb_host_client_handle_events() in a loop.

  • Implementations of a client event callback and transfer completion callbacks.

  • Implementation of a simple state machine for the class driver. The class driver simply opens a device, sends an OUT transfer to EP1, then closes the device.

#include <string.h>
#include "usb/usb_host.h"

#define CLASS_DRIVER_ACTION_OPEN_DEV    0x01
#define CLASS_DRIVER_ACTION_TRANSFER    0x02
#define CLASS_DRIVER_ACTION_CLOSE_DEV   0x03

struct class_driver_control {
    uint32_t actions;
    uint8_t dev_addr;
    usb_host_client_handle_t client_hdl;
    usb_device_handle_t dev_hdl;
};

static void client_event_cb(const usb_host_client_event_msg_t *event_msg, void *arg)
{
    // This function is called from within usb_host_client_handle_events(). Do not block and try to keep it short
    struct class_driver_control *class_driver_obj = (struct class_driver_control *)arg;
    switch (event_msg->event) {
        case USB_HOST_CLIENT_EVENT_NEW_DEV:
            class_driver_obj->actions |= CLASS_DRIVER_ACTION_OPEN_DEV;
            class_driver_obj->dev_addr = event_msg->new_dev.address; //Store the address of the new device
            break;
        case USB_HOST_CLIENT_EVENT_DEV_GONE:
            class_driver_obj->actions |= CLASS_DRIVER_ACTION_CLOSE_DEV;
            break;
        default:
            break;
    }
}

static void transfer_cb(usb_transfer_t *transfer)
{
    // This function is called from within usb_host_client_handle_events(). Do not block and try to keep it short
    struct class_driver_control *class_driver_obj = (struct class_driver_control *)transfer->context;
    printf("Transfer status %d, actual number of bytes transferred %d\n", transfer->status, transfer->actual_num_bytes);
    class_driver_obj->actions |= CLASS_DRIVER_ACTION_CLOSE_DEV;
}

void client_task(void *arg)
{
    ... // Wait until Host Library is installed
    // Initialize class driver objects
    struct class_driver_control class_driver_obj = {0};
    // Register the client
    usb_host_client_config_t client_config = {
        .is_synchronous = false,
        .max_num_event_msg = 5,
        .async = {
            .client_event_callback = client_event_cb,
            .callback_arg = &class_driver_obj,
        }
    };
    usb_host_client_register(&client_config, &class_driver_obj.client_hdl);
    //Allocate a USB transfer
    usb_transfer_t *transfer;
    usb_host_transfer_alloc(1024, 0, &transfer);

    //Event handling loop
    bool exit = false;
    while (!exit) {
        // Call the client event handler function
        usb_host_client_handle_events(class_driver_obj.client_hdl, portMAX_DELAY);
        // Execute pending class driver actions
        if (class_driver_obj.actions & CLASS_DRIVER_ACTION_OPEN_DEV) {
            // Open the device and claim interface 1
            usb_host_device_open(class_driver_obj.client_hdl, class_driver_obj.dev_addr, &class_driver_obj.dev_hdl);
            usb_host_interface_claim(class_driver_obj.client_hdl, class_driver_obj.dev_hdl, 1, 0);
        }
        if (class_driver_obj.actions & CLASS_DRIVER_ACTION_TRANSFER) {
            // Send an OUT transfer to EP1
            memset(transfer->data_buffer, 0xAA, 1024);
            transfer->num_bytes = 1024;
            transfer->device_handle = class_driver_obj.dev_hdl;
            transfer->bEndpointAddress = 0x01;
            transfer->callback = transfer_cb;
            transfer->context = (void *)&class_driver_obj;
            usb_host_transfer_submit(transfer);
        }
        if (class_driver_obj.actions & CLASS_DRIVER_ACTION_CLOSE_DEV) {
            // Release the interface and close the device
            usb_host_interface_release(class_driver_obj.client_hdl, class_driver_obj.dev_hdl, 1);
            usb_host_device_close(class_driver_obj.client_hdl, class_driver_obj.dev_hdl);
            exit = true;
        }
        ... // Handle any other actions required by the class driver
    }

    // Cleanup class driver
    usb_host_transfer_free(transfer);
    usb_host_client_deregister(class_driver_obj.client_hdl);
    ... // Delete the client task. Signal the Daemon Task if necessary.
}

Note

An actual host class driver is likely to support many more features, thus will have a much more complex state machine. A host class driver is also likely to need to:

  • Be able to open multiple devices

  • Parse an opened device’s descriptors to identify if the device is of the target class

  • Communicate with multiple endpoints of an interface in a particular order

  • Claim multiple interfaces of a device

  • Handle various errors

Lifecycle

The typical life cycle of a client task and class driver will go through the following stages:

  1. Wait for some signal regarding the Host Library being installed.

  2. Register the client via usb_host_client_register() and allocate any other class driver resources, such as allocating transfers using usb_host_transfer_alloc().

  3. For each new device that the class driver needs to communicate with:

    1. Check if the device is already connected via usb_host_device_addr_list_fill().

    2. If the device is not already connected, wait for a USB_HOST_CLIENT_EVENT_NEW_DEV event from the client event callback.

    3. Open the device via usb_host_device_open().

    4. Parse the device and configuration descriptors via usb_host_get_device_descriptor() and usb_host_get_active_config_descriptor() respectively.

    5. Claim the necessary interfaces of the device via usb_host_interface_claim().

  4. Submit transfers to the device via usb_host_transfer_submit() or usb_host_transfer_submit_control().

  5. Once an opened device is no longer needed by the class driver, or has disconnected, as indicated by a USB_HOST_CLIENT_EVENT_DEV_GONE event:

    1. Stop any previously submitted transfers to the device’s endpoints by calling usb_host_endpoint_halt() and usb_host_endpoint_flush() on those endpoints.

    2. Release all previously claimed interfaces via usb_host_interface_release().

    3. Close the device via usb_host_device_close().

  6. Deregister the client via usb_host_client_deregister() and free any other class driver resources.

  7. Delete the client task. Signal the Daemon Task if necessary.

Power Management

Global Suspend/Resume

USB Host library supports global Suspend/Resume, which suspends and resumes the entire USB bus. The global Suspend/Resume is implemented through the root port(s). When suspended, the USB Host stops sending SOFs, which effectively puts all the devices connected to the USB bus to a suspended state.

Note that the global Suspend/Resume also suspends/resumes the USB-OTG peripheral (not the whole SoC) on the USB Host side, and therefore reduces power consumption on the host controller itself. The global suspend/resume implements power saving by the DWC-OTG internal clock gating.

Events

Client events

When a device is suspended or resumed, all clients that have opened the affected device are notified via the following events. Each event includes the handle of the suspended or resumed device:

USB Host library event

The following event is associated with the automatic suspend timer. When a timer expires, its callback unblocks the USB Host library handler and delivers the event:

  • USB_HOST_LIB_EVENT_FLAGS_AUTO_SUSPEND — Indicates that the automatic suspend timer has expired.

Auto Suspend Timer

Users can configure an automatic suspend timer using usb_host_lib_set_auto_suspend(). The auto suspend timer is reset every time the USB Host library client processing function handles an event from any client, or when USB Host library itself is processing any event.

The auto suspend timer actively monitors USB bus activity and USB Host library activity. Specifically:

  • If USB traffic is detected (i.e., any transfer or client-handled event occurs), the timer is automatically reset.

  • If USB Host library activity is detected (i.e., new device connection occurs), the timer is automatically reset.

  • If the USB bus and USB Host library remain idle (no traffic, client or library events), the timer continues counting down.

  • Once the timer reaches the specified timeout (in milliseconds), the suspend event is triggered.

This mechanism ensures that the USB Host enters suspend mode only when the bus is truly idle, preventing unintended suspension during active communication.

Important considerations for the auto suspend timer:

  • The timer can be configured and will start counting down even if no device is connected.

  • The timer stops when all devices are disconnected.

  • The timer automatically resets upon any device connection or disconnection.

  • When the timer expires, the USB Host library event is delivered only if:

    • A device is currently connected to the root port, and

    • The root port is not already in a suspended state

The auto suspend timer can be configured in the following modes:

Auto Resume by Transfer Submit

In addition to the automatic suspend timer, the USB Host library also supports automatic resume of a suspended root port when a transfer (control or non-control) is submitted. This feature allows developers to initiate a resume simply by calling a transfer API (e.g., usb_host_transfer_submit() or usb_host_transfer_submit_control()), without needing to explicitly call usb_host_lib_root_port_resume().

When the root port is in suspended state and a client submits a transfer to a suspended device, the library will:

  1. Automatically initiate a resume on the root port.

  2. Delay the transfer until the resume signaling is complete.

  3. Submit the transfer once the bus is in the active (resumed) state.

This mechanism simplifies client implementation and ensures that resume behavior is consistent and safe, avoiding race conditions that may occur if resume is triggered manually in parallel with transfer submission.

Note

Auto-resume via transfer submission is only applicable when the root port is in a suspended state. If the port is already active, transfer submission proceeds as usual.

The following code snippet demonstrates how to cycle between suspended and resumed states using the auto suspend timer and the auto resume by transfer submit functionality.

#include "usb/usb_host.h"

static void client_task(void *arg)
{
    while(true) {
        // Submit transfer to the suspended device, which automatically resumes the device
        // Device will then automatically enter suspended mode after 1 second of inactivity thanks to the auto suspend timer
        usb_host_transfer_submit(xfer_out);

        // Switch context for 10s. The device will be automatically suspended after ~1s of inactivity
        vTaskDelay(pdMS_TO_TICKS(10000));
    }
}

void usb_host_lib_task(void *arg)
{
    ...

    // Set the auto suspend timer to periodic mode and period of 1s,
    // to automatically suspend the device after 1 second of inactivity and to restart automatically after expiration
    usb_host_lib_set_auto_suspend(USB_HOST_LIB_AUTO_SUSPEND_PERIODIC, 1000);

    while (1) {
        uint32_t event_flags;
        usb_host_lib_handle_events(portMAX_DELAY, &event_flags);

        if (event_flags & USB_HOST_LIB_EVENT_FLAGS_AUTO_SUSPEND) {
            // Auto suspend timer expired, suspend the root port
            usb_host_lib_root_port_suspend();
        }
        ...
    }
    ...
}

Note

For more details regarding suspend and resume, please refer to USB 2.0 Specification > Chapter 11.9 Suspend and Resume.

Remote Wakeup

The USB Host library supports USB Remote wakeup, which allows a suspended USB device to signal the host to resume the bus. Remote wakeup is initiated by the device.

Remote wakeup behavior follows the USB 2.0 specification and has the following characteristics:

  • Remote wakeup is only possible when the root port is in a suspended state.

  • The device must explicitly support remote wakeup, as indicated in its configuration descriptor.

  • Remote wakeup must be enabled by the host before a device is allowed to issue a remote wakeup signal.

Enabling Remote Wakeup

Remote wakeup can be enabled only by USB class drivers (typically HID class). The USB Host library itself does not automatically enable remote wakeup. Instead, the class driver is responsible for:

  • Checking whether the device supports remote wakeup.

  • Enabling/Disabling remote wakeup on the device.

Remote Wakeup Behavior

When a suspended device with remote wakeup enabled initiates a remote wakeup:

  • The device signals resume on the USB bus.

  • The root port transitions from suspended to active state.

  • The USB Host library resumes normal operation and SOF generation.

  • All clients that have opened the affected device are notified via the USB_HOST_CLIENT_EVENT_DEV_RESUMED event.

Examples

Host Library Examples

usb_host_lib demonstrates how to use the USB Host Library API to install and register a client, wait for a device connection, print the device’s information, handle disconnection, and repeat these steps until a user quits the application.

Class Driver Examples

The USB Host Stack provides a number of examples that implement host class drivers using the Host Library’s API.

CDC-ACM

  • A host class driver for the Communication Device Class (Abstract Control Model) is distributed as a managed component via the ESP Component Registry.

  • cdc_acm_host demonstrates how to use the CDC-ACM Host Driver to enable communication between ESP32-S3 and a USB CDC-ACM device, including vendor-specific devices such as CP210x, FTDI FT23x or CH34x.

  • The CDC-ACM driver is also used in esp_modem examples, where it is used for communication with cellular modems.

MSC

  • A host class driver for the Mass Storage Class (Bulk-Only Transport) is deployed to ESP Component Registry.

  • msc demonstrates how to use USB Mass Storage Class to access, read, write, and perform operations on a USB flash drive, including handling USB reconnections and deinitializing the USB Host Stack.

HID

  • A host class driver for the HID (Human interface device) is distributed as a managed component via the ESP Component Registry.

  • hid demonstrates how to implement a basic USB Host HID Class Driver on ESP32-S3, enabling communication with USB HID devices like keyboards and mice, and continuously scans for their connection, fetching HID reports once connected.

UVC

  • A host class driver for the USB Video Device Class is distributed as a managed component via the ESP Component Registry.

  • uvc demonstrates how to capture video frames from a USB camera using the UVC driver.

External PHY Configuration

The ESP32-S3 contains two USB controllers—the USB-OTG and USB-Serial-JTAG. However, both controllers share a single PHY, which means only one can operate at a time. To use USB Host functionality while the USB-Serial-JTAG is active (e.g., for debugging or flashing), an external PHY is required, since the PHY is used by USB-Serial-JTAG.

Note

An external PHY is not the only way to enable debugging alongside USB Host or Device functionality. It is also possible to switch the debugging interface from USB-Serial-JTAG to plain JTAG by burning the appropriate eFuses. For details, refer to the JTAG Debugging in the ESP-IDF Programming Guide for your target.

ESP32-S3 supports connecting external PHY ICs. This allows independent operation of both USB-OTG and USB-Serial-JTAG controllers. Various external PHY ICs may require different hardware configurations. Please refer to the respective IC datasheets for details. A general connection diagram is available in the official ESP documentation: Use an external PHY.

List of Tested External PHY ICs:

  • SP5301 — Directly supported by ESP32-S3. See the guide above for schematic and routing details.

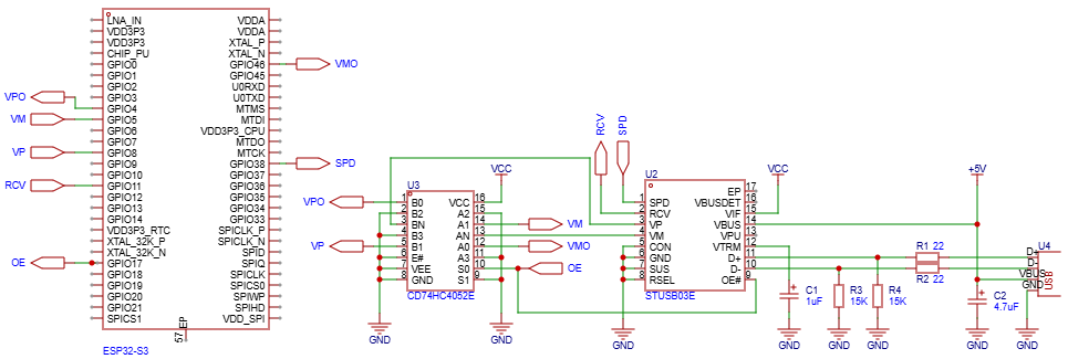
  • TUSB1106 — Directly supported by ESP32-S3. Works with the external-PHY driver via GPIO mapping. Follow the reference wiring in the TUSB1106 datasheet (power-supply options and recommended series resistors on D+/D–).

  • STUSB03E — Requires signal routing using an analog switch. See example below.

External PHY with Analog Switch Schematic (Host mode)

Example connection using STUSB03E and analog switch (Host mode)

Note

This schematic is a minimal example intended only to demonstrate the external PHY connection. It omits other essential components and signals (e.g., VCC, GND, RESET) required for a complete, functional ESP32-S3 design.

The schematic includes both a +5 V rail (used to power USB devices) and a VCC rail (typically 3.3 V). VCC should match the chip supply voltage. Ensure that +5 V for the USB bus is appropriately sourced and protected (e.g., with a power switch and current limiting). Always comply with USB host power requirements, particularly when supporting USB bus-powered devices.

Hardware configuration is handled via GPIO mapping to the PHY’s pins. Any unused pins (e.g., usb_phy_ext_io_conf_t::suspend_n_io_num) must be set to -1.

Note

The usb_phy_ext_io_conf_t::suspend_n_io_num pin is currently not supported and does not need to be connected.

Example Code:

// GPIO configuration for external PHY
const usb_phy_ext_io_conf_t ext_io_conf = {
    .vp_io_num  = 8,
    .vm_io_num  = 5,
    .rcv_io_num = 11,
    .oen_io_num = 17,
    .vpo_io_num = 4,
    .vmo_io_num = 46,
    .fs_edge_sel_io_num = 38,
    .suspend_n_io_num = -1,
};

// Configuration and initialization of external PHY for OTG controller (Host mode)
const usb_phy_config_t phy_config = {
    .controller = USB_PHY_CTRL_OTG,
    .target = USB_PHY_TARGET_EXT,
    .otg_mode = USB_OTG_MODE_HOST,
    .otg_speed = USB_PHY_SPEED_FULL,
    .ext_io_conf = &ext_io_conf
};

usb_phy_handle_t phy_hdl;
ESP_ERROR_CHECK(usb_new_phy(&phy_config, &phy_hdl));

// Configure USB Host to use the externally initialized PHY
usb_host_config_t host_config = {
    .skip_phy_setup = true,
    // Add other host configuration fields as needed
};
ESP_ERROR_CHECK(usb_host_install(&host_config));

This setup ensures that the USB Host stack uses the external PHY and bypasses PHY setup.

Host Stack Configuration

Non-Compliant Device Support

To support USB devices that are non-compliant in various scenarios or exhibit specific behaviors, it is possible to configure the USB Host stack.

As a USB device may be hot-plugged, it is essential to have configurable delays between power switching and device attachment, and when the device’s internal power has stabilized.

Enumeration Configuration

During the process of enumerating connected USB devices, several delay values ensure the proper functioning of the device.

USB Root Hub Power-on and Connection Events Timing

USB Root Hub Power-on and Connection Events Timing

The figure above shows all the delay values associated with both turning on port power with a device connected and hot-plugging a device.

  • After a port is reset or resumed, the USB system software is expected to provide a “recovery” interval of 10 ms before the device attached to the port is expected to respond to data transfers.

  • After the reset/resume recovery interval, if a device receives a SetAddress() request, the device must be able to complete processing of the request and be able to successfully complete the Status stage of the request within 50 ms.

  • After successful completion of the Status stage, the device is allowed a SetAddress() recovery interval of 2 ms.

Note

For more details regarding connection event timings, please refer to USB 2.0 Specification > Chapter 7.1.7.3 Connect and Disconnect Signaling.

Configurable parameters of the USB host stack can be configured with multiple options via menuconfig.

Downstream Port Configuration

When external Hubs feature is supported, there are several parameters which could be configured for the external Hubs port.

Each external Hub has a Hub Descriptor which describes the device characteristics.

Note

For detailed information about Hub Descriptor, please refer to USB 2.0 Specification > Chapter 11.23.2.1 Hub Descriptor.

Configurable parameters of the downstream port can be configured with multiple options via menuconfig.

Note

The specification claims, that for a hub with no power switches, PwrOn2PwrGood must be set to zero. Meanwhile, for some devices, this value could be increased to give extra time for device to power-up. To enable this feature, refer to CONFIG_USB_HOST_EXT_PORT_CUSTOM_POWER_ON_DELAY_ENABLE.

Host Channels

When external Hubs support feature is enabled (CONFIG_USB_HOST_HUBS_SUPPORTED), the amount of Host channels plays an important role, as each downstream device requires a vacant channel.

To handle each attached device, different amount of channels are required. This amount does depend on the device class (EPs number).

Supported amount of channels for ESP32-S3 is 8.

Note

  • One free channel is required to enumerate the device.

  • From 1 to N (when N - number of EPs) free channels are required to claim the interface.

  • When there are no more free Host channels available, the device could not be enumerated and its interface cannot be claimed.

Multiple Configuration Support

To support USB devices that have more than one configuration, it is possible to specify the desired configuration number during a device’s enumeration process.

Enumeration Filter

The enumeration filter is a callback function of type usb_host_enum_filter_cb_t called at the beginning of the enumeration process once a device descriptor is read from a newly attached USB device. Consequently, the user is provided with the obtained device descriptor. Through this callback, the user can:

  • Select the configuration of the USB device.

  • Filter which USB devices should be enumerated.

To use the enumeration filter, enable CONFIG_USB_HOST_ENABLE_ENUM_FILTER_CALLBACK in menuconfig. Users can specify the callback by setting usb_host_config_t::enum_filter_cb, which is then passed to the Host Library when calling usb_host_install().

API Reference

The API of the USB Host Library is separated into the following header files. However, it is sufficient for applications to only #include "usb/usb_host.h" and all USB Host Library headers will also be included.

Header File

Functions

esp_err_t usb_host_install(const usb_host_config_t *config)

Install the USB Host Library.

  • This function should be called only once to install the USB Host Library

  • This function should be called before any other USB Host Library functions are called

Note

If skip_phy_setup is set in the install configuration, the user is responsible for ensuring that the underlying Host Controller is enabled and the USB PHY (internal or external) is already setup before this function is called.

Note

In dual host configuration, fifo_settings_custom field is ignored and intr_flags field is used for all ports.

Parameters:

config[in] USB Host Library configuration

Returns:

  • ESP_OK: USB Host installed successfully

  • ESP_ERR_INVALID_ARG: Invalid argument

  • ESP_ERR_INVALID_STATE: USB Host Library is not in correct state to be installed (eg. the library itself of one of it’s drivers is already installed)

  • ESP_ERR_NO_MEM: Insufficient memory

esp_err_t usb_host_uninstall(void)

Uninstall the USB Host Library.

  • This function should be called to uninstall the USB Host Library, thereby freeing its resources

  • All clients must have been deregistered before calling this function

  • All devices must have been freed by calling usb_host_device_free_all() and receiving the USB_HOST_LIB_EVENT_FLAGS_ALL_FREE event flag

Note

If skip_phy_setup was set when the Host Library was installed, the user is responsible for disabling the underlying Host Controller and USB PHY (internal or external).

Returns:

  • ESP_OK: USB Host uninstalled successfully

  • ESP_ERR_INVALID_STATE: USB Host Library is not installed, or has unfinished actions

esp_err_t usb_host_lib_handle_events(TickType_t timeout_ticks, uint32_t *event_flags_ret)

Handle USB Host Library events.

  • This function handles all of the USB Host Library’s processing and should be called repeatedly in a loop

  • Check event_flags_ret to see if an flags are set indicating particular USB Host Library events

  • This function should never be called by multiple threads simultaneously

Note

This function can block

Parameters:
  • timeout_ticks[in] Timeout in ticks to wait for an event to occur

  • event_flags_ret[out] Event flags that indicate what USB Host Library event occurred.

Returns:

  • ESP_OK: No events to be handled

  • ESP_ERR_INVALID_STATE: USB Host Library is not installed

  • ESP_ERR_TIMEOUT: Semaphore waiting for events has timed out

esp_err_t usb_host_lib_unblock(void)

Unblock the USB Host Library handler.

  • This function simply unblocks the USB Host Library event handling function (usb_host_lib_handle_events())

Returns:

  • ESP_OK: USB Host library unblocked successfully

  • ESP_ERR_INVALID_STATE: USB Host Library is not installed

esp_err_t usb_host_lib_info(usb_host_lib_info_t *info_ret)

Get current information about the USB Host Library.

Parameters:

info_ret[out] USB Host Library Information

Returns:

  • ESP_OK: USB Host Library info obtained successfully

  • ESP_ERR_INVALID_STATE: USB Host Library is not installed

  • ESP_ERR_INVALID_ARG: Invalid argument

esp_err_t usb_host_lib_set_root_port_power(bool enable)

Power the root port ON or OFF.

  • Powering ON the root port will allow device connections to occur

  • Powering OFF the root port will disconnect all devices downstream off the root port and prevent any further device connections.

Note

If ‘usb_host_config_t.root_port_unpowered’ was set on USB Host Library installation, users must call this function to power ON the root port before any device connections can occur.

Parameters:

enable[in] True to power the root port ON, false to power OFF

Returns:

  • ESP_OK: Root port power enabled/disabled

  • ESP_ERR_INVALID_STATE: Root port already powered or HUB driver not installed

esp_err_t usb_host_lib_root_port_suspend(void)

Suspend the root port.

  • The function checks, if a device is connected and if a transfer is submitted

  • Then halts and flushes all endpoints of all the connected devices and suspends the root port

  • Finally, it notifies all the clients which opened the device, that the device is now suspended

Note

Remote wakeup from device is not implemented yet

Note

The root port and the devices are not suspended immediately after returning from this function, this function only sets actions for devices and root port, which are handled by the usb_host_lib_handle_events() in separate task.

Returns:

  • ESP_OK: Root port marked to be suspended, or already issuing a suspend sequence

  • ESP_ERR_NOT_FOUND: No device is connected

  • ESP_ERR_INVALID_STATE: Root port is not in correct state to be suspended

esp_err_t usb_host_lib_root_port_resume(void)

Resume the root port from suspended state.

  • The function resumes the root port from suspended state

  • Then resumes all the endpoints of all the connected devices

  • Finally, it notifies all the clients which opened the device, that the device is now resumed

Note

The root port and the devices are not resumed immediately after returning from this function, this function only sets actions for devices and root port, which are handled by the usb_host_lib_handle_events() in separate task.

Returns:

  • ESP_OK: Root port marked to be resumed, or already issuing a resume sequence

  • ESP_ERR_NOT_FOUND: No device is connected

  • ESP_ERR_INVALID_STATE: Root port is not in correct state to be resumed

esp_err_t usb_host_lib_set_auto_suspend(usb_host_lib_auto_suspend_tmr_t timer_type, size_t timer_interval_ms)

Set automatic suspend timer.

  • The function sets the automatic suspend timer, used for global suspend of the root port

  • The timer is either one-shot or periodic

  • The timer expires after the set period, only if there is no activity on the USB Bus

  • The timer resets (if enabled) every time, the usb_host_client_handle_events() handles any client events, or the usb_host_lib_handle_events() handles any host lib events, thus checking any activity on all the registered clients or inside the host lib

  • Once the timer expires, an auto_suspend_timer_cb() is called, which delivers USB Host lib event flags

Note

set the timer interval to 0, to disable the timer (in case NO auto suspend functionality is required anymore)

Note

this function is not ISR safe

Parameters:
  • timer_type[in] Power management timer type (periodic/one-shot)

  • timer_interval_ms[in] Interval after which a usb_host lib event flag is delivered (0 to disable running timer)

Returns:

  • ESP_OK: Timer set or stopped

  • ESP_ERR_INVALID_STATE: USB Host lib is not installed

  • ESP_FAIL: Timer was not configured correctly

esp_err_t usb_host_client_register(const usb_host_client_config_t *client_config, usb_host_client_handle_t *client_hdl_ret)

Register a client of the USB Host Library.

  • This function registers a client of the USB Host Library

  • Once a client is registered, its processing function usb_host_client_handle_events() should be called repeatedly

Parameters:
  • client_config[in] Client configuration

  • client_hdl_ret[out] Client handle

Returns:

  • ESP_OK: USB Host Library client registered successfully

  • ESP_ERR_INVALID_STATE: USB Host Library is not installed

  • ESP_ERR_INVALID_ARG: Invalid argument

  • ESP_ERR_NO_MEM: Insufficient memory

esp_err_t usb_host_client_deregister(usb_host_client_handle_t client_hdl)

Deregister a USB Host Library client.

  • This function deregisters a client of the USB Host Library

  • The client must have closed all previously opened devices before attempting to deregister

Parameters:

client_hdl[in] Client handle

Returns:

  • ESP_OK: USB Host Library client deregistered successfully

  • ESP_ERR_INVALID_ARG: Invalid argument

esp_err_t usb_host_client_handle_events(usb_host_client_handle_t client_hdl, TickType_t timeout_ticks)

USB Host Library client processing function.

  • This function handles all of a client’s processing and should be called repeatedly in a loop

  • For a particular client, this function should never be called by multiple threads simultaneously

Note

This function can block

Parameters:
  • client_hdl[in] Client handle

  • timeout_ticks[in] Timeout in ticks to wait for an event to occur

Returns:

  • ESP_OK: No event to be handled

  • ESP_ERR_INVALID_STATE: USB Host Library is not installed

  • ESP_ERR_INVALID_ARG: Invalid argument

  • ESP_ERR_TIMEOUT: Semaphore waiting for events has timed out

esp_err_t usb_host_client_unblock(usb_host_client_handle_t client_hdl)

Unblock a client.

  • This function simply unblocks a client if it is blocked on the usb_host_client_handle_events() function.

  • This function is useful when need to unblock a client in order to deregister it.

Parameters:

client_hdl[in] Client handle

Returns:

  • ESP_OK: Client unblocked successfully

  • ESP_ERR_INVALID_ARG: Invalid argument

esp_err_t usb_host_device_open(usb_host_client_handle_t client_hdl, uint8_t dev_addr, usb_device_handle_t *dev_hdl_ret)

Open a device.

  • This function allows a client to open a device

  • A client must open a device first before attempting to use it (e.g., sending transfers, device requests etc.)

Parameters:
  • client_hdl[in] Client handle

  • dev_addr[in] Device’s address

  • dev_hdl_ret[out] Device’s handle

Returns:

  • ESP_OK: Device opened successfully

  • ESP_ERR_INVALID_ARG: Invalid argument

esp_err_t usb_host_device_close(usb_host_client_handle_t client_hdl, usb_device_handle_t dev_hdl)

Close a device.

  • This function allows a client to close a device

  • A client must close a device after it has finished using the device (claimed interfaces must also be released)

  • A client must close all devices it has opened before de-registering

Note

This function can block

Parameters:
  • client_hdl[in] Client handle

  • dev_hdl[in] Device handle

Returns:

  • ESP_OK: Device closed successfully

  • ESP_ERR_INVALID_ARG: Invalid argument

  • ESP_ERR_NOT_FOUND: The client never opened the device (the device address not found among opened devices)

  • ESP_ERR_INVALID_STATE: The client has not released all interfaces from the device

esp_err_t usb_host_device_free_all(void)

Indicate that all devices can be freed when possible.

  • This function marks all devices as waiting to be freed

  • If a device is not opened by any clients, it will be freed immediately

  • If a device is opened by at least one client, the device will be free when the last client closes that device.

  • Wait for the USB_HOST_LIB_EVENT_FLAGS_ALL_FREE flag to be set by usb_host_lib_handle_events() in order to know when all devices have been freed

  • This function is useful when cleaning up devices before uninstalling the USB Host Library

Returns:

  • ESP_OK: All devices already freed (i.e., there were no devices)

  • ESP_ERR_INVALID_STATE: Client must be deregistered

  • ESP_ERR_NOT_FINISHED: There are one or more devices that still need to be freed, wait for USB_HOST_LIB_EVENT_FLAGS_ALL_FREE event

esp_err_t usb_host_device_addr_list_fill(int list_len, uint8_t *dev_addr_list, int *num_dev_ret)

Fill a list of device address.

  • This function fills an empty list with the address of connected devices

  • The Device addresses can then used in usb_host_device_open()

  • If there are more devices than the list_len, this function will only fill up to list_len number of devices.

Parameters:
  • list_len[in] Length of the empty list

  • dev_addr_list[inout] Empty list to be filled

  • num_dev_ret[out] Number of devices

Returns:

  • ESP_OK: Device list filled successfully

  • ESP_ERR_INVALID_ARG: Invalid argument

esp_err_t usb_host_device_info(usb_device_handle_t dev_hdl, usb_device_info_t *dev_info)

Get device’s information.

  • This function gets some basic information of a device

  • The device must be opened first before attempting to get its information

Note

This function can block

Parameters:
  • dev_hdl[in] Device handle

  • dev_info[out] Device information

Returns:

  • ESP_OK: Device information obtained successfully

  • ESP_ERR_INVALID_ARG: Invalid argument

esp_err_t usb_host_get_device_descriptor(usb_device_handle_t dev_hdl, const usb_device_desc_t **device_desc)

Get device’s device descriptor.

  • A client must call usb_host_device_open() first

  • No control transfer is sent. The device’s descriptor is cached on enumeration

  • This function simple returns a pointer to the cached descriptor

Note

No control transfer is sent. The device’s descriptor is cached on enumeration

Parameters:
  • dev_hdl[in] Device handle

  • device_desc[out] Device descriptor

Returns:

  • ESP_OK: Device descriptor obtained successfully

  • ESP_ERR_INVALID_ARG: Invalid argument

esp_err_t usb_host_get_active_config_descriptor(usb_device_handle_t dev_hdl, const usb_config_desc_t **config_desc)

Get device’s active configuration descriptor.

  • A client must call usb_host_device_open() first

  • No control transfer is sent. The device’s active configuration descriptor is cached on enumeration

  • This function simple returns a pointer to the cached descriptor

Note

This function can block

Note

No control transfer is sent. A device’s active configuration descriptor is cached on enumeration

Parameters:
  • dev_hdl[in] Device handle

  • config_desc[out] Configuration descriptor

Returns:

  • ESP_OK: Active configuration descriptor obtained successfully

  • ESP_ERR_INVALID_ARG: Invalid argument

esp_err_t usb_host_get_config_desc(usb_host_client_handle_t client_hdl, usb_device_handle_t dev_hdl, uint8_t bConfigurationValue, const usb_config_desc_t **config_desc_ret)

Get get device’s configuration descriptor.

  • The USB Host library only caches a device’s active configuration descriptor.

  • This function reads any configuration descriptor of a particular device (specified by bConfigurationValue).

  • This function will read the specified configuration descriptor via control transfers, and allocate memory to store that descriptor.

  • Users can call usb_host_free_config_desc() to free the descriptor’s memory afterwards.

Note

This function can block

Note

A client must call usb_host_device_open() on the device first

Note

bConfigurationValue starts from index 1

Parameters:
  • client_hdl[in] Client handle - usb_host_client_handle_events() should be called repeatedly in a separate task to handle client events

  • dev_hdl[in] Device handle

  • bConfigurationValue[in] Index of device’s configuration descriptor to be read

  • config_desc_ret[out] Returned configuration descriptor

Returns:

  • ESP_OK: Configuration descriptor obtained successfully

  • ESP_ERR_INVALID_ARG: Invalid argument

  • ESP_ERR_NOT_SUPPORTED: Invalid bConfigurationValue value (the device does not have this configuration value)

  • ESP_ERR_NO_MEM: Insufficient memory

esp_err_t usb_host_free_config_desc(const usb_config_desc_t *config_desc)

Free a configuration descriptor.

This function frees a configuration descriptor that was returned by usb_host_get_config_desc()

Parameters:

config_desc[out] Configuration descriptor

Returns:

  • ESP_OK: Configuration descriptor freed successfully

  • ESP_ERR_INVALID_ARG: Invalid argument

esp_err_t usb_host_interface_claim(usb_host_client_handle_t client_hdl, usb_device_handle_t dev_hdl, uint8_t bInterfaceNumber, uint8_t bAlternateSetting)

Function for a client to claim a device’s interface.

  • A client must claim a device’s interface before attempting to communicate with any of its endpoints

  • Once an interface is claimed by a client, it cannot be claimed by any other client.

Note

This function can block

Parameters:
  • client_hdl[in] Client handle

  • dev_hdl[in] Device handle

  • bInterfaceNumber[in] Interface number

  • bAlternateSetting[in] Interface alternate setting number

Returns:

  • ESP_OK: Interface claimed successfully

  • ESP_ERR_INVALID_ARG: Invalid argument

  • ESP_ERR_INVALID_STATE: USB Host is not a correct state to claim an interface

  • ESP_ERR_NOT_FOUND: Interface or EP not found

  • ESP_ERR_NO_MEM: Insufficient memory

esp_err_t usb_host_interface_release(usb_host_client_handle_t client_hdl, usb_device_handle_t dev_hdl, uint8_t bInterfaceNumber)

Function for a client to release a previously claimed interface.

  • A client should release a device’s interface after it no longer needs to communicate with the interface

  • A client must release all of its interfaces of a device it has claimed before being able to close the device

Note

This function can block

Parameters:
  • client_hdl[in] Client handle

  • dev_hdl[in] Device handle

  • bInterfaceNumber[in] Interface number

Returns:

  • ESP_OK: Interface released successfully

  • ESP_ERR_INVALID_ARG: Invalid argument

  • ESP_ERR_INVALID_STATE: Client never opened the USB Device, or interface currently can not be freed

  • ESP_ERR_NOT_FOUND: Interface number not found in the list of interfaces

esp_err_t usb_host_endpoint_halt(usb_device_handle_t dev_hdl, uint8_t bEndpointAddress)

Halt a particular endpoint.

  • The device must have been opened by a client

  • The endpoint must be part of an interface claimed by a client

  • Once halted, the endpoint must be cleared using usb_host_endpoint_clear() before it can communicate again

Note

This function can block

Parameters:
  • dev_hdl[in] Device handle

  • bEndpointAddress[in] Endpoint address

Returns:

  • ESP_OK: Endpoint halted successfully

  • ESP_ERR_INVALID_ARG: Invalid argument

  • ESP_ERR_NOT_FOUND: Endpoint address not found

  • ESP_ERR_INVALID_STATE: Endpoint pipe is not in the correct state/condition to execute a command

esp_err_t usb_host_endpoint_flush(usb_device_handle_t dev_hdl, uint8_t bEndpointAddress)

Flush a particular endpoint.

  • The device must have been opened by a client

  • The endpoint must be part of an interface claimed by a client

  • The endpoint must have been halted (either through a transfer error, or usb_host_endpoint_halt())

  • Flushing an endpoint will caused an queued up transfers to be canceled

Note

This function can block

Parameters:
  • dev_hdl[in] Device handle

  • bEndpointAddress[in] Endpoint address

Returns:

  • ESP_OK: Endpoint flushed successfully

  • ESP_ERR_INVALID_ARG: Invalid argument

  • ESP_ERR_NOT_FOUND: Endpoint address not found

  • ESP_ERR_INVALID_STATE: Endpoint pipe is not in the correct state/condition to execute a command

esp_err_t usb_host_endpoint_clear(usb_device_handle_t dev_hdl, uint8_t bEndpointAddress)

Clear a halt on a particular endpoint.

  • The device must have been opened by a client

  • The endpoint must be part of an interface claimed by a client

  • The endpoint must have been halted (either through a transfer error, or usb_host_endpoint_halt())

  • If the endpoint has any queued up transfers, clearing a halt will resume their execution

Note

This function can block

Parameters:
  • dev_hdl[in] Device handle

  • bEndpointAddress[in] Endpoint address

Returns:

  • ESP_OK: Endpoint cleared successfully

  • ESP_ERR_INVALID_ARG: Invalid argument

  • ESP_ERR_NOT_FOUND: Endpoint address not found

  • ESP_ERR_INVALID_STATE: Endpoint pipe is not in the correct state/condition to execute a command

esp_err_t usb_host_transfer_alloc(size_t data_buffer_size, int num_isoc_packets, usb_transfer_t **transfer)

Allocate a transfer object.

  • This function allocates a transfer object

  • Each transfer object has a fixed sized buffer specified on allocation

  • The resulting data_buffer_size can be bigger that the requested size. This is to ensure that the data buffer is cache aligned

  • A transfer object can be re-used indefinitely

  • A transfer can be submitted using usb_host_transfer_submit() or usb_host_transfer_submit_control()

Note

Maximum transfer size depends on hardware configuration and endpoint bMaxPacketSize, thus it is not checked on allocation. Maximum transfer size is determined as follows:

  • ESP32-S2, S3, H4, P4-OTG1.1 and P4-OTG2.0 revision < 3 = MIN(65535, 127 * bMaxPacketSize)

  • ESP32-P4-OTG2.0 revision >= 3 = MIN(524287, 1023 * bMaxPacketSize)

Parameters:
  • data_buffer_size[in] Size of the transfer’s data buffer

  • num_isoc_packets[in] Number of isochronous packets in transfer (set to 0 for non-isochronous transfers)

  • transfer[out] Transfer object

Returns:

  • ESP_OK: Transfer object allocated successfully

  • ESP_ERR_NO_MEM: Insufficient memory

esp_err_t usb_host_transfer_free(usb_transfer_t *transfer)

Free a transfer object.

  • Free a transfer object previously allocated using usb_host_transfer_alloc()

  • The transfer must not be in-flight when attempting to free it

  • If a NULL pointer is passed, this function will simply return ESP_OK

Parameters:

transfer[in] Transfer object

Returns:

  • ESP_OK: Transfer object freed successfully

esp_err_t usb_host_transfer_submit(usb_transfer_t *transfer)

Submit a non-control transfer.

  • Submit a transfer to a particular endpoint. The device and endpoint number is specified inside the transfer

  • The transfer must be properly initialized before submitting

  • On completion, the transfer’s callback will be called from the client’s usb_host_client_handle_events() function.

Parameters:

transfer[in] Initialized transfer object

Returns:

  • ESP_OK: Transfer submitted successfully

  • ESP_ERR_INVALID_ARG: Invalid argument

  • ESP_ERR_NOT_FINISHED: Transfer already in-flight

  • ESP_ERR_NOT_FOUND: Endpoint address not found

  • ESP_ERR_INVALID_STATE: Endpoint pipe or root port is not in a correct state to submit transfer, or to resume the root port

esp_err_t usb_host_transfer_submit_control(usb_host_client_handle_t client_hdl, usb_transfer_t *transfer)

Submit a control transfer.

  • Submit a control transfer to a particular device. The client must have opened the device first

  • The transfer must be properly initialized before submitting. The first 8 bytes of the transfer’s data buffer should contain the control transfer setup packet

  • On completion, the transfer’s callback will be called from the client’s usb_host_client_handle_events() function.

Parameters:
  • client_hdl[in] Client handle

  • transfer[in] Initialized transfer object

Returns:

  • ESP_OK: Control transfer submitted successfully

  • ESP_ERR_INVALID_ARG: Invalid argument

  • ESP_ERR_NOT_FINISHED: Transfer already in-flight

  • ESP_ERR_INVALID_STATE: Endpoint pipe or root port is not in a correct state to submit transfer, or to resume the root port

Structures

struct usb_host_client_event_msg_t

Client event message.

Client event messages are sent to each client of the USB Host Library in order to notify them of various USB Host Library events such as:

  • Addition of new devices

  • Removal of existing devices

Note

The event message structure has a union with members corresponding to each particular event. Based on the event type, only the relevant member field should be accessed.

Public Members

usb_host_client_event_t event

Type of event

uint8_t address

New device’s address

struct usb_host_client_event_msg_t new_dev

New device info

usb_device_handle_t dev_hdl

The handle of the device that was gone

The handle of the device that was suspended/resumed

struct usb_host_client_event_msg_t dev_gone

Gone device info

struct usb_host_client_event_msg_t dev_suspend_resume

Suspend/Resume device info

struct usb_host_lib_info_t

Current information about the USB Host Library obtained via usb_host_lib_info()

Public Members

int num_devices

Current number of connected (and enumerated) devices

int num_clients

Current number of registered clients

bool root_port_suspended

Current status of the root port (suspended/resumed)

struct usb_host_config_t

USB Host Library configuration.

Configuration structure of the USB Host Library. Provided in the usb_host_install() function

Public Members

bool skip_phy_setup

If set, the USB Host Library will not configure the USB PHY thus allowing the user to manually configure the USB PHY before calling usb_host_install(). Users should set this if they want to use an external USB PHY. Otherwise, the USB Host Library will automatically configure the internal USB PHY

bool root_port_unpowered

If set, the USB Host Library will not power on the root port on installation. This allows users to power on the root port manually by calling usb_host_lib_set_root_port_power().

int intr_flags

Interrupt flags for the underlying ISR used by the USB Host stack. In dual host applications, this applies to all ports.

usb_host_enum_filter_cb_t enum_filter_cb

Enumeration filter callback. Enable CONFIG_USB_HOST_ENABLE_ENUM_FILTER_CALLBACK to use this feature. Set to NULL otherwise.

uint32_t nptx_fifo_lines

Required: Number of non-periodic TX FIFO lines. Must be > 0 to enable custom configuration.

uint32_t ptx_fifo_lines

Optional: Number of periodic TX FIFO lines. Can be 0 if periodic TX endpoints are not used.

uint32_t rx_fifo_lines

Required: Number of RX FIFO lines. Must be > 0 to enable custom configuration.

struct usb_host_config_t fifo_settings_custom

Optional custom FIFO configuration (advanced use), ignored for dual port applications. RX and NPTX must be > 0. If all fields are zero, a default configuration will be selected based on Kconfig bias.

unsigned peripheral_map

Selects the USB peripheral(s) to use.

  • On targets with multiple USB peripherals, this field can be used to specify which ones to enable.

  • Set to 0 to use the default peripheral.

  • On High-Speed capable targets, the default is the High-Speed peripheral.

  • On Full-Speed only targets, the default is the Full-Speed peripheral.

  • Example: peripheral_map = BIT1; installs USB host on peripheral 1.

  • The mapping of bits to specific peripherals is defined in the USB_DWC_LL_GET_HW() macro.

struct usb_host_client_config_t

USB Host Library Client configuration.

Configuration structure for a USB Host Library client. Provided in usb_host_client_register()

Public Members

bool is_synchronous

Whether the client is asynchronous or synchronous or not. Set to false for now.

int max_num_event_msg

Maximum number of event messages that can be stored (e.g., 3)

usb_host_client_event_cb_t client_event_callback

Client’s event callback function

void *callback_arg

Event callback function argument

struct usb_host_client_config_t async

Async callback config

Macros

USB_HOST_LIB_EVENT_FLAGS_NO_CLIENTS

All clients have been deregistered from the USB Host Library

USB_HOST_LIB_EVENT_FLAGS_ALL_FREE

The USB Host Library has freed all devices

USB_HOST_LIB_EVENT_FLAGS_AUTO_SUSPEND

Timer for automatic suspend has expired

Type Definitions

typedef struct usb_host_client_handle_s *usb_host_client_handle_t

Handle to a USB Host Library asynchronous client.

An asynchronous client can be registered using usb_host_client_register()

Note

Asynchronous API

typedef void (*usb_host_client_event_cb_t)(const usb_host_client_event_msg_t *event_msg, void *arg)

Client event callback.

  • Each client of the USB Host Library must register an event callback to receive event messages from the USB Host Library.

  • The client event callback is run from the context of the clients usb_host_client_handle_events() function

Enumerations

enum usb_host_client_event_t

The type event in a client event message.

Values:

enumerator USB_HOST_CLIENT_EVENT_NEW_DEV

A new device has been enumerated and added to the USB Host Library

enumerator USB_HOST_CLIENT_EVENT_DEV_GONE

A device opened by the client is now gone

enumerator USB_HOST_CLIENT_EVENT_DEV_SUSPENDED

A device opened by the client is now suspended

enumerator USB_HOST_CLIENT_EVENT_DEV_RESUMED

A device opened by the client is now resumed

enum usb_host_lib_auto_suspend_tmr_t

USB Host lib automatic suspend timer.

Values:

enumerator USB_HOST_LIB_AUTO_SUSPEND_ONE_SHOT

Automatic suspend one-shot timer

enumerator USB_HOST_LIB_AUTO_SUSPEND_PERIODIC

Automatic suspend periodic timer

Header File

Functions

const usb_standard_desc_t *usb_parse_next_descriptor(const usb_standard_desc_t *cur_desc, uint16_t wTotalLength, int *offset)

Get the next descriptor.

Given a particular descriptor within a full configuration descriptor, get the next descriptor within the configuration descriptor. This is a convenience function that can be used to walk each individual descriptor within a full configuration descriptor.

Parameters:
  • cur_desc[in] Current descriptor

  • wTotalLength[in] Total length of the configuration descriptor

  • offset[inout] Byte offset relative to the start of the configuration descriptor. On input, it is the offset of the current descriptor. On output, it is the offset of the returned descriptor.

Returns:

usb_standard_desc_t* Next descriptor, NULL if end of configuration descriptor reached

const usb_standard_desc_t *usb_parse_next_descriptor_of_type(const usb_standard_desc_t *cur_desc, uint16_t wTotalLength, uint8_t bDescriptorType, int *offset)

Get the next descriptor of a particular type.

Given a particular descriptor within a full configuration descriptor, get the next descriptor of a particular type (i.e., using the bDescriptorType value) within the configuration descriptor.

Parameters:
  • cur_desc[in] Current descriptor

  • wTotalLength[in] Total length of the configuration descriptor

  • bDescriptorType[in] Type of the next descriptor to get

  • offset[inout] Byte offset relative to the start of the configuration descriptor. On input, it is the offset of the current descriptor. On output, it is the offset of the returned descriptor.

Returns:

usb_standard_desc_t* Next descriptor, NULL if end descriptor is not found or configuration descriptor reached

int usb_parse_interface_number_of_alternate(const usb_config_desc_t *config_desc, uint8_t bInterfaceNumber)

Get the number of alternate settings for a bInterfaceNumber.

Given a particular configuration descriptor, for a particular bInterfaceNumber, get the number of alternate settings available for that interface (i.e., the max possible value of bAlternateSetting for that bInterfaceNumber).

Parameters:
  • config_desc[in] Pointer to the start of a full configuration descriptor

  • bInterfaceNumber[in] Interface number

Returns:

int The number of alternate settings that the interface has, -1 if bInterfaceNumber not found

const usb_intf_desc_t *usb_parse_interface_descriptor(const usb_config_desc_t *config_desc, uint8_t bInterfaceNumber, uint8_t bAlternateSetting, int *offset)

Get a particular interface descriptor (using bInterfaceNumber and bAlternateSetting)

Given a full configuration descriptor, get a particular interface descriptor.

Note

To get the number of alternate settings for a particular bInterfaceNumber, call usb_parse_interface_number_of_alternate()

Parameters:
  • config_desc[in] Pointer to the start of a full configuration descriptor

  • bInterfaceNumber[in] Interface number

  • bAlternateSetting[in] Alternate setting number

  • offset[out] Byte offset of the interface descriptor relative to the start of the configuration descriptor. Can be NULL.

Returns:

const usb_intf_desc_t* Pointer to interface descriptor, NULL if not found or invalid (e.g., too many endpoints) descriptor

const usb_ep_desc_t *usb_parse_endpoint_descriptor_by_index(const usb_intf_desc_t *intf_desc, int index, uint16_t wTotalLength, int *offset)

Get an endpoint descriptor within an interface descriptor.

Given an interface descriptor, get the Nth endpoint descriptor of the interface. The number of endpoints in an interface is indicated by the bNumEndpoints field of the interface descriptor.

Note

If bNumEndpoints is 0, it means the interface uses the default endpoint only

Parameters:
  • intf_desc[in] Pointer to thee start of an interface descriptor

  • index[in] Endpoint index

  • wTotalLength[in] Total length of the containing configuration descriptor

  • offset[inout] Byte offset relative to the start of the configuration descriptor. On input, it is the offset of the interface descriptor. On output, it is the offset of the endpoint descriptor.

Returns:

const usb_ep_desc_t* Pointer to endpoint descriptor, NULL if not found.

const usb_ep_desc_t *usb_parse_endpoint_descriptor_by_address(const usb_config_desc_t *config_desc, uint8_t bInterfaceNumber, uint8_t bAlternateSetting, uint8_t bEndpointAddress, int *offset)

Get an endpoint descriptor based on an endpoint’s address.

Given a configuration descriptor, get an endpoint descriptor based on it’s bEndpointAddress, bAlternateSetting, and bInterfaceNumber.

Parameters:
  • config_desc[in] Pointer to the start of a full configuration descriptor

  • bInterfaceNumber[in] Interface number

  • bAlternateSetting[in] Alternate setting number

  • bEndpointAddress[in] Endpoint address

  • offset[out] Byte offset of the endpoint descriptor relative to the start of the configuration descriptor. Can be NULL

Returns:

const usb_ep_desc_t* Pointer to endpoint descriptor, NULL if not found.

void usb_print_device_descriptor(const usb_device_desc_t *devc_desc)

Print device descriptor.

Parameters:

devc_desc[in] Device descriptor

void usb_print_config_descriptor(const usb_config_desc_t *cfg_desc, print_class_descriptor_cb class_specific_cb)

Print configuration descriptor.

  • This function prints the full contents of a configuration descriptor (including interface and endpoint descriptors)

  • When a non-standard descriptor is encountered, this function will call the class_specific_cb if it is provided

Parameters:
  • cfg_desc[in] Configuration descriptor

  • class_specific_cb[in] Class specific descriptor callback. Can be NULL

void usb_print_string_descriptor(const usb_str_desc_t *str_desc)

Print a string descriptor.

This function will only print ASCII characters of the UTF-16 encoded string

Parameters:

str_desc[in] String descriptor

static inline int usb_round_up_to_mps(int num_bytes, int mps)

Round up to an integer multiple of endpoint’s MPS.

This is a convenience function to round up a size/length to an endpoint’s MPS (Maximum packet size). This is useful when calculating transfer or buffer lengths of IN endpoints.

  • If MPS <= 0, this function will return 0

  • If num_bytes <= 0, this function will return 0

Parameters:
  • num_bytes[in] Number of bytes

  • mps[in] MPS

Returns:

int Round up integer multiple of MPS

Type Definitions

typedef void (*print_class_descriptor_cb)(const usb_standard_desc_t*)

Print class specific descriptor callback.

Optional callback to be provided to usb_print_config_descriptor() function. The callback is called when when a non-standard descriptor is encountered. The callback should decode the descriptor as print it.

Header File

Structures

struct usb_parent_dev_info_t

Parent device information.

Public Members

usb_device_handle_t dev_hdl

Device’s parent handle

uint8_t port_num

Device’s parent port number

struct usb_device_info_t

Basic information of an enumerated device.

Public Members

usb_parent_dev_info_t parent

Device’s parent information

usb_speed_t speed

Device’s speed

uint8_t dev_addr

Device’s address

uint8_t bMaxPacketSize0

The maximum packet size of the device’s default endpoint

uint8_t bConfigurationValue

Device’s current configuration number

const usb_str_desc_t *str_desc_manufacturer

Pointer to Manufacturer string descriptor (can be NULL)

const usb_str_desc_t *str_desc_product

Pointer to Product string descriptor (can be NULL)

const usb_str_desc_t *str_desc_serial_num

Pointer to Serial Number string descriptor (can be NULL)

struct usb_isoc_packet_desc_t

Isochronous packet descriptor.

If the number of bytes in an Isochronous transfer is larger than the MPS of the endpoint, the transfer is split into multiple packets transmitted at the endpoint’s specified interval. An array of Isochronous packet descriptors describes how an Isochronous transfer should be split into multiple packets.

Public Members

int num_bytes

Number of bytes to transmit/receive in the packet. IN packets should be integer multiple of MPS

int actual_num_bytes

Actual number of bytes transmitted/received in the packet

usb_transfer_status_t status

Status of the packet

struct usb_transfer_s

USB transfer structure.

Public Members

uint8_t *const data_buffer

Pointer to data buffer

const size_t data_buffer_size

Size of the data buffer in bytes

int num_bytes

Number of bytes to transfer. Control transfers should include the size of the setup packet. Isochronous transfer should be the total transfer size of all packets. For non-control IN transfers, num_bytes should be an integer multiple of MPS.

int actual_num_bytes

Actual number of bytes transferred

uint32_t flags

Transfer flags

usb_device_handle_t device_handle

Device handle

uint8_t bEndpointAddress

Endpoint Address

usb_transfer_status_t status

Status of the transfer

uint32_t timeout_ms

Timeout (in milliseconds) of the packet (currently not supported yet)

usb_transfer_cb_t callback

Transfer callback

void *context

Context variable for transfer to associate transfer with something

const int num_isoc_packets

Only relevant to Isochronous. Number of service periods (i.e., intervals) to transfer data buffer over.

usb_isoc_packet_desc_t isoc_packet_desc[]

Descriptors for each Isochronous packet

Macros

USB_TRANSFER_FLAG_ZERO_PACK

Terminate Bulk/Interrupt OUT transfer with a zero length packet.

OUT transfers normally terminate when the Host has transferred the exact amount of data it needs to the device. However, for bulk and interrupt OUT transfers, if the transfer size just happened to be a multiple of MPS, it will be impossible to know the boundary between two consecutive transfers to the same endpoint.

Therefore, this flag will cause the transfer to automatically add a zero length packet (ZLP) at the end of the transfer if the following conditions are met:

  • The target endpoint is a Bulk/Interrupt OUT endpoint (Host to device)

  • The transfer’s length (i.e., transfer.num_bytes) is a multiple of the endpoint’s MPS

Otherwise, this flag has no effect.

Users should check whether their target device’s class requires a ZLP, as not all Bulk/Interrupt OUT endpoints require them. For example:

  • For MSC Bulk Only Transport class, the Host MUST NEVER send a ZLP. Bulk transfer boundaries are determined by the CBW and CSW instead

  • For CDC Ethernet, the Host MUST ALWAYS send a ZLP if a segment (i.e., a transfer) is a multiple of MPS (See 3.3.1 Segment Delineation)

Note

See USB2.0 specification 5.7.3 and 5.8.3 for more details

Note

IN transfers normally terminate when the Host as receive the exact amount of data it needs (must be multiple of MPS) or the endpoint sends a short packet to the Host (For bulk OUT only). Indicates that a bulk OUT transfers should always terminate with a short packet, even if it means adding an extra zero length packet

Type Definitions

typedef struct usb_device_handle_s *usb_device_handle_t

Handle of a USB Device connected to a USB Host.

typedef bool (*usb_host_enum_filter_cb_t)(const usb_device_desc_t *dev_desc, uint8_t *bConfigurationValue)

Enumeration filter callback.

This callback is called at the beginning of the enumeration process for a newly attached device. Through this callback, users are able to:

  • filter which devices should be enumerated

  • select the configuration number to use when enumerating the device

The device descriptor is passed to this callback to allow users to filter devices based on Vendor ID, Product ID, and class code.

Attention

This callback must be non-blocking

Attention

This callback must not submit any USB transfers

Param dev_desc:

[in] Device descriptor of the device to enumerate

Param bConfigurationValue:

[out] Configuration number to use when enumerating the device (starts with 1)

Return:

bool

  • true: USB device will be enumerated

  • false: USB device will not be enumerated

typedef struct usb_transfer_s usb_transfer_t

USB transfer structure.

This structure is used to represent a transfer from a software client to an endpoint over the USB bus. Some of the fields are made const on purpose as they are fixed on allocation. Users should call the appropriate USB Host Library function to allocate a USB transfer structure instead of allocating this structure themselves.

The transfer type is inferred from the endpoint this transfer is sent to. Depending on the transfer type, users should note the following:

  • Bulk: This structure represents a single bulk transfer. If the number of bytes exceeds the endpoint’s MPS, the transfer will be split into multiple MPS sized packets followed by a short packet.

  • Control: This structure represents a single control transfer. This first 8 bytes of the data_buffer must be filled with the setup packet (see usb_setup_packet_t). The num_bytes field should be the total size of the transfer (i.e., size of setup packet + wLength).

  • Interrupt: Represents an interrupt transfer. If num_bytes exceeds the MPS of the endpoint, the transfer will be split into multiple packets, and each packet is transferred at the endpoint’s specified interval.

  • Isochronous: Represents a stream of bytes that should be transferred to an endpoint at a fixed rate. The transfer is split into packets according to the each isoc_packet_desc. A packet is transferred at each interval of the endpoint. If an entire ISOC URB was transferred without error (skipped packets do not count as errors), the URB’s overall status and the status of each packet descriptor will be updated, and the actual_num_bytes reflects the total bytes transferred over all packets. If the ISOC URB encounters an error, the entire URB is considered erroneous so only the overall status will updated.

Note

For Bulk/Control/Interrupt IN transfers, the num_bytes must be a integer multiple of the endpoint’s MPS

Note

This structure should be allocated via usb_host_transfer_alloc()

Note

Once the transfer has be submitted, users should not modify the structure until the transfer has completed

typedef void (*usb_transfer_cb_t)(usb_transfer_t *transfer)

USB transfer completion callback.

Enumerations

enum usb_speed_t

USB Standard Speeds.

Values:

enumerator USB_SPEED_LOW

USB Low Speed (1.5 Mbit/s)

enumerator USB_SPEED_FULL

USB Full Speed (12 Mbit/s)

enumerator USB_SPEED_HIGH

USB High Speed (480 Mbit/s)

enum usb_transfer_type_t

The type of USB transfer.

Note

The enum values need to match the bmAttributes field of an EP descriptor

Values:

enumerator USB_TRANSFER_TYPE_CTRL
enumerator USB_TRANSFER_TYPE_ISOCHRONOUS
enumerator USB_TRANSFER_TYPE_BULK
enumerator USB_TRANSFER_TYPE_INTR
enum usb_transfer_status_t

The status of a particular transfer.

Values:

enumerator USB_TRANSFER_STATUS_COMPLETED

The transfer was successful (but may be short)

enumerator USB_TRANSFER_STATUS_ERROR

The transfer failed because due to excessive errors (e.g. no response or CRC error)

enumerator USB_TRANSFER_STATUS_TIMED_OUT

The transfer failed due to a time out

enumerator USB_TRANSFER_STATUS_CANCELED

The transfer was canceled

enumerator USB_TRANSFER_STATUS_STALL

The transfer was stalled

enumerator USB_TRANSFER_STATUS_OVERFLOW

The transfer as more data was sent than was requested

enumerator USB_TRANSFER_STATUS_SKIPPED

ISOC packets only. The packet was skipped due to system latency or bus overload

enumerator USB_TRANSFER_STATUS_NO_DEVICE

The transfer failed because the target device is gone

Header File

Structures

struct USB_DESC_ATTR

Structure representing a USB control transfer setup packet.

Structure representing a USB string descriptor.

Structure representing a USB endpoint descriptor.

Structure representing a USB interface descriptor.

Structure representing a USB interface association descriptor.

Structure representing a short USB configuration descriptor.

Structure representing a USB device descriptor.

USB standard descriptor.

Structure representing a USB device status.

See Table 9-2 of USB2.0 specification for more details

See Figures 9-4 Information Returned by a GetStatus() Request to a Device of USB2.0 specification for more details

All USB standard descriptors start with these two bytes. Use this type when traversing over configuration descriptors

See Table 9-8 of USB2.0 specification for more details

See Table 9-10 of USB2.0 specification for more details

See Table 9-12 of USB2.0 specification for more details

See Table 9-13 of USB2.0 specification for more details

Note

The full USB configuration includes all the interface and endpoint descriptors of that configuration.

Public Members

uint8_t bmRequestType

Characteristics of request

uint8_t bRequest

Specific request

uint16_t wValue

Word-sized field that varies according to request

uint16_t wIndex

Word-sized field that varies according to request; typically used to pass an index or offset

uint16_t wLength

Number of bytes to transfer if there is a data stage

uint16_t self_powered

1 - Device is currently self-powered, 0 - bus powered

uint16_t remote_wakeup

1 - the ability of the device to signal remote wakeup is enabled, 0 - the ability of the device to signal remote wakeup is disabled.

uint16_t reserved

reserved

uint8_t bLength

Size of the descriptor in bytes

uint8_t bDescriptorType

Descriptor Type

DEVICE Descriptor Type

CONFIGURATION Descriptor Type

INTERFACE ASSOCIATION Descriptor Type

INTERFACE Descriptor Type

ENDPOINT Descriptor Type

STRING Descriptor Type

uint16_t bcdUSB

USB Specification Release Number in Binary-Coded Decimal (i.e., 2.10 is 210H)

uint8_t bDeviceClass

Class code (assigned by the USB-IF)

uint8_t bDeviceSubClass

Subclass code (assigned by the USB-IF)

uint8_t bDeviceProtocol

Protocol code (assigned by the USB-IF)

uint8_t bMaxPacketSize0

Maximum packet size for endpoint zero (only 8, 16, 32, or 64 are valid)

uint16_t idVendor

Vendor ID (assigned by the USB-IF)

uint16_t idProduct

Product ID (assigned by the manufacturer)

uint16_t bcdDevice

Device release number in binary-coded decimal

uint8_t iManufacturer

Index of string descriptor describing manufacturer

uint8_t iProduct

Index of string descriptor describing product

uint8_t iSerialNumber

Index of string descriptor describing the device’s serial number

uint8_t bNumConfigurations

Number of possible configurations

uint16_t wTotalLength

Total length of data returned for this configuration

uint8_t bNumInterfaces

Number of interfaces supported by this configuration

uint8_t bConfigurationValue

Value to use as an argument to the SetConfiguration() request to select this configuration

uint8_t iConfiguration

Index of string descriptor describing this configuration

uint8_t bmAttributes

Configuration characteristics

This field describes the endpoint’s attributes when it is configured using the bConfigurationValue.

uint8_t bMaxPower

Maximum power consumption of the USB device from the bus in this specific configuration when the device is fully operational.

uint8_t bFirstInterface

Interface number of the first interface that is associated with this function

uint8_t bInterfaceCount

Number of contiguous interfaces that are associated with this function

uint8_t bFunctionClass

Class code (assigned by USB-IF)

uint8_t bFunctionSubClass

Subclass code (assigned by USB-IF)

uint8_t bFunctionProtocol

Protocol code (assigned by USB-IF)

uint8_t iFunction

Index of string descriptor describing this function

uint8_t bInterfaceNumber

Number of this interface.

uint8_t bAlternateSetting

Value used to select this alternate setting for the interface identified in the prior field

uint8_t bNumEndpoints

Number of endpoints used by this interface (excluding endpoint zero).

uint8_t bInterfaceClass

Class code (assigned by the USB-IF)

uint8_t bInterfaceSubClass

Subclass code (assigned by the USB-IF)

uint8_t bInterfaceProtocol

Protocol code (assigned by the USB)

uint8_t iInterface

Index of string descriptor describing this interface

uint8_t bEndpointAddress

The address of the endpoint on the USB device described by this descriptor

uint16_t wMaxPacketSize

Maximum packet size this endpoint is capable of sending or receiving when this configuration is selected.

uint8_t bInterval

Interval for polling Isochronous and Interrupt endpoints. Expressed in frames or microframes depending on the device operating speed (1 ms for Low-Speed and Full-Speed or 125 us for USB High-Speed and above).

uint16_t wData[]

UTF-16LE encoded

Macros

USB_DESC_ATTR
USB_B_DESCRIPTOR_TYPE_DEVICE

Descriptor types from USB2.0 specification table 9.5.

USB_B_DESCRIPTOR_TYPE_CONFIGURATION
USB_B_DESCRIPTOR_TYPE_STRING
USB_B_DESCRIPTOR_TYPE_INTERFACE
USB_B_DESCRIPTOR_TYPE_ENDPOINT
USB_B_DESCRIPTOR_TYPE_DEVICE_QUALIFIER
USB_B_DESCRIPTOR_TYPE_OTHER_SPEED_CONFIGURATION
USB_B_DESCRIPTOR_TYPE_INTERFACE_POWER
USB_B_DESCRIPTOR_TYPE_OTG

Descriptor types from USB 2.0 ECN.

USB_B_DESCRIPTOR_TYPE_DEBUG
USB_B_DESCRIPTOR_TYPE_INTERFACE_ASSOCIATION
USB_B_DESCRIPTOR_TYPE_SECURITY

Descriptor types from Wireless USB spec.

USB_B_DESCRIPTOR_TYPE_KEY
USB_B_DESCRIPTOR_TYPE_ENCRYPTION_TYPE
USB_B_DESCRIPTOR_TYPE_BOS
USB_B_DESCRIPTOR_TYPE_DEVICE_CAPABILITY
USB_B_DESCRIPTOR_TYPE_WIRELESS_ENDPOINT_COMP
USB_B_DESCRIPTOR_TYPE_WIRE_ADAPTER
USB_B_DESCRIPTOR_TYPE_RPIPE
USB_B_DESCRIPTOR_TYPE_CS_RADIO_CONTROL
USB_B_DESCRIPTOR_TYPE_PIPE_USAGE

Descriptor types from UAS specification.

USB_SETUP_PACKET_SIZE

Size of a USB control transfer setup packet in bytes.

USB_BM_REQUEST_TYPE_DIR_OUT

Bit masks belonging to the bmRequestType field of a setup packet.

USB_BM_REQUEST_TYPE_DIR_IN
USB_BM_REQUEST_TYPE_TYPE_STANDARD
USB_BM_REQUEST_TYPE_TYPE_CLASS
USB_BM_REQUEST_TYPE_TYPE_VENDOR
USB_BM_REQUEST_TYPE_TYPE_RESERVED
USB_BM_REQUEST_TYPE_TYPE_MASK
USB_BM_REQUEST_TYPE_RECIP_DEVICE
USB_BM_REQUEST_TYPE_RECIP_INTERFACE
USB_BM_REQUEST_TYPE_RECIP_ENDPOINT
USB_BM_REQUEST_TYPE_RECIP_OTHER
USB_BM_REQUEST_TYPE_RECIP_MASK
USB_B_REQUEST_GET_STATUS

Bit masks belonging to the bRequest field of a setup packet.

USB_B_REQUEST_CLEAR_FEATURE
USB_B_REQUEST_SET_FEATURE
USB_B_REQUEST_SET_ADDRESS
USB_B_REQUEST_GET_DESCRIPTOR
USB_B_REQUEST_SET_DESCRIPTOR
USB_B_REQUEST_GET_CONFIGURATION
USB_B_REQUEST_SET_CONFIGURATION
USB_B_REQUEST_GET_INTERFACE
USB_B_REQUEST_SET_INTERFACE
USB_B_REQUEST_SYNCH_FRAME
USB_W_VALUE_DT_DEVICE

Bit masks belonging to the wValue field of a setup packet.

USB_W_VALUE_DT_CONFIG
USB_W_VALUE_DT_STRING
USB_W_VALUE_DT_INTERFACE
USB_W_VALUE_DT_ENDPOINT
USB_W_VALUE_DT_DEVICE_QUALIFIER
USB_W_VALUE_DT_OTHER_SPEED_CONFIG
USB_W_VALUE_DT_INTERFACE_POWER
ENDPOINT_HALT

Feature selector values belonging to the wValue field of a setup packet.

See Table 9-6 of USB2.0 specification for more details

DEVICE_REMOTE_WAKEUP
TEST_MODE
USB_SETUP_PACKET_INIT_GET_STATUS(setup_pkt_ptr)

Initializer for a GET_STATUS request.

Gets the status of a connected device

USB_SETUP_PACKET_INIT_CLEAR_FEATURE(setup_pkt_ptr, feature_to_clear)

Initializer for a CLEAR_FEATURE request.

Clears the feature of a connected device

See Chapter 9.4.1 of USB2.0 specification for more details

USB_SETUP_PACKET_INIT_SET_FEATURE(setup_pkt_ptr, feature_to_set)

Initializer for a SET_FEATURE request.

Sets the feature of a connected device

See Chapter 9.4.9 of USB2.0 specification for more details

USB_SETUP_PACKET_INIT_SET_ADDR(setup_pkt_ptr, addr)

Initializer for a SET_ADDRESS request.

Sets the address of a connected device

USB_SETUP_PACKET_INIT_GET_DEVICE_DESC(setup_pkt_ptr)

Initializer for a request to get a device’s device descriptor.

USB_SETUP_PACKET_INIT_GET_CONFIG(setup_pkt_ptr)

Initializer for a request to get a device’s current configuration number.

USB_SETUP_PACKET_INIT_GET_CONFIG_DESC(setup_pkt_ptr, desc_index, desc_len)

Initializer for a request to get one of the device’s current configuration descriptor.

  • desc_index indicates the configuration’s index number

  • Number of bytes of the configuration descriptor to get

USB_SETUP_PACKET_INIT_SET_CONFIG(setup_pkt_ptr, config_num)

Initializer for a request to set a device’s current configuration number.

USB_SETUP_PACKET_INIT_SET_INTERFACE(setup_pkt_ptr, intf_num, alt_setting_num)

Initializer for a request to set an interface’s alternate setting.

USB_SETUP_PACKET_INIT_GET_STR_DESC(setup_pkt_ptr, string_index, lang_id, desc_len)

Initializer for a request to get an string descriptor.

USB_STANDARD_DESC_SIZE

Size of dummy USB standard descriptor.

USB_DEVICE_DESC_SIZE

Size of a USB device descriptor in bytes.

USB_CLASS_PER_INTERFACE

Possible base class values of the bDeviceClass field of a USB device descriptor.

USB_CLASS_AUDIO
USB_CLASS_COMM
USB_CLASS_HID
USB_CLASS_PHYSICAL
USB_CLASS_STILL_IMAGE
USB_CLASS_PRINTER
USB_CLASS_MASS_STORAGE
USB_CLASS_HUB
USB_CLASS_CDC_DATA
USB_CLASS_CSCID
USB_CLASS_CONTENT_SEC
USB_CLASS_VIDEO
USB_CLASS_WIRELESS_CONTROLLER
USB_CLASS_PERSONAL_HEALTHCARE
USB_CLASS_AUDIO_VIDEO
USB_CLASS_BILLBOARD
USB_CLASS_USB_TYPE_C_BRIDGE
USB_CLASS_MISC
USB_CLASS_APP_SPEC
USB_CLASS_VENDOR_SPEC
USB_SUBCLASS_VENDOR_SPEC

Vendor specific subclass code.

USB_CONFIG_DESC_SIZE

Size of a short USB configuration descriptor in bytes.

Note

The size of a full USB configuration includes all the interface and endpoint descriptors of that configuration.

USB_BM_ATTRIBUTES_ONE

Bit masks belonging to the bmAttributes field of a configuration descriptor.

Must be set

USB_BM_ATTRIBUTES_SELFPOWER

Self powered

USB_BM_ATTRIBUTES_WAKEUP

Can wake-up

USB_BM_ATTRIBUTES_BATTERY

Battery powered

USB_IAD_DESC_SIZE

Size of a USB interface association descriptor in bytes.

USB_INTF_DESC_SIZE

Size of a USB interface descriptor in bytes.

USB_MAX_ENDPOINTS_PER_INTERFACE

Maximum number of endpoints in a USB interface descriptor.

USB_EP_DESC_SIZE

Size of a USB endpoint descriptor in bytes.

USB_B_ENDPOINT_ADDRESS_EP_NUM_MASK

Bit masks belonging to the bEndpointAddress field of an endpoint descriptor.

USB_B_ENDPOINT_ADDRESS_EP_DIR_MASK
USB_W_MAX_PACKET_SIZE_MPS_MASK

Bit masks belonging to the wMaxPacketSize field of endpoint descriptor.

USB_W_MAX_PACKET_SIZE_MULT_MASK
USB_BM_ATTRIBUTES_XFERTYPE_MASK

Bit masks belonging to the bmAttributes field of an endpoint descriptor.

USB_BM_ATTRIBUTES_XFER_CONTROL
USB_BM_ATTRIBUTES_XFER_ISOC
USB_BM_ATTRIBUTES_XFER_BULK
USB_BM_ATTRIBUTES_XFER_INT
USB_BM_ATTRIBUTES_SYNCTYPE_MASK
USB_BM_ATTRIBUTES_SYNC_NONE
USB_BM_ATTRIBUTES_SYNC_ASYNC
USB_BM_ATTRIBUTES_SYNC_ADAPTIVE
USB_BM_ATTRIBUTES_SYNC_SYNC
USB_BM_ATTRIBUTES_USAGETYPE_MASK
USB_BM_ATTRIBUTES_USAGE_DATA
USB_BM_ATTRIBUTES_USAGE_FEEDBACK
USB_BM_ATTRIBUTES_USAGE_IMPLICIT_FB
USB_EP_DESC_GET_XFERTYPE(desc_ptr)

Macro helpers to get information about an endpoint from its descriptor.

USB_EP_DESC_GET_EP_NUM(desc_ptr)
USB_EP_DESC_GET_EP_DIR(desc_ptr)
USB_EP_DESC_GET_MPS(desc_ptr)
USB_EP_DESC_GET_MULT(desc_ptr)
USB_EP_DESC_GET_SYNCTYPE(desc_ptr)
USB_EP_DESC_GET_USAGETYPE(desc_ptr)
USB_STR_DESC_SIZE

Size of a short USB string descriptor in bytes.

Type Definitions

typedef struct USB_DESC_ATTR usb_setup_packet_t

Structure representing a USB control transfer setup packet.

See Table 9-2 of USB2.0 specification for more details

typedef struct USB_DESC_ATTR usb_device_status_t

Structure representing a USB device status.

See Figures 9-4 Information Returned by a GetStatus() Request to a Device of USB2.0 specification for more details

typedef struct USB_DESC_ATTR usb_standard_desc_t

USB standard descriptor.

All USB standard descriptors start with these two bytes. Use this type when traversing over configuration descriptors

typedef struct USB_DESC_ATTR usb_device_desc_t

Structure representing a USB device descriptor.

See Table 9-8 of USB2.0 specification for more details

typedef struct USB_DESC_ATTR usb_config_desc_t

Structure representing a short USB configuration descriptor.

See Table 9-10 of USB2.0 specification for more details

Note

The full USB configuration includes all the interface and endpoint descriptors of that configuration.

typedef struct USB_DESC_ATTR usb_iad_desc_t

Structure representing a USB interface association descriptor.

typedef struct USB_DESC_ATTR usb_intf_desc_t

Structure representing a USB interface descriptor.

See Table 9-12 of USB2.0 specification for more details

typedef struct USB_DESC_ATTR usb_ep_desc_t

Structure representing a USB endpoint descriptor.

See Table 9-13 of USB2.0 specification for more details

typedef struct USB_DESC_ATTR usb_str_desc_t

Structure representing a USB string descriptor.

Enumerations

enum usb_device_state_t

USB2.0 device states.

See Table 9-1 of USB2.0 specification for more details

Note

The USB_DEVICE_STATE_NOT_ATTACHED is not part of the USB2.0 specification, but is a catch all state for devices that need to be cleaned up after a sudden disconnection or port error.

Values:

enumerator USB_DEVICE_STATE_NOT_ATTACHED

The device was previously configured or suspended, but is no longer attached (either suddenly disconnected or a port error)

enumerator USB_DEVICE_STATE_ATTACHED

Device is attached to the USB, but is not powered.

enumerator USB_DEVICE_STATE_POWERED

Device is attached to the USB and powered, but has not been reset.

enumerator USB_DEVICE_STATE_DEFAULT

Device is attached to the USB and powered and has been reset, but has not been assigned a unique address. Device responds at the default address.

enumerator USB_DEVICE_STATE_ADDRESS

Device is attached to the USB, powered, has been reset, and a unique device address has been assigned. Device is not configured.

enumerator USB_DEVICE_STATE_CONFIGURED

Device is attached to the USB, powered, has been reset, has a unique address, is configured, and is not suspended. The host may now use the function provided by the device.

enumerator USB_DEVICE_STATE_SUSPENDED

Device is, at minimum, attached to the USB and is powered and has not seen bus activity for 3 ms. It may also have a unique address and be configured for use. However, because the device is suspended, the host may not use the device’s function.

Header File

Structures

struct usb_port_status_t

USB Port Status and Change.

See also

USB 2.0 spec Table 11-21 and Table 11-22

Public Members

uint8_t PORT_CONNECTION

0 = No device is present. 1 = A device is present on this port.

uint8_t PORT_ENABLE

0 = Port is disabled. 1 = Port is enabled.

uint8_t PORT_SUSPEND

0 = Not suspended. 1 = Suspended or resuming.

uint8_t PORT_OVER_CURRENT

0 = All no over-current condition exists on this port. 1 = An over-current condition exists on this port.

uint8_t PORT_RESET

0 = Reset signaling not asserted. 1 = Reset signaling asserted.

uint8_t RESERVED_1

Reserved field

uint8_t PORT_POWER

0 = This port is in the Powered-off state. 1 = This port is not in the Powered-off state.

uint8_t PORT_LOW_SPEED

0 = Full-speed or High-speed device attached to this port (determined by bit 10). 1 = Low-speed device attached to this port.

uint8_t PORT_HIGH_SPEED

0 = Full-speed device attached to this port. 1 = High-speed device attached to this port.

uint8_t PORT_TEST

0 = This port is not in the Port Test Mode. 1 = This port is in Port Test Mode.

uint8_t PORT_INDICATOR

0 = Port indicator displays default colors. 1 = Port indicator displays software controlled color.

uint8_t RESERVED_2

Reserved field

uint16_t val

Port status value

Port change value

union usb_port_status_t wPortStatus

Port Status Field

uint8_t C_PORT_CONNECTION

0 = No change has occurred to Current Connect status. 1 = Current Connect status has changed.

uint8_t C_PORT_ENABLE

This field is set to one when a port is disabled because of a Port_Error condition

uint8_t C_PORT_SUSPEND

0 = No change. 1 = Resume complete.

uint8_t C_PORT_OVER_CURRENT

0 = No change has occurred to Over-Current Indicator. 1 = Over-Current Indicator has changed.

uint8_t C_PORT_RESET

This field is set when reset processing on this port is complete. 0 = No change. 1 = Reset complete.

uint16_t RESERVED

Reserved field

union usb_port_status_t wPortChange

Port Change Field

struct usb_hub_status_t

USB Hub Status and Change.

See also

USB 2.0 spec Table 11-19 and Table 11-20

Public Members

uint8_t HUB_LOCAL_POWER

0 = Local power supply good. 1 = Local power supply lost (inactive)

uint8_t HUB_OVER_CURRENT

0 = No over-current condition currently exists. 1 = A hub over-current condition exists.

uint16_t RESERVED

Reserved fields

uint16_t val

Hub status value

Hub change value

union usb_hub_status_t wHubStatus

Hub Status Field

uint8_t C_HUB_LOCAL_POWER

0 = No change has occurred to Local Power Status. 1 = Local Power Status has changed.

uint8_t C_HUB_OVER_CURRENT

0 = No change has occurred to the Over-Current Status. 1 = Over-Current Status has changed.

union usb_hub_status_t wHubChange

Hub Change Field

struct usb_hub_descriptor_t

USB Hub Device descriptor.

Public Members

uint8_t bDescLength

Number of bytes in this descriptor, including this byte

uint8_t bDescriptorType

Descriptor Type, value: 29H for Hub descriptor

uint8_t bNbrPorts

Number of downstream facing ports that this Hub supports

uint16_t val

Hub Characteristics value

union usb_hub_descriptor_t wHubCharacteristics

Hub Characteristics

uint8_t bPwrOn2PwrGood

Time (in 2 ms intervals) from the time the power-on sequence begins on a port until power is good on that port

uint8_t bHubContrCurrent

Maximum current requirements of the Hub Controller electronics in mA.

Macros

USB_BM_REQUEST_TYPE_HUB

USB Hub request types.

USB_BM_REQUEST_TYPE_PORT
USB_CLASS_DESCRIPTOR_TYPE_HUB

USB Hub descriptor type.

USB_W_HUB_CHARS_PORT_PWR_CTRL_ALL

USB Hub characteristics.

See USB 2.0 spec Table 11-13, offset 3 All ports power control at once

USB_W_HUB_CHARS_PORT_PWR_CTRL_INDV

Individual port power control

USB_W_HUB_CHARS_PORT_PWR_CTRL_NO

No power switching

USB_W_HUB_CHARS_PORT_OVER_CURR_ALL

All ports Over-Current reporting

USB_W_HUB_CHARS_PORT_OVER_CURR_INDV

Individual port Over-current reporting

USB_W_HUB_CHARS_PORT_OVER_CURR_NO

No Over-current Protection support

USB_W_HUB_CHARS_TTTT_8_BITS

TT requires at most 8 FS bit times of inter transaction gap on a full-/low-speed downstream bus

USB_W_HUB_CHARS_TTTT_16_BITS

TT requires at most 16 FS bit times

USB_W_HUB_CHARS_TTTT_24_BITS

TT requires at most 24 FS bit times

USB_W_HUB_CHARS_TTTT_32_BITS

TT requires at most 32 FS bit times

USB_B_DEV_PROTOCOL_HUB_FS

USB Hub bDeviceProtocol.

Full speed hub

USB_B_DEV_PROTOCOL_HUB_HS_NO_TT

Hi-speed hub without TT

USB_B_DEV_PROTOCOL_HUB_HS_SINGLE_TT

Hi-speed hub with single TT

USB_B_DEV_PROTOCOL_HUB_HS_MULTI_TT

Hi-speed hub with multiple TT

USB_B_DEV_PROTOCOL_HUB_SS

Super speed hub

USB_PORT_STATUS_SIZE

USB Hub Port Status and Hub Change results size.

USB_HUB_STATUS_SIZE

Size of a USB Hub Status.

USB_HUB_DESCRIPTOR_SIZE

Size of a USB Hub Device descriptor.

USB_SETUP_PACKET_INIT_GET_HUB_DESCRIPTOR(setup_pkt_ptr)

Initializer for a request to get HUB descriptor.

USB_SETUP_PACKET_INIT_GET_HUB_STATUS(setup_pkt_ptr)

Initializer for a request to get HUB status.

USB_SETUP_PACKET_INIT_GET_PORT_STATUS(setup_pkt_ptr, port)

Initializer for a request to get port status.

USB_SETUP_PACKET_INIT_SET_PORT_FEATURE(setup_pkt_ptr, port, feature)

Initializer for a set port feature.

USB_SETUP_PACKET_INIT_CLEAR_PORT_FEATURE(setup_pkt_ptr, port, feature)

Initializer for a clear port feature.

USB_SETUP_PACKET_GET_PORT(setup_pkt_ptr)

Get Port Number from a setup packet.

Enumerations

enum usb_hub_class_request_t

USB Hub Class bRequest codes.

See USB 2.0 spec Table 11-16

Values:

enumerator USB_B_REQUEST_HUB_GET_PORT_STATUS

Get port status.

enumerator USB_B_REQUEST_HUB_CLEAR_FEATURE

Clearing a feature disables that feature or starts a process associated with the feature.

enumerator USB_B_REQUEST_HUB_GET_STATE

Outdated. Used in previous specifications for GET_STATE

enumerator USB_B_REQUEST_HUB_SET_PORT_FEATURE

Set port feature.

enumerator USB_B_REQUEST_HUB_GET_DESCRIPTOR

Get HUB descriptor.

enumerator USB_B_REQUEST_HUB_SET_DESCRIPTOR

Set HUB descriptor.

enumerator USB_B_REQUEST_HUB_CLEAR_TT_BUFFER

This request clears the state of a Transaction Translator(TT) bulk/control buffer after it has been left in a busy state due to high-speed errors.

enumerator USB_B_REQUEST_HUB_RESET_TT

Reset TT.

enumerator USB_B_REQUEST_HUB_GET_TT_STATE

Get TT state.

enumerator USB_B_REQUEST_HUB_STOP_TT

Stop TT.

enum usb_hub_port_state_t

USB Hub Port state.

See USB 2.0 spec, 11.5.1 Downstream Facing Port State Descriptions

Values:

enumerator USB_PORT_STATE_NOT_CONFIGURED

The hub is not configured. A port transitions to and remains in this state whenever the value of the hub configuration is zero.

enumerator USB_PORT_STATE_POWERED_OFF

Powered_off: Port requires explicit request to transition.

enumerator USB_PORT_STATE_DISCONNECTED

In the Disconnected state, the port’s differential transmitter and receiver are disabled and only connection detection is possible.

enumerator USB_PORT_STATE_DISABLED

A port in the Disabled state will not propagate signaling in either the upstream or the downstream direction

enumerator USB_PORT_STATE_RESETTING

The duration of the Resetting state is nominally 10 ms to 20 ms (10 ms is preferred).

enumerator USB_PORT_STATE_ENABLED

While in this state, the output of the port’s differential receiver is available to the Hub Repeater so that appropriate signaling transitions can establish upstream connectivity

enumerator USB_PORT_STATE_TRANSMIT

This state is entered from the Enabled state on the transition of the Hub Repeater to the WFEOPFU state

enumerator USB_PORT_STATE_TRANSMIT_R

When in this state, the port repeats the resume ‘K’ at the upstream facing port to the downstream facing port.

enumerator USB_PORT_STATE_SUSPENDED

While a port is in the Suspended state, the port’s differential transmitter is disabled.

enumerator USB_PORT_STATE_RESUMING

While in this state, the hub drives a ‘K’ on the port.

enumerator USB_PORT_STATE_SEND_EOR

This state is entered from the Resuming state if the 20 ms timer expires.

enumerator USB_PORT_STATE_RESTART_S

A port enters the Restart_S state from the Suspended state when an SE0 or ‘K’ is seen at the port and the Receiver is in the Suspended state

enumerator USB_PORT_STATE_RESTART_E

A port enters the Restart_E state from the Enabled state when an ‘SE0’ or ‘K’ is seen at the port and the Receiver is in the Suspended state.

enumerator USB_PORT_STATE_TESTING

A port transitions to this state from any state when the port sees SetTest.

enum usb_hub_port_feature_t

USB Hub Port feature selector codes.

See USB 2.0 spec Table 11-17

Values:

enumerator USB_FEATURE_PORT_CONNECTION
enumerator USB_FEATURE_PORT_ENABLE
enumerator USB_FEATURE_PORT_SUSPEND
enumerator USB_FEATURE_PORT_OVER_CURRENT
enumerator USB_FEATURE_PORT_RESET
enumerator USB_FEATURE_PORT_POWER
enumerator USB_FEATURE_PORT_LOWSPEED
enumerator USB_FEATURE_C_PORT_CONNECTION
enumerator USB_FEATURE_C_PORT_ENABLE
enumerator USB_FEATURE_C_PORT_SUSPEND
enumerator USB_FEATURE_C_PORT_OVER_CURRENT
enumerator USB_FEATURE_C_PORT_RESET
enumerator USB_FEATURE_PORT_TEST
enumerator USB_FEATURE_PORT_INDICATOR

Header File

  • usb_host.h can be included with:

#include "usb/usb_host.h"
  • This header file is a part of the API provided by the usb component. The usb component is distributed via the ESP Component Registry. Thus, to use it, please add the Host Stack component as dependency using the following command:

idf.py add-dependency usb

Kconfig Reference

The generated Kconfig reference below documents the available host-stack options from host/usb/Kconfig.

USB-OTG

Contains:

CONFIG_USB_HOST_CONTROL_TRANSFER_MAX_SIZE

Largest size (in bytes) of transfers to/from default endpoints

Found in: USB-OTG

Each USB device attached is allocated a dedicated buffer for its OUT/IN transfers to/from the device’s control endpoint. The maximum size of that buffer is determined by this option. The limited size of the transfer buffer have the following implications: - The maximum length of control transfers is limited - Device’s with configuration descriptors larger than this limit cannot be supported

Default value:
  • 256

CONFIG_USB_HOST_HW_BUFFER_BIAS

Hardware FIFO size biasing

Found in: USB-OTG

The underlying hardware has size adjustable FIFOs to cache USB packets on reception (IN) or for transmission (OUT). The size of these FIFOs will affect the largest MPS (maximum packet size) and the maximum number of packets that can be cached at any one time. The hardware contains the following FIFOS: RX (for all IN packets), Non-periodic TX (for Bulk and Control OUT packets), and Periodic TX (for Interrupt and Isochronous OUT packets). This configuration option allows biasing the FIFO sizes towards a particular use case, which may be necessary for devices that have endpoints with large MPS.

The FIFO allocation formulas (where D = otg_dfifo_depth, Total = Total available FIFO size in lines):

Balanced: - IN (RX FIFO) = Total - D/4 - D/8 - OUT non-periodic (Non-periodic TX FIFO) = D/4 - OUT periodic (Periodic TX FIFO) = D/8

Bias IN: - IN (RX FIFO) = Total - D/16 - D/8 - OUT non-periodic (Non-periodic TX FIFO) = D/16 - OUT periodic (Periodic TX FIFO) = D/8

Bias Periodic OUT: - IN (RX FIFO) = D/8 + 2 (2 extra lines for status information) - OUT non-periodic (Non-periodic TX FIFO) = D/16 - OUT periodic (Periodic TX FIFO) = Total - D/16 - (D/8 + 2)

Note: - Each line = 4 bytes. To convert FIFO size: bytes = lines × 4 - D (otg_dfifo_depth) is typically 256 for FS PHY, 1024 for HS PHY (chip-dependent) - Total is slightly less than D due to controller overhead

Available options:

  • Balanced (CONFIG_USB_HOST_HW_BUFFER_BIAS_BALANCED)

  • Bias IN (CONFIG_USB_HOST_HW_BUFFER_BIAS_IN)

  • Periodic OUT (CONFIG_USB_HOST_HW_BUFFER_BIAS_PERIODIC_OUT)

Hub Driver Configuration

Contains:

Root Port configuration

Contains:

CONFIG_USB_HOST_DEBOUNCE_DELAY_MS

Debounce delay in ms

Found in: USB-OTG > Hub Driver Configuration > Root Port configuration

On connection of a USB device, the USB 2.0 specification requires a “debounce interval with a minimum duration of 100ms” to allow the connection to stabilize (see USB 2.0 chapter 7.1.7.3 for more details). During the debounce interval, no new connection/disconnection events are registered.

The default value is set to 250 ms to be safe.

Default value:
  • 250

CONFIG_USB_HOST_RESET_HOLD_MS

Reset hold in ms

Found in: USB-OTG > Hub Driver Configuration > Root Port configuration

The reset signaling can be generated on any Hub or Host Controller port by request from the USB System Software. The USB 2.0 specification requires that “the reset signaling must be driven for a minimum of 10ms” (see USB 2.0 chapter 7.1.7.5 for more details). After the reset, the hub port will transition to the Enabled state (refer to Section 11.5).

The default value is set to 30 ms to be safe.

Default value:
  • 30

CONFIG_USB_HOST_RESET_RECOVERY_MS

Reset recovery delay in ms

Found in: USB-OTG > Hub Driver Configuration > Root Port configuration

After a port stops driving the reset signal, the USB 2.0 specification requires that the “USB System Software guarantees a minimum of 10 ms for reset recovery” before the attached device is expected to respond to data transfers (see USB 2.0 chapter 7.1.7.3 for more details). The device may ignore any data transfers during the recovery interval.

The default value is set to 30 ms to be safe.

Default value:
  • 30

CONFIG_USB_HOST_SET_ADDR_RECOVERY_MS

SetAddress() recovery time in ms

Found in: USB-OTG > Hub Driver Configuration > Root Port configuration

“After successful completion of the Status stage, the device is allowed a SetAddress() recovery interval of 2 ms. At the end of this interval, the device must be able to accept Setup packets addressed to the new address. Also, at the end of the recovery interval, the device must not respond to tokens sent to the old address (unless, of course, the old and new address is the same).” See USB 2.0 chapter 9.2.6.3 for more details.

The default value is set to 10 ms to be safe.

Default value:
  • 10

CONFIG_USB_HOST_RESUME_HOLD_MS

Resume hold delay in ms

Found in: USB-OTG > Hub Driver Configuration > Root Port configuration

“The host may signal resume (TDRSMDN) at any time. It must send the resume signaling for at least 20 ms and then end the resume signaling..” See USB 2.0 chapter 7.1.7.7 for more details.

The default value is set to 30 ms to be safe.

Default value:
  • 30

CONFIG_USB_HOST_RESUME_RECOVERY_MS

Resume recovery delay in ms

Found in: USB-OTG > Hub Driver Configuration > Root Port configuration

“The USB System Software must provide a 10 ms resume recovery time (TRSMRCY) during which it will not attempt to access any device connected to the affected (just-activated) bus segment.” See the USB 2.0 chapter 7.1.7.7 for more details.

The default value is set to 20 ms to be safe.

Default value:
  • 20

CONFIG_USB_HOST_SUSPEND_ENTRY_MS

Suspend entry delay in ms

Found in: USB-OTG > Hub Driver Configuration > Root Port configuration

“The device must actually be suspended, drawing only suspend current from the bus after no more than 10 ms of bus inactivity on all its ports.” See the USB 2.0 chapter 7.1.7.6 for more details.

The default values is set to 20 ms to be safe.

Default value:
  • 20

CONFIG_USB_HOST_HUBS_SUPPORTED

Support Hubs

Found in: USB-OTG > Hub Driver Configuration

Enables support of external Hubs.

Default value:
  • No (disabled)

CONFIG_USB_HOST_HUB_MULTI_LEVEL

Support multiple Hubs

Found in: USB-OTG > Hub Driver Configuration > CONFIG_USB_HOST_HUBS_SUPPORTED

Enables support for connecting multiple Hubs simultaneously.

Default value:
Downstream Port configuration

Contains:

CONFIG_USB_HOST_EXT_PORT_RESET_RECOVERY_DELAY_MS

Reset recovery delay in ms

Found in: USB-OTG > Hub Driver Configuration > CONFIG_USB_HOST_HUBS_SUPPORTED > Downstream Port configuration

After a port stops driving the reset signal, the USB 2.0 specification requires that the “USB System Software guarantees a minimum of 10 ms for reset recovery” before the attached device is expected to respond to data transfers (see USB 2.0 chapter 7.1.7.3 for more details). The device may ignore any data transfers during the recovery interval.

The default value is set to 30 ms to be safe.

Default value:
CONFIG_USB_HOST_EXT_PORT_CUSTOM_POWER_ON_DELAY_ENABLE

Custom bPwrOn2PwrGood value

Found in: USB-OTG > Hub Driver Configuration > CONFIG_USB_HOST_HUBS_SUPPORTED > Downstream Port configuration

Enables the possibility to configure custom time for the power-on sequence on a port until power is good on that port.

When enabled, applies the custom PwrOn2PwrGood delay. When disabled, applies the PwrOn2PwrGood value from the Hub Descriptor.

Default value:
CONFIG_USB_HOST_EXT_PORT_CUSTOM_POWER_ON_DELAY_MS

PwrOn2PwrGood delay in ms

Found in: USB-OTG > Hub Driver Configuration > CONFIG_USB_HOST_HUBS_SUPPORTED > Downstream Port configuration > CONFIG_USB_HOST_EXT_PORT_CUSTOM_POWER_ON_DELAY_ENABLE

Custom value of delay from the time the power-on sequence begins on a port until power is good on that port. Value 0 is used for a hub with no power switches.

The default value is 100 ms.

Range:
Default value:

CONFIG_USB_HOST_ENABLE_ENUM_FILTER_CALLBACK

Enable enumeration filter callback

Found in: USB-OTG

The enumeration filter callback is called before enumeration of each newly attached device. This callback allows users to control whether a device should be enumerated, and what configuration number to use when enumerating a device.

If enabled, the enumeration filter callback can be set via ‘usb_host_config_t’ when calling ‘usb_host_install()’.

Default value:
  • No (disabled)

Maintainers Notes

Note

For more details regarding the internal implementation details of the USB Host stack, please refer to USB Host Maintainers Notes (Introduction).