ESP32-C3-DevKit-RUST-2
本指南将帮助你快速上手 ESP32-C3-DevKit-RUST-2,并提供该款开发板开发和集成的详细信息。ESP32-C3-DevKit-RUST-2 开发板使用配置 4 MB SPI flash 的模组 ESP32-C3-MINI-1。该开发板具备完整的 Wi-Fi 和低功耗蓝牙® 功能,适合多种物联网和嵌入式应用。
除了 ESP32-C3 芯片外,该开发板还集成了板载传感器和锂离子电池充电电路,无需外部元器件便能实现基于传感器的便携式应用。
板上模组大部分管脚均已引出至两侧排针,开发人员可根据实际需求,轻松通过跳线将外部元器件连接至 ESP32-C3 的外设接口,同时也可将开发板插在面包板上快速构建原型。
ESP32-C3-DevKit-RUST-2
本指南包括如下内容:
入门指南:简要介绍了 ESP32-C3-DevKit-RUST-2 和硬件、软件设置指南。
硬件参考:详细介绍了 ESP32-C3-DevKit-RUST-2 的硬件。
硬件版本:介绍硬件历史版本和已知问题,并提供历史版本开发板的入门指南链接(如有)。
相关文档:列出了相关文档的链接。
入门指南
本小节将简要介绍 ESP32-C3-DevKit-RUST-2,说明如何在 ESP32-C3-DevKit-RUST-2 上烧录固件及相关准备工作。
组件介绍
ESP32-C3-DevKit-RUST-2(搭载 ESP32-C3-MINI-1 模组) - 正面
以下按照顺时针顺序依次介绍开发板上的主要组件,从模组开始。
主要组件 |
介绍 |
|---|---|
ESP32-C3-MINI-1 |
ESP32-C3-MINI-1 是乐鑫推出的通用型 Wi-Fi 和低功耗蓝牙®双模模组,内置 4 MB flash。 |
User LED(用户 LED) |
用户定义的 GPIO LED,连接 GPIO10。 |
IMU |
惯性测量单元 (IMU) ICM-42670-P,通过 I2C 接口连接。 |
Temperature and Humidity Sensor(温湿度传感器) |
温湿度传感器 SHTC3,通过 I2C 接口连接。 |
Boot Button(Boot 键) |
下载按键。按住 Boot 键的同时按一下 Reset 键进入“固件下载”模式,通过串口下载固件。 |
RGB LED |
可寻址 RGB LED,由 GPIO2 驱动。 |
Lithium Battery charging circuit(锂离子电池充电电路 ) |
为单电芯锂离子电池充电的内置充电电路。 |
USB type-C Port(USB Type-C 接口) |
USB-CDC 接口。可作为开发板的供电接口,也可作为计算机和 ESP32-C3 芯片之间的通信接口(烧录和调试)。 |
Battery charging indicator LED(电池充电指示灯) |
红色 LED 指示电池正在充电。 |
5V to 3.3V buck converter(5V 转 3.3V 降压转换器) |
电源转换器,输入 5 V,输出 3.3 V。 |
Reset Button(Reset 键) |
复位按键。 |
Pin Headers(排针) |
大部分可用 GPIO 管脚均已引出至排针,方便外部访问。更多信息,请参考 排针。 |
应用示例
以下为 ESP32-C3-DevKit-RUST-2 的应用示例:
如需尝试应用示例或开发自定义应用,请参照 开始开发应用 小节中的步骤进行操作。
开始开发应用
通电前,请确保 ESP32-C3-DevKit-RUST-2 完好无损。
必备硬件
ESP32-C3-DevKit-RUST-2
USB 2.0 数据线(USB Type-C)
电脑(Windows、Linux 或 macOS)
备注
请确保使用适当的 USB 数据线。部分数据线仅可用于充电,无法用于数据传输和编程。
硬件设置
通过 USB Type-C 接口 连接开发板和电脑。
软件设置
请前往 ESP-IDF 快速入门 小节,查看如何快速设置开发环境,将应用程序烧录至你的开发板。
内含组件和包装
零售订单
如购买样品,每个 ESP32-C3-DevKit-RUST-2 开发板将以防静电袋或零售商选择的其他方式包装。
零售订单请前往 https://www.espressif.com/zh-hans/contact-us/get-samples。
硬件参考
功能框图
ESP32-C3-DevKit-RUST-2 的主要组件和连接方式如下图所示。
ESP32-C3-DevKit-RUST-2(点击放大)
电源选项
您可从以下三种供电方式中任选其一给开发板供电:
USB Type-C 接口供电(默认供电方式)
5V 和 GND 排针供电
BAT 和 GND 排针供电(用于单电芯锂离子电池)
建议选择第一种供电方式:USB Type-C 接口供电。
备注
该开发板工作电压为 5 V,所需最小电流为 0.5 A。如果应用所需电流超过 0.5 A,建议通过 USB 集线器给开发板供电,以确保其稳定运行。
排针
下表列出了开发板两侧排针(左侧和右侧)的 名称 和 功能,排针的名称如图 ESP32-C3-DevKit-RUST-2(搭载 ESP32-C3-MINI-1 模组) - 正面 所示,排针的序号与 ESP32-C3-DevKit-RUST-2 原理图 (PDF) 一致。
左侧排针
序号 |
名称 |
类型 [1] |
功能 |
|---|---|---|---|
1 |
RST |
I |
EN / CHIP_PU |
2 |
3V3 |
P |
3.3 V 电源 |
3 |
N/C |
未连接 |
|
4 |
GND |
G |
接地 |
5 |
IO0 |
I/O/T |
GPIO0, ADC1_CH0 |
6 |
IO1 |
I/O/T |
GPIO1, ADC1_CH1 |
7 |
IO2 |
I/O/T |
GPIO2 [2], ADC1_CH2 |
8 |
IO3 |
I/O/T |
GPIO3, ADC1_CH3 |
9 |
IO4 |
I/O/T |
GPIO4, ADC2_CH0 |
10 |
IO5 |
I/O/T |
GPIO5, ADC2_CH1 |
11 |
IO6 |
I/O/T |
GPIO6, MTCK |
12 |
IO7 |
I/O/T |
GPIO7, MTDO, LED |
13 |
IO8 |
I/O/T |
GPIO8 [2], LOG |
14 |
RX |
I/O/T |
GPIO21, U0RXD |
15 |
TX |
I/O/T |
GPIO20, U0TXD |
16 |
IO9 |
I/O/T |
GPIO9 [2], BOOT |
右侧排针
序号 |
名称 |
类型 [1] |
功能 |
|---|---|---|---|
1 |
BAT+ |
P |
电池供电 |
2 |
EN |
I |
使能 |
3 |
5V |
P |
5 V 电源 |
4 |
N/C |
未连接 |
|
5 |
N/C |
未连接 |
|
6 |
N/C |
未连接 |
|
7 |
N/C |
未连接 |
|
8 |
N/C |
未连接 |
|
9 |
IO18 |
I/O/T |
GPIO18, USB_D- |
10 |
IO19 |
I/O/T |
GPIO19, USB_D+ |
11 |
N/C |
未连接 |
|
12 |
N/C |
未连接 |
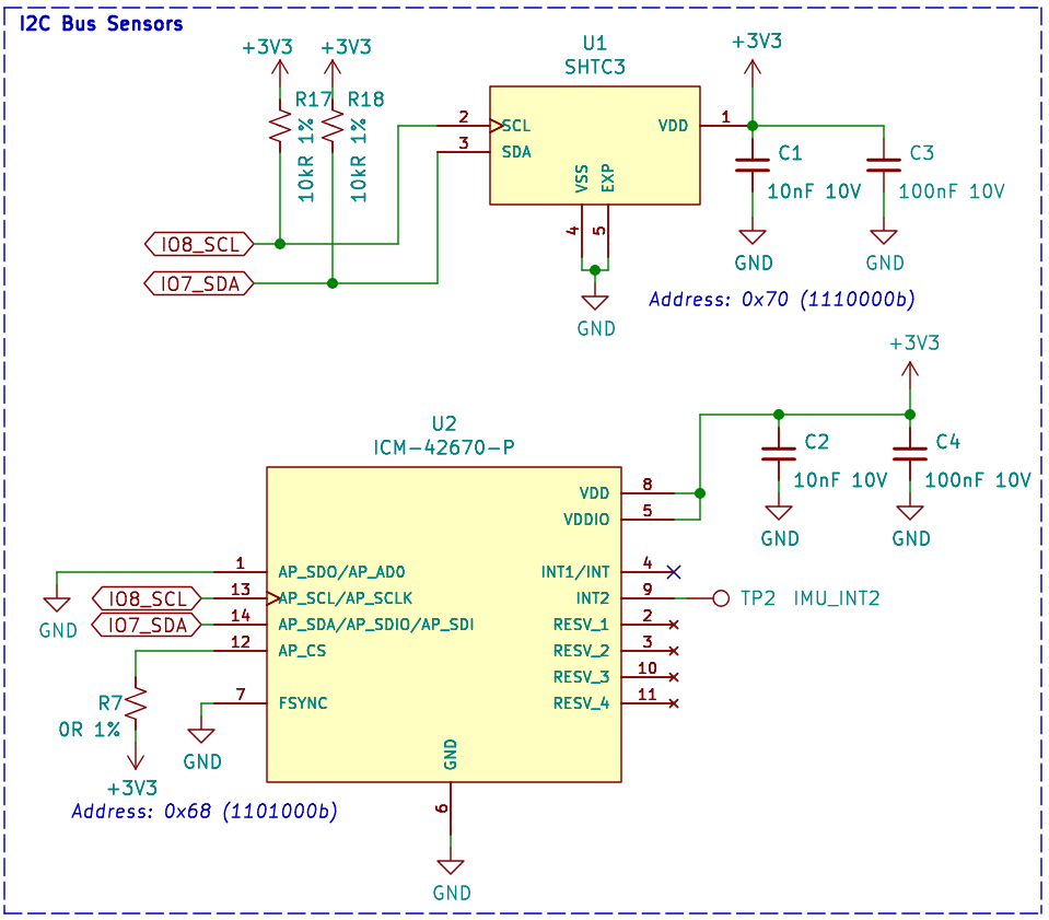
I2C 外设
外设 |
型号 |
地址 |
|---|---|---|
惯性测量单元 |
ICM-42670-P |
0x68 |
温湿度传感器 |
SHTC3 |
0x70 |
传感器
连接 I2C 总线的传感器(点击放大)
I2C 信号映射
信号 |
GPIO |
|---|---|
SDA |
GPIO10 |
SCL |
GPIO8 |
连接至 GPIO 的外设
I/O 设备 |
GPIO |
|---|---|
WS2812 LED |
GPIO2 |
LED |
GPIO7 |
按键/Boot 键 |
GPIO9 |
按键
![]()
按键电路(点击放大)
电源
电源电路(点击放大)
USB 供电
电源开关电路(点击放大)
锂电池充电
锂电池充电电路(点击放大)
管脚布局
ESP32-C3-DevKit-RUST-2 管脚布局(搭载 ESP32-C3-MINI-1 模组,点击放大)
硬件版本
本开发板基于 ESP32-C3-DevKit-RUST-1 进行了小幅优化,主要改进如下:
控制用户 LED 的 GPIO 从 GPIO7 改为 GPIO10。
排针孔径从 0.8 mm 增大至 1.0 mm。
修复丝印层的问题。
优化 I2C 总线的布线,提高信号质量。
相关文档
ESP32-C3 技术规格书 (PDF)
有关本开发板的更多设计文档,请联系我们的商务部门 sales@espressif.com。
