USB Type-C 硬件设计指南

[English]

USB Type-C 概述

USB Type-C 自 2014 年正式发布后,凭借其体积小巧、接口可正反插以及支持高功率传输等优点,迅速在各类电子设备中得到广泛应用。相比传统的 USB Type-A 接口,USB-C 不仅使用更为方便,也更适合现代便携设备的设计需求,使其在移动设备、笔记本电脑乃至某些高功率应用中都表现出强大的兼容性与实用性。

../../_images/usb_typec_typea.png

USB Type-A 与 USB Type-C 连接器

../../_images/usb_typec_pin.png

USB Type-C 接口引脚

USB Type-C 接口引脚功能

功能

引脚

描述

USB 3.x

A2, A3, B2, B3, A10, A11, B10, B11

USB 3.x 数据传输

USB 2.0

A6/B6 (D+), A7/B7 (D−)

USB 2.0 数据传输

配置

CC1, CC2

配置功能接口,插拔检测,供电协议信息传输,Vconn 功能

辅助信号

SBU1, SBU2

低速信号线,仅分配给备用模式使用

供电

VBUS, GND

供电

此外,针对不同的应用场景,USB Type-C 连接器存在多种引脚数量配置,例如 24Pin、16Pin、12Pin、6Pin。其中,6Pin 仅包含电源引脚,无数据传输功能;12Pin/16Pin 在电源支持的基础上,增加了对 USB 2.0 的支持;24Pin 为全功能 Type-C。用户可根据实际应用需求,选择合适的引脚配置以实现性能与成本的平衡。

USB Type-C 角色识别与功率检测

USB Type-C 相较于 USB 规范定义了更多的角色类型:

  • 供电角度:Type-C 接口可以是供电方(Source)、耗电方(Sink)、双重角色(DRP)

  • 通讯角度:Type-C 接口可以为下行端口(Downstream-Facing Port, DFP)、上行端口(Upstream-Facing Port, UFP)、双重角色(Dual-Role Data, DRD)

Type-C 接口的供电角色的识别由 Type-C 接口中的 CC 线进行检测与设置。

../../_images/usb_typec_cc.png

Type-C CC 上拉与下拉模型

  • 当作为供电方时,Type-C 接口的 CC 会加上拉电阻(Rp)

  • 当作为耗电方时,Type-C 接口的 CC 会加下拉电阻(Rd)

  • 当 Type-C 接口(供电方) 与 Type-C 接口(耗电方) 连接时,若供电方识别到耗电方的下拉电阻时,则认为连接成功并确认对方是耗电方。若双方都是供电方或耗电方,则双方均无法正常工作。

备注

对于双重角色接口,CC 线将在上拉状态与下拉状态中不断切换。

其中,下拉电阻 Rd 通常为 5.1 KΩ,上拉电阻 Rp 决定载流能力。在不使用 USB PD 的情况下,USB Type-C 最高支持 5V 电压,最大电流为 3A:

USB Type-C 供电能力

供电能力

Rp (5V驱动)

Rp (3.3V驱动)

默认功率

56 KΩ ±20%

36 KΩ ±20%

1.5A @ 5V

22 KΩ ±20%

12 KΩ ±20%

3A @ 5V

10 KΩ ±20%

4.7 KΩ ±20%

备注

若您的场景中涉及到协商功率大于 15W、支持 DisplayPort 等替代功能、电源角色与数据角色不匹配时,则需要使用 USB PD 控制器。

USB PD 简介

USB Type-C 接口在默认配置下支持最高 5V 电压和 3A 电流(即 15W 功率),适用于常见的低功率设备供电需求。为了满足更高功率设备的需求,USB Power Delivery (PD) 规范应运而生。最新的 USB PD 3.2 版本显著提升了供电能力,允许通过单根 USB Type-C 线缆传输高达 240W 的功率,极大地扩展了 USB-C 接口的应用范围。需要注意的是,在电压为 20V 且功率高于 60W 的情况下,电流受到线缆规格限制。

../../_images/usb_pd_version.png

USB PD 版本演进

PD 功率协商过程

USB PD 的工作原理是利用 USB Type-C 接口 CC 线作为数据线来协商电压、电流以及供电方向。当供电设备与耗电设备一旦通过 USB Type-C 连接后,USB PD 消息通过 300kbps±10% 双向标记码(BMC)信号在 CC 线上进行传输。协商过程包括以下几个步骤:

  • 供电方向耗电方发送一条包含当前电源能力的 Source_Capabilities 消息,其中数据部分描述了所有供电能力,如 5V/3A、9V/3A 等。

  • 耗电方收到 Source_Capabilities 消息后,请求所需的电源能力,并发送 Request 消息。

  • 供电方收到 Request 消息后,确认是否满足请求的电源能力,若满足,则发送 Accept 消息。然后,供电方会发送一个 PS_Rdy 消息,表示已提供请求的供电,若不满足,则发送 Reject 消息。

../../_images/usb_typec_pd_comm.png

USB PD 通讯

由于当前 ESP32 系列芯片无法解析 USB PD 协议,因此需要采用外置 PD 控制器实现特定电压请求。

USB Type-C 传输 USB 信号

USB Type-C 兼容多种 USB 规范,包括 1.0、1.1、2.0、3.2 Gen 1、3.2 Gen 2、3.2 Gen 2x2、USB 4 20 Gbps、USB 4 40 Gbps 等。考虑到当前 ESP32 系列芯片最高仅支持 USB 2.0 High-speed,因此,本文仅讨论 USB 2.0 及以下规范。

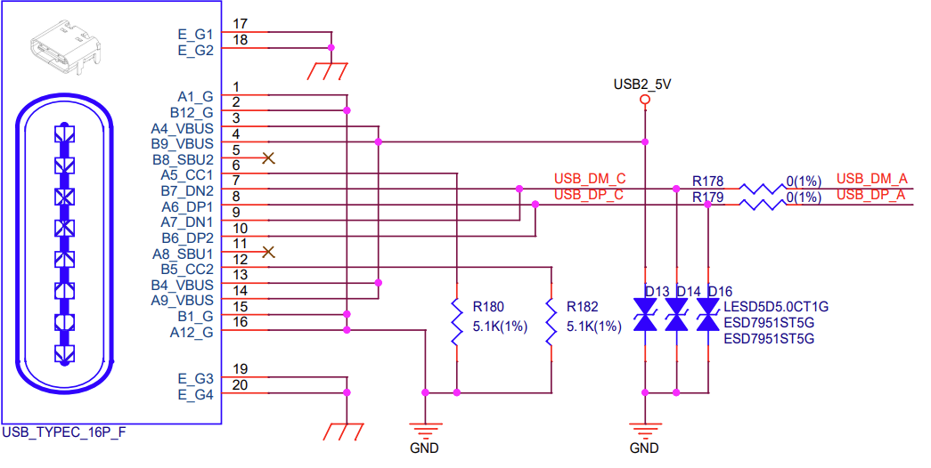
USB Type-C 具有两组 D+/D- 接口,分别为 A6/A7 和 B6/B7。为了确保在任意插入方向下都能正常传输差分信号,通常需要将 A6 与 B6 连接在一起作为 D+,A7 与 B7 连接在一起作为 D-。这对差分信号线用于传输 USB 数据,确保在任意方向插入时通信功能正常。

../../_images/usb_typec_dpdm.png

USB Type-C 的 D+/D- 接口

对于 SuperSpeed 差分信号线(TX/RX 对),由于当前 ESP32 系列芯片不支持 USB 3.x 及以上速率,建议保持这些引脚悬空,无需连接。

USB Type-C 硬件参考设计

根据请求电压的不同,USB Type-C 硬件设计可分为是否外置 PD 控制器两种方案。对于外置 PD 控制器的硬件方案而言,本小节仅讨论 Device 硬件设计。

PD 控制器下的 Device 硬件设计

由于 USB-PD 协议较为复杂,Device 侧采用 PD 芯片来简化设计,快速完成电压协商并输出所需电压:

../../_images/usb_typec_pd_trigger.png

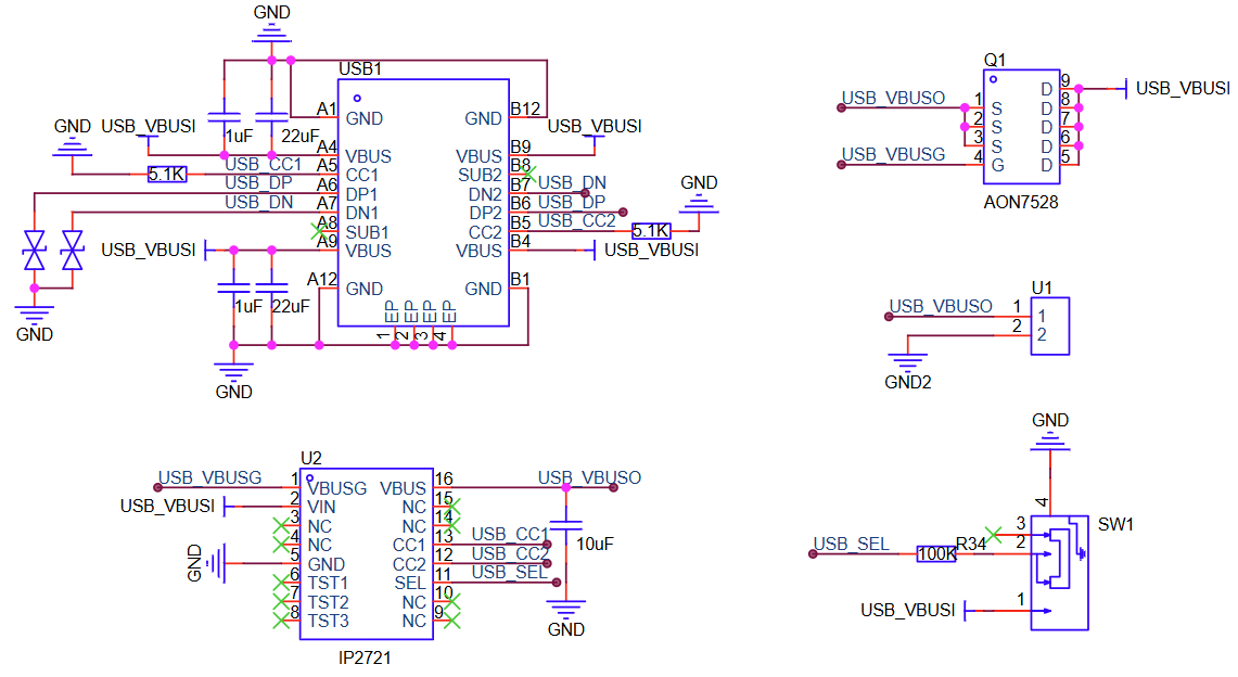
IP2721 PD 控制器

IP2721 能够通过 CC 引脚自动检测设备连接状态,并利用硬件 PD 协议解析供电端能力信息,从而自动请求匹配的电压输出。用户也可以根据实际需求选择其他型号的 PD 控制器来实现电压请求功能。

无 PD 控制器的 Device、Host、DRP 硬件设计

USB Type-C Device 设计

../../_images/usb_typec_device_design.png

USB Type-C Device 设计

Device 设计方案中需要将 CC1 与 CC2 以 5.1 KΩ 下拉。

重要

当设备需要超过 USB 默认电流(USB 2.0 为 500 mA,USB 3.x 为 900 mA)时,有必要通过 Type-C 的 CC 线(使用 CC 逻辑与端口控制器)读取源端宣告的电流档位,并将设备的输入限流设置为不超过该档位,否则可能导致源端过载。

USB Type-C Host 与 DRP 设计

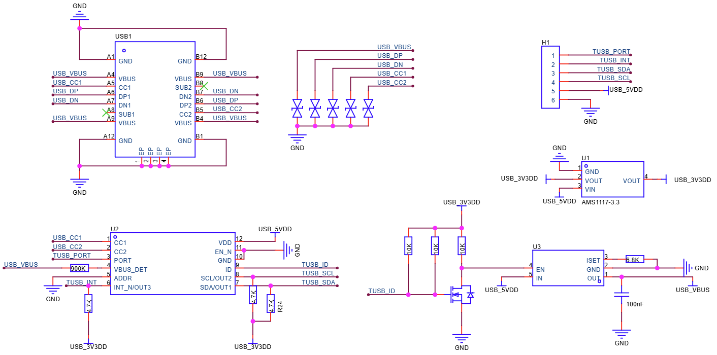
../../_images/usb_typec_drp_design.png

USB Type-C Host 与 DRP 设计

Host 与 DRP 设计方案中选用的为 TI TUSB320LA Type-C CC 逻辑与端口控制器,通过 I2C 接口配置 TUSB320 在 DFP、UFP 与 DRP 角色之间切换。用户也可根据实际需求选择其他型号的 CC 逻辑与端口控制器。

重要

在量产产品中,USB 端口必须考虑到 过流和过温 等异常情况,以确保在异常情况下电流输出能够被限制,从而保护电源供应系统。您可以选择具有可调电流限制阈值的 USB 端口电源开关芯片,例如 CH217,以简化 Host VBUS 设计。

USB Type-C 参考文档