USB 设备栈

[English]

概述

USB 设备栈(以下简称设备栈)支持在 ESP32-S3 上启用 USB 设备支持。通过使用设备栈,可以为 ESP32-S3 烧录任意具有明确定义的 USB 设备功能(如键盘、鼠标、摄像头)、自定义功能(也称特定供应商类别)或上述功能的组合(也称复合设备)。

设备栈基于 TinyUSB 栈构建,但对 TinyUSB 进行了一些小的功能扩展和修改,使其更好地集成到 ESP-IDF。设备栈通过 乐鑫组件注册表 作为托管组件分发。

功能列表

  • 支持多种设备类别 (CDC, HID, MIDI, MSC)

  • 支持复合设备

  • 支持特定供应商类别

  • 最多支持 6 个端点

    • 5 个输入/输出端点

    • 1 个输入端点

  • 自供电设备的 VBUS 监测

硬件连接

ESP32-S3 将 USB D+ 和 D- 信号分别路由到 GPIO 20 和 19。为了实现 USB 设备功能,这些 GPIO 应通过某种方式连接到总线(例如,通过 Micro-B 端口、USB-C 端口或直接连接到标准-A 插头)。

将 USB GPIO 直接接连至 USB 标准-A 插头

备注

如果你使用带有两个 USB 端口的 ESP32-S3 开发板,标有 "USB" 的端口已经连接到 D+ 和 D- GPIO。

备注

自供电设备还必须通过电压分压器或比较器连接 VBUS,详情请参阅 自供电设备

外部 PHY 配置

ESP32-S3 内部集成了两个 USB 控制器:USB-OTG 与 USB-Serial-JTAG。这两个控制器 共用同一个 PHY,因此同一时间只能有一个控制器工作。如果在 USB-Serial-JTAG 工作时(例如调试或烧录)时仍需要使用 USB 设备功能,必须使用 外部 PHY,因为此时内部 PHY 已被 USB-Serial-JTAG 占用。

备注

使用外部 PHY 并不是在 USB 主机或设备功能开启时同时实现调试的唯一办法。也可以通过烧录对应的 eFuse,将调试接口从 USB-Serial-JTAG 切换为传统的 JTAG 接口。具体步骤请参考 ESP-IDF 编程指南中针对你的芯片的 JTAG 调试 章节。

ESP32-S3 支持连接外部 PHY 芯片。当需要在使用 USB-Serial-JTAG 控制器的同时提供全速 USB 设备功能时,这一点尤其重要。不同的外部 PHY 芯片可能需要不同的硬件配置,请参考各自芯片的规格书。乐鑫官方文档提供了如下的通用连接示意图供参考。如需了解更多内容,请参阅 使用外部 PHY

usb_fs_phy_sp5301

连接外部 PHY 芯片的典型电路图

已测试的外部 PHY 芯片如下:

  • SP5301 — ESP32-S3 原生支持此芯片。原理图与布线方法请参考上文链接。

  • TUSB1106 — ESP32-S3 原生支持。可通过 GPIO 映射与外部 PHY 驱动配合使用。请遵循 TUSB1106 数据手册中的参考连接(供电方案以及在 D+/D– 上建议的串联电阻)。

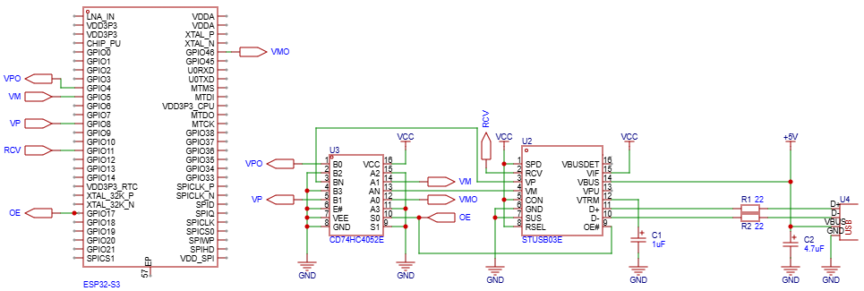
  • STUSB03E — 需要通过模拟开关进行信号切换,详情参考下方示例。

使用模拟开关的外部 PHY 原理图(设备模式)

使用 STUSB03E 与模拟开关的连接示例(设备模式)

备注

此原理图仅为简化示例,用于展示外部 PHY 的连接方式,未包含完整 ESP32-S3 设计所需的所有元件和信号(如 VCC、GND、RESET 等)。 图中包含 +5 V 电源轨(通常来自 USB VBUS)和 VCC 电源轨。VCC 电压应与芯片供电电压一致(通常为 3.3 V),并确保外部 PHY 与芯片使用同一电压域供电。如果设计自供电 USB 设备,请将外部 PHY 的 VBUSDET 信号接入 ESP32-S3,以便实现对 VBUS 电压状态的监控。

硬件配置通过将 GPIO 映射到 PHY 管脚实现。任何未使用的管脚(如 usb_phy_ext_io_conf_t::suspend_n_io_numusb_phy_ext_io_conf_t::fs_edge_sel_io_num必须设置为 -1

备注

usb_phy_ext_io_conf_t::suspend_n_io_num 管脚 当前不受支持,无需连接。 usb_phy_ext_io_conf_t::fs_edge_sel_io_num 管脚为可选管脚,仅需在低速和全速模式间切换时使用。

ESP TinyUSB 设备栈从 2.0 版本开始支持外部 PHY。要在设备模式下使用外部 PHY,需执行以下步骤:

  1. 使用 usb_phy_config_t 配置 GPIO 映射与 PHY。

  2. 调用 usb_new_phy() 创建 PHY。

  3. 使用 TINYUSB_DEFAULT_CONFIG() 初始化 tinyusb_config_t

  4. tinyusb_config_tphy.skip_setup 字段设为 true,从而跳过 PHY 的重新初始化,直接使用已配置的外部 PHY。

示例代码:

// 外部 PHY 的 GPIO 配置
const usb_phy_ext_io_conf_t ext_io_conf = {
    .vp_io_num  = 8,
    .vm_io_num  = 5,
    .rcv_io_num = 11,
    .oen_io_num = 17,
    .vpo_io_num = 4,
    .vmo_io_num = 46,
    .suspend_n_io_num = -1,
    .fs_edge_sel_io_num = -1,
};

// 针对 OTG 控制器(设备模式)的外部 PHY 配置与初始化
const usb_phy_config_t phy_config = {
    .controller = USB_PHY_CTRL_OTG,
    .target = USB_PHY_TARGET_EXT,
    .otg_mode = USB_OTG_MODE_DEVICE,
    .otg_speed = USB_PHY_SPEED_FULL,
    .ext_io_conf = &ext_io_conf
};

usb_phy_handle_t phy_hdl;
ESP_ERROR_CHECK(usb_new_phy(&phy_config, &phy_hdl));

// 使用默认配置初始化 TinyUSB(可根据需要设置事件处理函数)
tinyusb_config_t config = TINYUSB_DEFAULT_CONFIG();
config.phy.skip_setup = true;

tinyusb_driver_install(&config);

通过上述配置,USB 设备栈会直接使用 外部 PHY,而不会尝试配置内部 PHY。

设备栈结构

设备栈以 TinyUSB 栈为基础,在此基础上,该设备栈实现了以下功能:

  • 自定义 USB 描述符

  • 支持串行设备

  • 通过串行设备重定向标准流

  • 提供用于 USB 设备 MSC 类的存储介质(SPI-Flash 和 SD 卡)

  • 封装设备栈中处理 TinyUSB 服务的任务

组件依赖项

设备栈通过 乐鑫组件注册表 分发,使用前,请使用以下命令将设备栈组件添加为依赖项:

idf.py add-dependency esp_tinyusb

配置选项

通过 menuconfig 选项,可以对设备栈进行以下多方面配置:

  • TinyUSB 日志的详细程度

  • 设备栈任务相关选项

  • 默认设备/字符串描述符选项

  • 特定类别的选项

配置描述符

结构体 tinyusb_config_t 提供了与 USB 描述符相关的字段,应进行初始化。

无论是全速 USB 设备还是高速 USB 设备,都应初始化以下描述符:

  • device_descriptor

  • string_descriptor

全速 USB 设备应初始化以下字段,以提供相应的配置描述符:

  • configuration_descriptor

调用 tinyusb_driver_install() 时,设备栈将基于上述字段中提供的描述符实现 USB 设备。

设备栈还提供了默认描述符,将 tinyusb_driver_install() 中的相应字段设置为 NULL 即可安装。默认描述符包括:

  • 默认设备描述符:如需启用,将 device_descriptor 设置为 NULL。默认设备描述符将使用相应的 menuconfig 选项设置的值(如 PID、VID、bcdDevice 等)。

  • 默认字符串描述符:如需启用,将 string_descriptor 设置为 NULL。默认字符串描述符将使用相应的 menuconfig 选项设置的值(如制造商、产品和序列字符串描述符选项)。

  • 默认配置描述符。某些很少需要自定义配置的类别(如 CDC 和 MSC)将提供默认配置描述符。如需启用,将相应的配置描述符字段设置为 NULL

    • configuration_descriptor:全速描述符,仅适用于全速设备

    • fs_configuration_descriptor:全速描述符,适用于高速设备

    • hs_configuration_descriptor:高速描述符,适用于高速设备

备注

为实现向后兼容性,若设备栈支持高速,可使用 configuration_descriptor 代替 fs_configuration_descriptor 来设置全速配置描述符。

安装设备栈

请调用 tinyusb_driver_install() 安装设备栈。结构体 tinyusb_config_t 指定了设备栈的配置,而 tinyusb_config_t 作为参数传递给 tinyusb_driver_install()

备注

结构体 tinyusb_config_t 可以实现零初始化(如 const tinyusb_config_t tusb_cfg = { 0 };)或部分初始化(如下所示)。对于结构体中任何初始化为 0NULL 的成员,设备栈将使用其默认配置,请参阅如下示例。

const tinyusb_config_t partial_init = {
    .device_descriptor = NULL,  // 使用在 menuconfig 中指定的默认设备描述符
    .string_descriptor = NULL,  // 使用在 menuconfig 中指定的默认字符串描述符
    .external_phy = false,      // 使用内部 USB PHY
#if (TUD_OPT_HIGH_SPEED)
    .fs_configuration_descriptor = NULL, // 使用在 menuconfig 中根据设置指定的默认全速配置描述符
    .hs_configuration_descriptor = NULL, // 使用在 menuconfig 中根据设置指定的默认高速配置描述符
    .qualifier_descriptor = NULL,  // 使用默认限定描述符,值取自默认设备描述符
#else
    .configuration_descriptor = NULL,   // 使用在 menuconfig 中根据设置指定的默认配置描述符
#endif // TUD_OPT_HIGH_SPEED

};

自供电设备

USB 规范要求自供电设备监测 USB 的 VBUS 信号的电压水平。与总线供电设备相反,即使没有 USB 连接,自供电设备也可以正常工作。通过监测 VBUS 电压水平,自供电设备可以检测连接和断开事件。当 VBUS 电压升高到 4.75 V 以上时视为有效;当 VBUS 电压下降到 4.35 V 以下时视为无效。

在 ESP32-S3 上,需要使用一个 GPIO 作为电压感测管脚,检测 VBUS 处于在规定阈值之上/之下。然而,由于 ESP32-S3 管脚具有 3.3 V 容差,即使 VBUS 上升/下降到高于/低于上述规定阈值,ESP32-S3 仍会显示为逻辑高电平。因此,为了检测 VBUS 是否有效,可以采用以下方法:

  • 将 VBUS 连接至电压比较器芯片/电路,该芯片/电路可检测上述阈值(即 4.35 V 和 4.75 V),并向 ESP32-S3 输出 3.3 V 逻辑电平,指示 VBUS 是否有效。

  • 如果 VBUS 为 4.4 V,则使用电阻分压器输出 (0.75 x Vdd)(见下图)。

备注

在这两种情况下,设备从 USB 主机拔出后 3 毫秒内,传感管脚上的电压必须为逻辑低电平。

用于 VBUS 监测的简易分压器

用于 VBUS 监测的简易分压器

请在结构体 tinyusb_config_t 中将 self_powered 设置为 true,并将 vbus_monitor_io 设置为用于 VBUS 监测的 GPIO 管脚编号以使用此功能。

USB 串行设备 (CDC-ACM)

如果在 menuconfig 中启用了 CDC 选项,则可以根据 tinyusb_config_cdcacm_t 的设置,使用 tusb_cdc_acm_init() 初始化 USB 串行设备,请参阅如下示例:

const tinyusb_config_cdcacm_t acm_cfg = {
    .usb_dev = TINYUSB_USBDEV_0,
    .cdc_port = TINYUSB_CDC_ACM_0,
    .rx_unread_buf_sz = 64,
    .callback_rx = NULL,
    .callback_rx_wanted_char = NULL,
    .callback_line_state_changed = NULL,
    .callback_line_coding_changed = NULL
};
tusb_cdc_acm_init(&acm_cfg);

可以在配置结构体中设置指向 tusb_cdcacm_callback_t 函数的指针指定回调函数,或在初始化 USB 串行设备后,调用 tinyusb_cdcacm_register_callback() 指定回调函数。

USB 串行控制台

USB 串行设备支持将所有标准输入/输出流 (stdin、stdout、stderr) 重定向到 USB。因此,调用如 printf() 等标准库输入/输出函数将导致通过 USB 而不是 UART 发送/接收数据。

建议调用 esp_tusb_init_console() 将标准输入/输出流切换到 USB,并调用 esp_tusb_deinit_console() 将其切换回 UART。

USB 大容量存储设备 (MSC)

在 menuconfig 中启用 MSC CONFIG_TINYUSB_MSC_ENABLED 选项时,可以将 ESP 芯片作为 USB 大容量存储设备使用。按如下示例,可以初始化存储媒介(SPI-Flash 或 SD 卡)。

  • SPI-Flash

static esp_err_t storage_init_spiflash(wl_handle_t *wl_handle)
{
    ***
    esp_partition_t *data_partition = esp_partition_find_first(ESP_PARTITION_TYPE_DATA, ESP_PARTITION_SUBTYPE_DATA_FAT, NULL);
    ***
    wl_mount(data_partition, wl_handle);
    ***
}
storage_init_spiflash(&wl_handle);

const tinyusb_msc_spiflash_config_t config_spi = {
    .wl_handle = wl_handle
};
tinyusb_msc_storage_init_spiflash(&config_spi);
  • SD 卡

static esp_err_t storage_init_sdmmc(sdmmc_card_t **card)
{
    ***
    sdmmc_host_t host = SDMMC_HOST_DEFAULT();
    sdmmc_slot_config_t slot_config = SDMMC_SLOT_CONFIG_DEFAULT();
    // 对于 SD 卡,设置要使用的总线宽度

    slot_config.width = 4;
    slot_config.clk = CONFIG_EXAMPLE_PIN_CLK;
    slot_config.cmd = CONFIG_EXAMPLE_PIN_CMD;
    slot_config.d0 = CONFIG_EXAMPLE_PIN_D0;
    slot_config.d1 = CONFIG_EXAMPLE_PIN_D1;
    slot_config.d2 = CONFIG_EXAMPLE_PIN_D2;
    slot_config.d3 = CONFIG_EXAMPLE_PIN_D3;
    slot_config.flags |= SDMMC_SLOT_FLAG_INTERNAL_PULLUP;

    sd_card = (sdmmc_card_t *)malloc(sizeof(sdmmc_card_t));
    (*host.init)();
    sdmmc_host_init_slot(host.slot, (const sdmmc_slot_config_t *) &slot_config);
    sdmmc_card_init(&host, sd_card);
    ***
}
storage_init_sdmmc(&card);

const tinyusb_msc_sdmmc_config_t config_sdmmc = {
    .card = card
};
tinyusb_msc_storage_init_sdmmc(&config_sdmmc);

MSC 性能优化

single-buffer 方案

single-buffer 方案通过使用专用 buffer 临时存储接收到的写入数据,而不是在回调中立即处理,从而提升性能。

  • 可配置的 buffer 大小: 通过 CONFIG_TINYUSB_MSC_BUFSIZE 参数设置 buffer 大小,用户可以根据实际需要,灵活调整性能与存储占用的平衡点。

该方案确保了 USB 传输的效率,同时避免因存储操作可能带来的延迟。

USB MSC 驱动器性能

FIFO 大小

读取速度

写入速度

512 B

0.566 MB/s

0.236 MB/s

8192 B

0.925 MB/s

0.928 MB/s

性能限制:

  • 内部 SPI flash 性能 受架构限制影响。程序执行和存储访问共享同一 flash 芯片,导致写入 flash 时必须暂停程序执行,会显著影响性能。

  • 内部 SPI flash 主要适用于演示场景。在需要更高性能的实际应用中,在支持的情况下使用 外部存储设备,如 SD 卡或外部 SPI flash 芯片。

SD 卡不受此限制影响,因此能获得更高的性能提升。

应用示例

如需查看相关示例,请前往目录 peripherals/usb/device

  • peripherals/usb/device/tusb_console 演示了如何使用 TinyUSB 组件配置 ESP32-S3,以通过串行设备连接获取和输出日志,适用于任何支持 USB-OTG 的乐鑫开发板。

  • peripherals/usb/device/tusb_serial_device 演示了如何使用 TinyUSB 组件将 ESP32-S3 配置为 USB 串行设备,还支持配置为双串行设备。

  • peripherals/usb/device/tusb_midi 演示了如何使用 TinyUSB 组件将 ESP32-S3 配置为 USB MIDI 设备,从而通过本地 USB 端口输出 MIDI 音符序列。

  • peripherals/usb/device/tusb_hid 演示了如何使用 TinyUSB 组件实现 USB 键盘和鼠标,在连接到 USB 主机时发送 “按下和释放 key a/A” 事件,并使鼠标沿方形轨迹移动。

  • peripherals/usb/device/tusb_msc 演示了如何使用 USB 功能创建一个可以被 USB 主机识别的大容量存储设备,允许访问其内部数据存储,支持 SPI Flash 和 SD MMC 卡存储介质。

  • peripherals/usb/device/tusb_composite_msc_serialdevice 演示了如何使用 TinyUSB 组件将 ESP32-S3 同时配置为 USB 串行设备和 MSC 设备(存储介质为 SPI-Flash)运行。

  • peripherals/usb/device/tusb_ncm 演示了使用 TinyUSB 组件,借助网络控制模型 (NCM) 将 Wi-Fi 数据通过 USB 传输到 Linux 或 Windows 主机。NCM 是通信设备类 (CDC) USB 设备的一个子类,专用于 Ethernet-over-USB 应用。


此文档对您有帮助吗?