USB Device Stack

[中文]

Overview

The ESP-IDF USB Device Stack (hereinafter referred to as the Device Stack) enables USB Device support on ESP32-S3. By using the Device Stack, ESP32-S3 can be programmed with any well defined USB device functions (e.g., keyboard, mouse, camera), a custom function (aka vendor-specific class), or a combination of those functions (aka a composite device).

The Device Stack is built around the TinyUSB stack, but extends TinyUSB with some minor features and modifications for better integration with ESP-IDF. The Device stack is distributed as a managed component via the ESP Component Registry.

Features

  • Multiple supported device classes (CDC, HID, MIDI, MSC)

  • Composite devices

  • Vendor specific classes

  • Maximum of 6 endpoints

    • 5 IN/OUT endpoints

    • 1 IN endpoints

  • VBUS monitoring for self-powered devices

Hardware Connection

The ESP32-S3 routes the USB D+ and D- signals to GPIOs 20 and 19 respectively. For USB device functionality, these GPIOs should be connected to the bus in some way (e.g., via a Micro-B port, USB-C port, or directly to standard-A plug).

Connection of an USB GPIOs directly to a USB standard-A plug

Note

If you are using an ESP32-S3 development board with two USB ports, the port labeled "USB" will already be connected to the D+ and D- GPIOs.

Note

Self-powered devices must also connect VBUS through a voltage divider or comparator. For more details, please refer to Self-Powered Device.

External PHY Configuration

The ESP32-S3 contains two USB controllers: USB-OTG and USB-Serial-JTAG. However, both controllers share a single PHY, which means only one can operate at a time. To use USB Device functionality while the USB-Serial-JTAG is active (e.g., for debugging or flashing), an external PHY is required, since the PHY is used by USB-Serial-JTAG.

Note

An external PHY is not the only way to enable debugging alongside USB Host or Device functionality. It is also possible to switch the debugging interface from USB-Serial-JTAG to plain JTAG by burning the appropriate eFuses. For details, refer to document JTAG Debugging in ESP-IDF Programming Guide for your target.

ESP32-S3 supports connecting external PHY ICs. This becomes especially relevant when full-speed USB device functionality is needed while the USB-Serial-JTAG controller is also in use. Various external PHY ICs may require different hardware modifications. Please refer to each IC's datasheet for specifics. A general connection diagram below is provided for reference. For more information, please refer to Use an external PHY.

usb_fs_phy_sp5301

A typical circuit diagram for an external PHY

List of Tested External PHY ICs:

  • SP5301 — Directly supported by ESP32-S3. See the guide above for schematic and routing information.

  • TUSB1106 — Directly supported by ESP32-S3. Works with the external-PHY driver via GPIO mapping. Follow the reference wiring in the TUSB1106 datasheet (power-supply options and recommended series resistors on D+/D–).

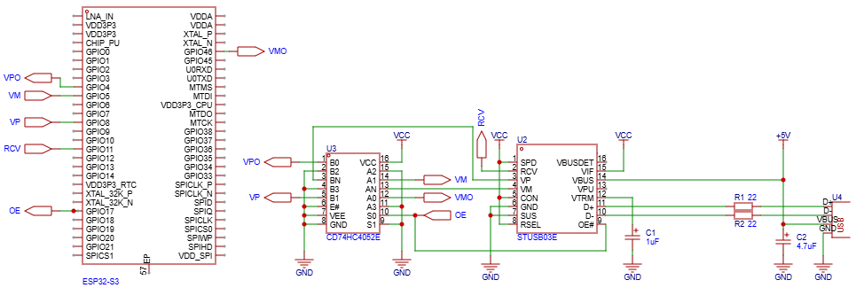
  • STUSB03E — Requires signal routing using an analog switch. See example below.

External PHY with Analog Switch Schematic (Device mode)

Example connection using STUSB03E and analog switch (Device mode)

Note

This schematic is a minimal example intended only to demonstrate the external PHY connection. It omits other essential components and signals (e.g., VCC, GND, RESET) required for a complete, functional ESP32-S3 design. The schematic includes both a +5 V rail (usually from USB VBUS) and a VCC rail. VCC should match the chip supply voltage (usually 3.3 V). Ensure that the external PHY and the chip are powered from the same voltage domain. If designing a self-powered USB device, connect VBUSDET signal from the external PHY to ESP32-S3 for mandatory VBUS monitoring.

Hardware configuration is handled via GPIO mapping to the PHY's pins. Any unused pins (e.g., usb_phy_ext_io_conf_t::suspend_n_io_num, usb_phy_ext_io_conf_t::fs_edge_sel_io_num) must be set to -1.

Note

The usb_phy_ext_io_conf_t::suspend_n_io_num pin is currently not supported and does not need to be connected. The usb_phy_ext_io_conf_t::fs_edge_sel_io_num pin is optional and only required if switching between low-speed and full-speed modes is needed.

Starting from version 2.0, the ESP TinyUSB Device Stack supports external PHY usage. To use an external PHY in device mode:

  1. Configure the GPIO mapping and PHY using usb_phy_config_t.

  2. Create the PHY using usb_new_phy().

  3. Use TINYUSB_DEFAULT_CONFIG() to initialize tinyusb_config_t.

  4. Set the phy.skip_setup field of tinyusb_config_t to true to bypass PHY reinitialization and use the externally configured PHY.

Example Code:

// GPIO configuration for external PHY
const usb_phy_ext_io_conf_t ext_io_conf = {
    .vp_io_num  = 8,
    .vm_io_num  = 5,
    .rcv_io_num = 11,
    .oen_io_num = 17,
    .vpo_io_num = 4,
    .vmo_io_num = 46,
    .suspend_n_io_num = -1,
    .fs_edge_sel_io_num = -1,
};

// Configuration and initialization of external PHY for OTG controller (Device mode)
const usb_phy_config_t phy_config = {
    .controller = USB_PHY_CTRL_OTG,
    .target = USB_PHY_TARGET_EXT,
    .otg_mode = USB_OTG_MODE_DEVICE,
    .otg_speed = USB_PHY_SPEED_FULL,
    .ext_io_conf = &ext_io_conf
};

usb_phy_handle_t phy_hdl;
ESP_ERROR_CHECK(usb_new_phy(&phy_config, &phy_hdl));

// Initialize TinyUSB with default configuration (event handler can be set if needed)
tinyusb_config_t config = TINYUSB_DEFAULT_CONFIG();
config.phy.skip_setup = true;

tinyusb_driver_install(&config);

This setup ensures that the USB Device stack uses the external PHY instead of attempting to configure the internal one.

Device Stack Structure

The basis of the Device Stack is TinyUSB, where the Device Stack implements the following features on top of TinyUSB:

  • Customization of USB descriptors

  • Serial device support

  • Redirecting of standard streams through the Serial device

  • Storage Media (SPI-Flash and SD-Card) for USB Device MSC Class.

  • A task within the encapsulated device stack that handles TinyUSB servicing

Component Dependency

The Device Stack is distributed via the ESP Component Registry. Thus, to use it, please add the Device Stack component as dependency using the following command:

idf.py add-dependency esp_tinyusb

Configuration Options

Multiple aspects of the Device Stack can be configured using menuconfig. These include:

  • The verbosity of the TinyUSB's log

  • Device Stack task related options

  • Default device/string descriptor options

  • Class specific options

Descriptor Configuration

The tinyusb_config_t structure provides USB descriptor related fields that should be initialized.

The following descriptors should be initialized for both full-speed and high-speed devices:

  • device_descriptor

  • string_descriptor

Full-speed devices should initialize the following field to provide their configuration descriptor:

  • configuration_descriptor

The Device Stack will instantiate a USB device based on the descriptors provided in the fields described above when tinyusb_driver_install() is called.

The Device Stack also provides default descriptors that can be installed by setting the corresponding field in tinyusb_driver_install() to NULL. Default descriptors include:

  • Default device descriptor: Enabled by setting device_descriptor to NULL. Default device descriptor will use the values set by the corresponding menuconfig options (e.g., PID, VID, bcdDevice etc).

  • Default string descriptor: Enabled by setting string_descriptor to NULL. Default string descriptors will use the value set by corresponding menuconfig options (e.g., manufacturer, product, and serial string descriptor options).

  • Default configuration descriptor. Some classes that rarely require custom configuration (such as CDC and MSC) will provide default configuration descriptors. These can be enabled by setting associated configuration descriptor field to NULL:

    • configuration_descriptor: full-speed descriptor for full-speed devices only

    • fs_configuration_descriptor: full-speed descriptor for high-speed devices

    • hs_configuration_descriptor: high-speed descriptor for high-speed devices

Note

For backward compatibility, when Device Stack supports high-speed, the field configuration_descriptor could be used instead of fs_configuration_descriptor for full-speed configuration descriptor.

Installation

To install the Device Stack, please call tinyusb_driver_install(). The Device Stack's configuration is specified in a tinyusb_config_t structure that is passed as an argument to tinyusb_driver_install().

Note

The tinyusb_config_t structure can be zero-initialized (e.g., const tinyusb_config_t tusb_cfg = { 0 };) or partially (as shown below). For any member that is initialized to 0 or NULL, the stack uses its default configuration values for that member, see example below.

const tinyusb_config_t partial_init = {
    .device_descriptor = NULL,  // Use the default device descriptor specified in Menuconfig
    .string_descriptor = NULL,  // Use the default string descriptors specified in Menuconfig
    .external_phy = false,      // Use internal PHY
#if (TUD_OPT_HIGH_SPEED)
    .fs_configuration_descriptor = NULL, // Use the default full-speed configuration descriptor according to settings in Menuconfig
    .hs_configuration_descriptor = NULL, // Use the default high-speed configuration descriptor according to settings in Menuconfig
    .qualifier_descriptor = NULL,  // Use the default qualifier descriptor, with values from default device descriptor
#else
    .configuration_descriptor = NULL,   // Use the default configuration descriptor according to settings in Menuconfig
#endif // TUD_OPT_HIGH_SPEED

};

Self-Powered Device

USB specification mandates self-powered devices to monitor voltage levels on USB's VBUS signal. As opposed to bus-powered devices, a self-powered device can be fully functional even without a USB connection. The self-powered device detects connection and disconnection events by monitoring the VBUS voltage level. VBUS is considered valid if it rises above 4.75 V and invalid if it falls below 4.35 V.

On the ESP32-S3, this will require using a GPIO to act as a voltage sensing pin to detect when VBUS goes above/below the prescribed thresholds. However, ESP32-S3 pins are 3.3 V tolerant. Thus, even if VBUS rises/falls above/below the thresholds mentioned above, it would still appear as a logic HIGH to the ESP32-S3. Thus, in order to detect the VBUS valid condition, users can do one of the following:

  • Connect VBUS to a voltage comparator chip/circuit that detects the thresholds described above (i.e., 4.35 V and 4.75 V), and outputs a 3.3 V logic level to the ESP32-S3 indicating whether VBUS is valid or not.

  • Use a resistor voltage divider that outputs (0.75 x Vdd) if VBUS is 4.4 V (see figure below).

Note

In either case, the voltage on the sensing pin must be logic low within 3 ms after the device is unplugged from the USB host.

Simple voltage divider for VBUS monitoring

Simple voltage divider for VBUS monitoring

To use this feature, in tinyusb_config_t, you must set self_powered to true and vbus_monitor_io to GPIO number that is used for VBUS monitoring.

USB Serial Device (CDC-ACM)

If the CDC option is enabled in Menuconfig, the USB Serial Device can be initialized with tusb_cdc_acm_init() according to the settings from tinyusb_config_cdcacm_t, see example below.

const tinyusb_config_cdcacm_t acm_cfg = {
    .usb_dev = TINYUSB_USBDEV_0,
    .cdc_port = TINYUSB_CDC_ACM_0,
    .rx_unread_buf_sz = 64,
    .callback_rx = NULL,
    .callback_rx_wanted_char = NULL,
    .callback_line_state_changed = NULL,
    .callback_line_coding_changed = NULL
};
tusb_cdc_acm_init(&acm_cfg);

To specify callbacks, you can either set the pointer to your tusb_cdcacm_callback_t function in the configuration structure or call tinyusb_cdcacm_register_callback() after initialization.

USB Serial Console

The USB Serial Device allows the redirection of all standard input/output streams (stdin, stdout, stderr) to USB. Thus, calling standard library input/output functions such as printf() will result into the data being sent/received over USB instead of UART.

Users should call esp_tusb_init_console() to switch the standard input/output streams to USB, and esp_tusb_deinit_console() to switch them back to UART.

USB Mass Storage Device (MSC)

If the MSC CONFIG_TINYUSB_MSC_ENABLED option is enabled in Menuconfig, the ESP Chip can be used as USB MSC Device. The storage media (SPI-Flash or SD-Card) can be initialized as shown below.

  • SPI-Flash

static esp_err_t storage_init_spiflash(wl_handle_t *wl_handle)
{
    ***
    esp_partition_t *data_partition = esp_partition_find_first(ESP_PARTITION_TYPE_DATA, ESP_PARTITION_SUBTYPE_DATA_FAT, NULL);
    ***
    wl_mount(data_partition, wl_handle);
    ***
}
storage_init_spiflash(&wl_handle);

const tinyusb_msc_spiflash_config_t config_spi = {
    .wl_handle = wl_handle
};
tinyusb_msc_storage_init_spiflash(&config_spi);
  • SD-Card

static esp_err_t storage_init_sdmmc(sdmmc_card_t **card)
{
    ***
    sdmmc_host_t host = SDMMC_HOST_DEFAULT();
    sdmmc_slot_config_t slot_config = SDMMC_SLOT_CONFIG_DEFAULT();
    // For SD Card, set bus width to use

    slot_config.width = 4;
    slot_config.clk = CONFIG_EXAMPLE_PIN_CLK;
    slot_config.cmd = CONFIG_EXAMPLE_PIN_CMD;
    slot_config.d0 = CONFIG_EXAMPLE_PIN_D0;
    slot_config.d1 = CONFIG_EXAMPLE_PIN_D1;
    slot_config.d2 = CONFIG_EXAMPLE_PIN_D2;
    slot_config.d3 = CONFIG_EXAMPLE_PIN_D3;
    slot_config.flags |= SDMMC_SLOT_FLAG_INTERNAL_PULLUP;

    sd_card = (sdmmc_card_t *)malloc(sizeof(sdmmc_card_t));
    (*host.init)();
    sdmmc_host_init_slot(host.slot, (const sdmmc_slot_config_t *) &slot_config);
    sdmmc_card_init(&host, sd_card);
    ***
}
storage_init_sdmmc(&card);

const tinyusb_msc_sdmmc_config_t config_sdmmc = {
    .card = card
};
tinyusb_msc_storage_init_sdmmc(&config_sdmmc);

MSC Performance Optimization

Single-Buffer Approach

The single-buffer approach improves performance by using a dedicated buffer to temporarily store incoming write data instead of processing it immediately in the callback.

  • Configurable buffer size: The buffer size is set via CONFIG_TINYUSB_MSC_BUFSIZE, allowing users to balance performance and memory usage.

This approach ensures that USB transactions remain fast while avoiding potential delays caused by storage operations.

USB MSC Drive Performance

FIFO Size

Read Speed

Write Speed

512 B

0.566 MB/s

0.236 MB/s

8192 B

0.925 MB/s

0.928 MB/s

Performance Limitations:

  • Internal SPI Flash performance is constrained by architectural limitations where program execution and storage access share the same flash chip. This results in program execution being suspended during flash writes, significantly impacting performance.

  • Internal SPI Flash usage is intended primarily for demonstration purposes. For practical use cases requiring higher performance, it is recommended to use external storage such as an SD card or an external SPI flash chip, where supported.

SD cards are not affected by this constraint, explaining their higher performance gains.

Application Examples

The examples can be found in the directory peripherals/usb/device.

  • peripherals/usb/device/tusb_console demonstrates how to set up ESP32-S3 to get log output via a Serial Device connection using the TinyUSB component, applicable for any Espressif boards that support USB-OTG.

  • peripherals/usb/device/tusb_serial_device demonstrates how to set up ESP32-S3 to function as a USB Serial Device using the TinyUSB component, with the ability to be configured as a double serial device.

  • peripherals/usb/device/tusb_midi demonstrates how to set up ESP32-S3 to function as a USB MIDI Device, outputting a MIDI note sequence via the native USB port using the TinyUSB component.

  • peripherals/usb/device/tusb_hid demonstrates how to implement a USB keyboard and mouse using the TinyUSB component, which sends 'key a/A pressed & released' events and moves the mouse in a square trajectory upon connection to a USB host.

  • peripherals/usb/device/tusb_msc demonstrates how to use the USB capabilities to create a Mass Storage Device that can be recognized by USB-hosts, allowing access to its internal data storage, with support for SPI Flash and SD MMC Card storage media.

  • peripherals/usb/device/tusb_composite_msc_serialdevice demonstrates how to set up ESP32-S3 to function simultaneously as both a USB Serial Device and an MSC device (SPI-Flash as the storage media) using the TinyUSB component.

  • peripherals/usb/device/tusb_ncm demonstrates how to transmit Wi-Fi data to a Linux or Windows host via USB using the Network Control Model (NCM), a sub-class of Communication Device Class (CDC) USB Device for Ethernet-over-USB applications, with the help of a TinyUSB component.


Was this page helpful?