USB Host

[中文]

The document provides information regarding the USB Host Library. This document is split into the following sections:

Overview

The USB Host Library (hereinafter referred to as the Host Library) is the lowest layer of the USB Host stack that exposes a public facing API. In most cases, applications that require USB Host functionality do not need to interface with the Host Library directly. Instead, most applications use the API provided by a host class driver that is implemented on top of the Host Library.

However, you may want to use the Host Library directly for some of (but not limited to) the following reasons:

  • Implementation of a custom host class driver

  • Usage of lower level USB Host API

Features & Limitations

The Host Library has the following features:

  • Supports Full Speed (FS) and Low Speed (LS) Devices.

  • Supports all four transfer types: Control, Bulk, Interrupt, and Isochronous.

  • Allows multiple class drivers to run simultaneously, i.e., multiple clients of the Host Library.

  • A single device can be used by multiple clients simultaneously, e.g., composite devices.

  • The Host Library itself and the underlying Host Stack does not internally instantiate any OS tasks. The number of tasks is entirely controlled by how the Host Library interface is used. However, a general rule of thumb regarding the number of tasks is (the number of host class drivers running + 1).

  • Allows single Hub support (If option CONFIG_USB_HOST_HUBS_SUPPORTED is enabled).

  • Allows multiple Hubs support (If option CONFIG_USB_HOST_HUB_MULTI_LEVEL is enabled).

  • Supports global suspend and resume, implemented by suspending or resuming the entire bus.

  • Supports automatic global resume by submitting a transfer.

Currently, the Host Library and the underlying Host Stack has the following limitations:

  • Only supports Asynchronous transfers.

  • Only supports using one configuration. Changing to other configurations after enumeration is not supported yet.

  • Transfer timeouts are not supported yet.

  • Selective (per-device/per-port) suspend/resume is not supported yet.

  • Remote Wakeup initiated by a USB device is not supported yet.

  • The External Hub Driver: Remote Wakeup feature is not supported (External Hubs are active, even if there are no devices inserted).

  • The External Hub Driver: Doesn't handle error cases (overcurrent handling, errors during initialization etc. are not implemented yet).

  • The External Hub Driver: No Interface selection. The Driver uses the first available Interface with Hub Class code (09h).

  • The External Port Driver: No downstream port debounce mechanism (not implemented yet).

Architecture

Diagram of the Key Entities of USB Host Functionality

Diagram of the key entities involved in USB Host functionality

The diagram above shows the key entities that are involved when implementing USB Host functionality. These entities are:

  • The Host Library

  • Clients of the Host Library

  • Devices

  • Host Library Daemon Task

Host Library

The Host Library is the lowest public-facing API layer of the ESP-IDF USB Host Stack. Any other ESP-IDF component (such as a class driver or a user component) that needs to communicate with a connected USB device can only do so using the Host Library API either directly or indirectly.

The Host Library's API is split into two sub-sets, namely the Library API and Client API.

  • The Client API handles the communication between a client of the Host Library and one or more USB devices. The Client API should only be called by registered clients of the Host Library.

  • The Library API handles all of the Host Library processing that is not specific to a single client, such as device enumeration. Usually, the library API is called by a Host Library Daemon Task.

Clients

A client of the Host Library is a software component, such as a host class driver or user component, which utilizes the Host Library to establish communication with a USB device. Generally, each client has a one-to-one relation with a task. This implies that all Client API calls pertaining to a specific client must originate from the context of the same task.

By organizing the software components that use the Host Library's into clients, the Host Library can delegate the handling of all events specific to that client to the client's task. In other words, each client task is responsible for all the required processing and event handling associated with the USB communication that the client initiates.

Daemon Task

Although the Host Library delegates the handling of client events to the clients themselves, there are still Library events – events that are not specific to any particular client – that need to be handled. Library event handling can include things such as:

  • Handling USB device connection, enumeration, and disconnection

  • Rerouting control transfers to/from clients

  • Forwarding events to clients

Therefore, in addition to the client tasks, the Host Library also requires a task, which is usually the Host Library Daemon Task, to handle all of the library events.

Devices

The Host Library shields clients from the details of device handling, encompassing details such as connection, memory allocation, and enumeration. The clients are provided only with a list of already connected and enumerated devices to choose from. By default during enumeration, each device is automatically configured to use the first configuration found, namely, the first configuration descriptor returned on a Get Configuration Descriptor request. For most standard devices, the first configuration will have a bConfigurationValue of 1. If option CONFIG_USB_HOST_ENABLE_ENUM_FILTER_CALLBACK is enabled, a different bConfigurationValue can be selected, see Multiple Configuration Support for more details.

It is possible for two or more clients to simultaneously communicate with the same device as long as they are not communicating to the same interface. However, multiple clients can simultaneously communicate with the same device's default endpoint (i.e., EP0), which will result in their control transfers being serialized.

For a client to communicate with a device, the client must:

  1. Open the device using the device's address. This lets the Host Library know that the client is using that device.

  2. Claim the interface(s) that will be used for communication. This prevents other clients from claiming the same interface(s).

  3. Send transfers to the endpoints of claimed interfaces. The client's task is responsible for handling its own processing and events related to USB device communication.

Usage

The Host Library and the underlying Host Stack will not create any tasks. All tasks, namely the client tasks and the Daemon Task, need to be created by the class drivers or the user. Instead, the Host Library provides two event handler functions that handle all of the required Host Library processing, thus these functions should be called repeatedly from the client tasks and the Daemon Task. Therefore, the implementation of client tasks and the Daemon Task will be largely centered around the invocation of these event handler functions.

Host Library & Daemon Task

Basic Usage

The Host Library API provides usb_host_lib_handle_events() to handle library events. This function should be called repeatedly, typically from the Daemon Task. Some notable features regarding usb_host_lib_handle_events() are:

  • The function can block until a library event needs handling.

  • Event flags are returned on each invocation. These event flags are useful for knowing when the Host Library can be uninstalled.

A bare-bones Daemon Task would resemble something like the following code snippet:

#include "usb/usb_host.h"

void daemon_task(void *arg)
{
    ...
    bool exit = false;
    while (!exit) {
        uint32_t event_flags;
        usb_host_lib_handle_events(portMAX_DELAY, &event_flags);
        if (event_flags & USB_HOST_LIB_EVENT_FLAGS_NO_CLIENTS) {
            ...
        }
        if (event_flags & USB_HOST_LIB_EVENT_FLAGS_ALL_FREE) {
            ...
        }
        ...
    }
    ...
}

Note

See the peripherals/usb/host/usb_host_lib example for full implementation of the Daemon Task.

Lifecycle

Graph of Typical USB Host Library Lifecycle

Graph of Typical USB Host Library Lifecycle

The graph above illustrates the typical lifecycle of the Host Library with multiple clients and devices. Specifically, the example involves:

  • Two registered clients (Client 1 and Client 2).

  • Two connected devices (Device 1 and Device 2), where Client 1 communicates with Device 1 and Client 2 communicates with Device 2.

With reference to the graph above, the typical lifecycle involves the following key stages.

  1. The Host Library is installed by calling usb_host_install().
    • Installation must be done before any other Host Library API is called.

    • Where usb_host_install() is called (e.g., from the Daemon Task or another task) depends on the synchronization logic between the Daemon Task, client tasks, and the rest of the system.

  2. Once the Host Library is installed, the clients can be registered by calling usb_host_client_register().
    • This is typically called from the client task, where the client task waits for a signal from the Daemon Task.

    • This can be called elsewhere if necessary as long it is called after usb_host_install().

  3. Device 1 connects and is then enumerated.
    • Each registered client (in this case Client 1 and Client 2) is notified of the new device by way of the USB_HOST_CLIENT_EVENT_NEW_DEV event.

    • Client 1 opens Device 1 and begins communication with it.

  4. Similarly Device 2 connects and is enumerated.
    • Client 1 and 2 are notified of a new device via a USB_HOST_CLIENT_EVENT_NEW_DEV event.

    • Client 2 opens Device 2 and begins communication with it.

  5. Device 1 suddenly disconnects.
    • Client 1 is notified by way of USB_HOST_CLIENT_EVENT_DEV_GONE and begins its cleanup.

    • Client 2 is not notified as it has not opened Device 1.

  6. Client 1 completes its cleanup and deregisters by calling usb_host_client_deregister().
    • This is typically called from the client task before the task exits.

    • This can be called elsewhere if necessary as long as Client 1 has already completed its cleanup.

  7. Client 2 completes its communication with Device 2. Client 2 then closes Device 2 and deregisters itself.
    • The Daemon Task is notified of the deregistration of all clients by way the USB_HOST_LIB_EVENT_FLAGS_NO_CLIENTS event flag as Client 2 is the last client to deregister.

    • Device 2 is still allocated (i.e., not freed), as it is still connected albeit not currently opened by any client.

  8. The Daemon Task decides to clean up as there are no more clients.
    • The Daemon Task must free Device 2 first by calling usb_host_device_free_all().

    • If usb_host_device_free_all() was able to free all devices, the function will return ESP_OK indicating that all devices have been freed.

    • If usb_host_device_free_all() was unable to free all devices for reasons like the device is still opened by a client, the function will return ESP_ERR_NOT_FINISHED.

    • The Daemon Task must wait for usb_host_lib_handle_events() to return the USB_HOST_LIB_EVENT_FLAGS_ALL_FREE event flag in order to know when all devices have been freed.

  9. Once the Daemon Task has verified that all clients have deregistered and all devices have been freed, it can now uninstall the Host Library by calling usb_host_uninstall().

Clients & Class Driver

Basic Usage

The Host Library API provides usb_host_client_handle_events() to handle a particular client's events. This function should be called repeatedly, typically from the client's task. Some notable features regarding usb_host_client_handle_events() are:

  • The function can block until a client event needs handling.

  • The function's primary purpose is to call the various event handling callbacks when a client event occurs.

The following callbacks are called from within usb_host_client_handle_events() thus allowing the client task to be notified of events.

  • The client event callback of type usb_host_client_event_cb_t delivers client event messages to the client. Client event messages indicate events such as the addition or removal of a device.

  • The USB transfer completion callback of type usb_transfer_cb_t indicates that a particular USB transfer previously submitted by the client has been completed.

Note

Given that the callbacks are called from within usb_host_client_handle_events(), users should avoid blocking from within the callbacks as this will result in usb_host_client_handle_events() being blocked as well, thus preventing other pending client events from being handled.

The following code snippet demonstrates a bare-bones host class driver and its client task. The code snippet contains:

  • A simple client task function client_task that calls usb_host_client_handle_events() in a loop.

  • Implementations of a client event callback and transfer completion callbacks.

  • Implementation of a simple state machine for the class driver. The class driver simply opens a device, sends an OUT transfer to EP1, then closes the device.

#include <string.h>
#include "usb/usb_host.h"

#define CLASS_DRIVER_ACTION_OPEN_DEV    0x01
#define CLASS_DRIVER_ACTION_TRANSFER    0x02
#define CLASS_DRIVER_ACTION_CLOSE_DEV   0x03

struct class_driver_control {
    uint32_t actions;
    uint8_t dev_addr;
    usb_host_client_handle_t client_hdl;
    usb_device_handle_t dev_hdl;
};

static void client_event_cb(const usb_host_client_event_msg_t *event_msg, void *arg)
{
    // This function is called from within usb_host_client_handle_events(). Do not block and try to keep it short
    struct class_driver_control *class_driver_obj = (struct class_driver_control *)arg;
    switch (event_msg->event) {
        case USB_HOST_CLIENT_EVENT_NEW_DEV:
            class_driver_obj->actions |= CLASS_DRIVER_ACTION_OPEN_DEV;
            class_driver_obj->dev_addr = event_msg->new_dev.address; //Store the address of the new device
            break;
        case USB_HOST_CLIENT_EVENT_DEV_GONE:
            class_driver_obj->actions |= CLASS_DRIVER_ACTION_CLOSE_DEV;
            break;
        default:
            break;
    }
}

static void transfer_cb(usb_transfer_t *transfer)
{
    // This function is called from within usb_host_client_handle_events(). Do not block and try to keep it short
    struct class_driver_control *class_driver_obj = (struct class_driver_control *)transfer->context;
    printf("Transfer status %d, actual number of bytes transferred %d\n", transfer->status, transfer->actual_num_bytes);
    class_driver_obj->actions |= CLASS_DRIVER_ACTION_CLOSE_DEV;
}

void client_task(void *arg)
{
    ... // Wait until Host Library is installed
    // Initialize class driver objects
    struct class_driver_control class_driver_obj = {0};
    // Register the client
    usb_host_client_config_t client_config = {
        .is_synchronous = false,
        .max_num_event_msg = 5,
        .async = {
            .client_event_callback = client_event_cb,
            .callback_arg = &class_driver_obj,
        }
    };
    usb_host_client_register(&client_config, &class_driver_obj.client_hdl);
    //Allocate a USB transfer
    usb_transfer_t *transfer;
    usb_host_transfer_alloc(1024, 0, &transfer);

    //Event handling loop
    bool exit = false;
    while (!exit) {
        // Call the client event handler function
        usb_host_client_handle_events(class_driver_obj.client_hdl, portMAX_DELAY);
        // Execute pending class driver actions
        if (class_driver_obj.actions & CLASS_DRIVER_ACTION_OPEN_DEV) {
            // Open the device and claim interface 1
            usb_host_device_open(class_driver_obj.client_hdl, class_driver_obj.dev_addr, &class_driver_obj.dev_hdl);
            usb_host_interface_claim(class_driver_obj.client_hdl, class_driver_obj.dev_hdl, 1, 0);
        }
        if (class_driver_obj.actions & CLASS_DRIVER_ACTION_TRANSFER) {
            // Send an OUT transfer to EP1
            memset(transfer->data_buffer, 0xAA, 1024);
            transfer->num_bytes = 1024;
            transfer->device_handle = class_driver_obj.dev_hdl;
            transfer->bEndpointAddress = 0x01;
            transfer->callback = transfer_cb;
            transfer->context = (void *)&class_driver_obj;
            usb_host_transfer_submit(transfer);
        }
        if (class_driver_obj.actions & CLASS_DRIVER_ACTION_CLOSE_DEV) {
            // Release the interface and close the device
            usb_host_interface_release(class_driver_obj.client_hdl, class_driver_obj.dev_hdl, 1);
            usb_host_device_close(class_driver_obj.client_hdl, class_driver_obj.dev_hdl);
            exit = true;
        }
        ... // Handle any other actions required by the class driver
    }

    // Cleanup class driver
    usb_host_transfer_free(transfer);
    usb_host_client_deregister(class_driver_obj.client_hdl);
    ... // Delete the client task. Signal the Daemon Task if necessary.
}

Note

An actual host class driver is likely to support many more features, thus will have a much more complex state machine. A host class driver is also likely to need to:

  • Be able to open multiple devices

  • Parse an opened device's descriptors to identify if the device is of the target class

  • Communicate with multiple endpoints of an interface in a particular order

  • Claim multiple interfaces of a device

  • Handle various errors

Lifecycle

The typical life cycle of a client task and class driver will go through the following stages:

  1. Wait for some signal regarding the Host Library being installed.

  2. Register the client via usb_host_client_register() and allocate any other class driver resources, such as allocating transfers using usb_host_transfer_alloc().

  3. For each new device that the class driver needs to communicate with:

    1. Check if the device is already connected via usb_host_device_addr_list_fill().

    2. If the device is not already connected, wait for a USB_HOST_CLIENT_EVENT_NEW_DEV event from the client event callback.

    3. Open the device via usb_host_device_open().

    4. Parse the device and configuration descriptors via usb_host_get_device_descriptor() and usb_host_get_active_config_descriptor() respectively.

    5. Claim the necessary interfaces of the device via usb_host_interface_claim().

  4. Submit transfers to the device via usb_host_transfer_submit() or usb_host_transfer_submit_control().

  5. Once an opened device is no longer needed by the class driver, or has disconnected, as indicated by a USB_HOST_CLIENT_EVENT_DEV_GONE event:

    1. Stop any previously submitted transfers to the device's endpoints by calling usb_host_endpoint_halt() and usb_host_endpoint_flush() on those endpoints.

    2. Release all previously claimed interfaces via usb_host_interface_release().

    3. Close the device via usb_host_device_close().

  6. Deregister the client via usb_host_client_deregister() and free any other class driver resources.

  7. Delete the client task. Signal the Daemon Task if necessary.

Power Management

Global Suspend/Resume

USB Host library supports global Suspend/Resume, which suspends and resumes the entire USB bus. The global Suspend/Resume is implemented through the root port(s). When suspended, the USB Host stops sending SOFs, which effectively puts all the devices connected to the USB bus to a suspended state.

Note that the global Suspend/Resume does not suspend/resume the USB-OTG peripheral on the USB Host side, and therefore does not reduce power consumption on the host controller itself.

Events

Client events

When a device is suspended or resumed, all clients that have opened the affected device are notified via the following events. Each event includes the handle of the suspended or resumed device:

  • USB_HOST_CLIENT_EVENT_DEV_SUSPENDED — The device has entered a suspended state.

  • USB_HOST_CLIENT_EVENT_DEV_RESUMED — The device has resumed operation.

USB Host library event

The following event is associated with the automatic suspend timer. When a timer expires, its callback unblocks the USB Host library handler and delivers the event:

  • USB_HOST_LIB_EVENT_FLAGS_AUTO_SUSPEND — Indicates that the automatic suspend timer has expired.

Auto Suspend Timer

Users can configure an automatic suspend timer using usb_host_lib_set_auto_suspend(). The auto suspend timer is reset every time the USB Host library client processing function handles an event from any client, or when USB Host library itself is processing any event.

The auto suspend timer actively monitors USB bus activity and USB Host library activity. Specifically:

  • If USB traffic is detected (i.e., any transfer or client-handled event occurs), the timer is automatically reset.

  • If USB Host library activity is detected (i.e., new device connection occurs), the timer is automatically reset.

  • If the USB bus and USB Host library remain idle (no traffic, client or library events), the timer continues counting down.

  • Once the timer reaches the specified timeout (in milliseconds), the suspend event is triggered.

This mechanism ensures that the USB Host enters suspend mode only when the bus is truly idle, preventing unintended suspension during active communication.

Important considerations for the auto suspend timer:

  • The timer can be configured and will start counting down even if no device is connected.

  • The timer stops when all devices are disconnected.

  • The timer automatically resets upon any device connection or disconnection.

  • When the timer expires, the USB Host library event is delivered only if:

    • A device is currently connected to the root port, and

    • The root port is not already in a suspended state

The auto suspend timer can be configured in the following modes:

  • One-shot (USB_HOST_LIB_AUTO_SUSPEND_ONE_SHOT) — The timer expires once and then stops.

  • Periodic (USB_HOST_LIB_AUTO_SUSPEND_PERIODIC) — The timer automatically restarts after each expiration, repeating indefinitely.

Auto Resume by Transfer Submit

In addition to the automatic suspend timer, the USB Host library also supports automatic resume of a suspended root port when a transfer (control or non-control) is submitted. This feature allows developers to initiate a resume simply by calling a transfer API (e.g., usb_host_transfer_submit() or usb_host_transfer_submit_control()), without needing to explicitly call usb_host_lib_root_port_resume().

When the root port is in suspended state and a client submits a transfer to a suspended device, the library will:

  1. Automatically initiate a resume on the root port.

  2. Delay the transfer until the resume signaling is complete.

  3. Submit the transfer once the bus is in the active (resumed) state.

This mechanism simplifies client implementation and ensures that resume behavior is consistent and safe, avoiding race conditions that may occur if resume is triggered manually in parallel with transfer submission.

Note

Auto-resume via transfer submission is only applicable when the root port is in a suspended state. If the port is already active, transfer submission proceeds as usual.

The following code snippet demonstrates how to cycle between suspended and resumed states using the auto suspend timer and the auto resume by transfer submit functionality.

#include "usb/usb_host.h"

static void client_task(void *arg)
{
    while(true) {
        // Submit transfer to the suspended device, which automatically resumes the device
        // Device will then automatically enter suspended mode after 1 second of inactivity thanks to the auto suspend timer
        usb_host_transfer_submit(xfer_out);

        // Switch context for 10s. The device will be automatically suspended after ~1s of inactivity
        vTaskDelay(pdMS_TO_TICKS(10000));
    }
}

void usb_host_lib_task(void *arg)
{
    ...

    // Set the auto suspend timer to periodic mode and period of 1s,
    // to automatically suspend the device after 1 second of inactivity and to restart automatically after expiration
    usb_host_lib_set_auto_suspend(USB_HOST_LIB_AUTO_SUSPEND_PERIODIC, 1000);

    while (1) {
        uint32_t event_flags;
        usb_host_lib_handle_events(portMAX_DELAY, &event_flags);

        if (event_flags & USB_HOST_LIB_EVENT_FLAGS_AUTO_SUSPEND) {
            // Auto suspend timer expired, suspend the root port
            usb_host_lib_root_port_suspend();
        }
        ...
    }
    ...
}

Note

For more details regarding suspend and resume, please refer to USB 2.0 Specification > Chapter 11.9 Suspend and Resume.

Examples

Host Library Examples

peripherals/usb/host/usb_host_lib demonstrates how to use the USB Host Library API to install and register a client, wait for a device connection, print the device's information, handle disconnection, and repeat these steps until a user quits the application.

Class Driver Examples

The USB Host Stack provides a number of examples that implement host class drivers using the Host Library's API.

CDC-ACM

  • A host class driver for the Communication Device Class (Abstract Control Model) is distributed as a managed component via the ESP Component Registry.

  • peripherals/usb/host/cdc/cdc_acm_host demonstrates how to use the CDC-ACM Host Driver to enable communication between ESP32-S3 and a USB CDC-ACM device.

  • peripherals/usb/host/cdc/cdc_acm_vcp demonstrates how to extend the CDC-ACM driver for Virtual Communication Port (VCP) devices like CP210x, FTDI FT23x or CH34x devices, and how to control the device and send data using the CDC-ACM API.

  • The CDC-ACM driver is also used in esp_modem examples, where it is used for communication with cellular modems.

MSC

  • A host class driver for the Mass Storage Class (Bulk-Only Transport) is deployed to ESP Component Registry.

  • peripherals/usb/host/msc demonstrates how to use USB Mass Storage Class to access, read, write, and perform operations on a USB flash drive, including handling USB reconnections and deinitializing the USB Host Stack.

HID

  • A host class driver for the HID (Human interface device) is distributed as a managed component via the ESP Component Registry.

  • peripherals/usb/host/hid demonstrates how to implement a basic USB Host HID Class Driver on ESP32-S3, enabling communication with USB HID devices like keyboards and mice, and continuously scans for their connection, fetching HID reports once connected.

UVC

External PHY Configuration

The ESP32-S3 contains two USB controllers—the USB-OTG and USB-Serial-JTAG. However, both controllers share a single PHY, which means only one can operate at a time. To use USB Host functionality while the USB-Serial-JTAG is active (e.g., for debugging or flashing), an external PHY is required, since the PHY is used by USB-Serial-JTAG.

Note

An external PHY is not the only way to enable debugging alongside USB Host or Device functionality. It is also possible to switch the debugging interface from USB-Serial-JTAG to plain JTAG by burning the appropriate eFuses. For details, refer to the JTAG Debugging in the ESP-IDF Programming Guide for your target.

ESP32-S3 supports connecting external PHY ICs. This allows independent operation of both USB-OTG and USB-Serial-JTAG controllers. Various external PHY ICs may require different hardware configurations. Please refer to the respective IC datasheets for details. A general connection diagram is available in the official ESP documentation: Use an external PHY.

List of Tested External PHY ICs:

  • SP5301 — Directly supported by ESP32-S3. See the guide above for schematic and routing details.

  • TUSB1106 — Directly supported by ESP32-S3. Works with the external-PHY driver via GPIO mapping. Follow the reference wiring in the TUSB1106 datasheet (power-supply options and recommended series resistors on D+/D–).

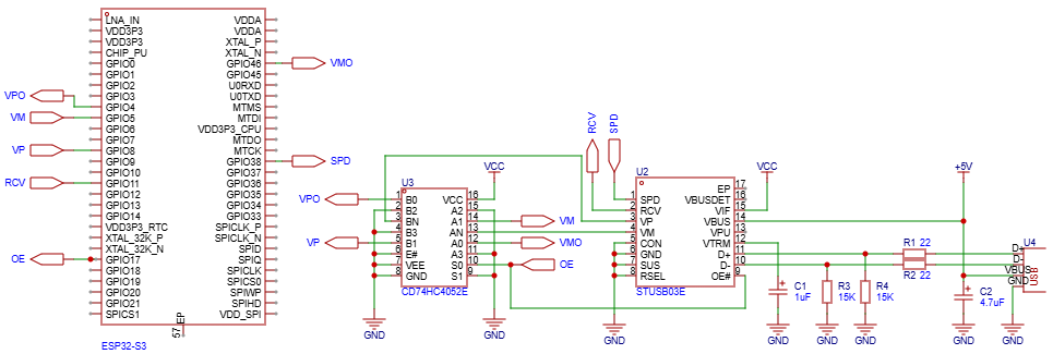
  • STUSB03E — Requires signal routing using an analog switch. See example below.

External PHY with Analog Switch Schematic (Host mode)

Example connection using STUSB03E and analog switch (Host mode)

Note

This schematic is a minimal example intended only to demonstrate the external PHY connection. It omits other essential components and signals (e.g., VCC, GND, RESET) required for a complete, functional ESP32-S3 design.

The schematic includes both a +5 V rail (used to power USB devices) and a VCC rail (typically 3.3 V). VCC should match the chip supply voltage. Ensure that +5 V for the USB bus is appropriately sourced and protected (e.g., with a power switch and current limiting). Always comply with USB host power requirements, particularly when supporting USB bus-powered devices.

Hardware configuration is handled via GPIO mapping to the PHY's pins. Any unused pins (e.g., usb_phy_ext_io_conf_t::suspend_n_io_num) must be set to -1.

Note

The usb_phy_ext_io_conf_t::suspend_n_io_num pin is currently not supported and does not need to be connected.

Example Code:

// GPIO configuration for external PHY
const usb_phy_ext_io_conf_t ext_io_conf = {
    .vp_io_num  = 8,
    .vm_io_num  = 5,
    .rcv_io_num = 11,
    .oen_io_num = 17,
    .vpo_io_num = 4,
    .vmo_io_num = 46,
    .fs_edge_sel_io_num = 38,
    .suspend_n_io_num = -1,
};

// Configuration and initialization of external PHY for OTG controller (Host mode)
const usb_phy_config_t phy_config = {
    .controller = USB_PHY_CTRL_OTG,
    .target = USB_PHY_TARGET_EXT,
    .otg_mode = USB_OTG_MODE_HOST,
    .otg_speed = USB_PHY_SPEED_FULL,
    .ext_io_conf = &ext_io_conf
};

usb_phy_handle_t phy_hdl;
ESP_ERROR_CHECK(usb_new_phy(&phy_config, &phy_hdl));

// Configure USB Host to use the externally initialized PHY
usb_host_config_t host_config = {
    .skip_phy_setup = true,
    // Add other host configuration fields as needed
};
ESP_ERROR_CHECK(usb_host_install(&host_config));

This setup ensures that the USB Host stack uses the external PHY and bypasses PHY setup.

Host Stack Configuration

Non-Compliant Device Support

To support USB devices that are non-compliant in various scenarios or exhibit specific behaviors, it is possible to configure the USB Host stack.

As a USB device may be hot-plugged, it is essential to have configurable delays between power switching and device attachment, and when the device's internal power has stabilized.

Enumeration Configuration

During the process of enumerating connected USB devices, several delay values ensure the proper functioning of the device.

USB Root Hub Power-on and Connection Events Timing

USB Root Hub Power-on and Connection Events Timing

The figure above shows all the delay values associated with both turning on port power with a device connected and hot-plugging a device.

  • After a port is reset or resumed, the USB system software is expected to provide a "recovery" interval of 10 ms before the device attached to the port is expected to respond to data transfers.

  • After the reset/resume recovery interval, if a device receives a SetAddress() request, the device must be able to complete processing of the request and be able to successfully complete the Status stage of the request within 50 ms.

  • After successful completion of the Status stage, the device is allowed a SetAddress() recovery interval of 2 ms.

Note

For more details regarding connection event timings, please refer to USB 2.0 Specification > Chapter 7.1.7.3 Connect and Disconnect Signaling.

Configurable parameters of the USB host stack can be configured with multiple options via Menuconfig.

  • For debounce delay, refer to CONFIG_USB_HOST_DEBOUNCE_DELAY_MS.

  • For reset hold interval, refer to CONFIG_USB_HOST_RESET_HOLD_MS.

  • For reset recovery interval, refer to CONFIG_USB_HOST_RESET_RECOVERY_MS.

  • For SetAddress() recovery interval, refer to CONFIG_USB_HOST_SET_ADDR_RECOVERY_MS.

Downstream Port Configuration

When external Hubs feature is supported, there are several parameters which could be configured for the external Hubs port.

Each external Hub has a Hub Descriptor which describes the device characteristics.

Note

For detailed information about Hub Descriptor, please refer to USB 2.0 Specification > Chapter 11.23.2.1 Hub Descriptor.

Configurable parameters of the downstream port can be configured with multiple options via Menuconfig.

  • For custom value to stabilize the power after powering on the port (PwrOn2PwrGood value), refer to CONFIG_USB_HOST_EXT_PORT_CUSTOM_POWER_ON_DELAY_MS.

  • For reset recovery interval, refer to CONFIG_USB_HOST_EXT_PORT_RESET_RECOVERY_DELAY_MS.

Note

The specification claims, that for a hub with no power switches, PwrOn2PwrGood must be set to zero. Meanwhile, for some devices, this value could be increased to give extra time for device to power-up. To enable this feature, refer to CONFIG_USB_HOST_EXT_PORT_CUSTOM_POWER_ON_DELAY_ENABLE.

Host Channels

When external Hubs support feature is enabled (CONFIG_USB_HOST_HUBS_SUPPORTED), the amount of Host channels plays important role, as each downstream device requires vacant channel.

To handle each attached device, different amount of channels are required. This amount does depend on the device class (EPs number).

Supported amount of channels for ESP32-S3 is 8.

Note

  • One free channel is required to enumerate the device.

  • From 1 to N (when N - number of EPs) free channels are required to claim the interface.

  • When there are no more free Host channels available, the device could not be enumerated and its interface cannot be claimed.

Multiple Configuration Support

To support USB devices that have more than one configuration, it is possible to specify the desired configuration number during a device's enumeration process.

Enumeration Filter

The enumeration filter is a callback function of type usb_host_enum_filter_cb_t called at the beginning of the enumeration process once a device descriptor is read from a newly attached USB device. Consequently, the user is provided with the obtained device descriptor. Through this callback, the user can:

  • Select the configuration of the USB device.

  • Filter which USB devices should be enumerated.

To use the enumeration filter, users should enable the CONFIG_USB_HOST_ENABLE_ENUM_FILTER_CALLBACK option using menuconfig. Users can specify the callback by setting usb_host_config_t::enum_filter_cb which is then passed to the Host Library when calling usb_host_install().

API Reference

The API of the USB Host Library is separated into the following header files. However, it is sufficient for applications to only #include "usb/usb_host.h" and all USB Host Library headers will also be included.

  • usb/include/usb/usb_host.h contains the functions and types of the USB Host Library.

  • usb/include/usb/usb_helpers.h contains various helper functions that are related to the USB protocol such as descriptor parsing.

  • usb/include/usb/usb_types_stack.h contains types that are used across multiple layers of the USB Host stack.

  • usb/include/usb/usb_types_ch9.h contains types and macros related to Chapter 9 of the USB2.0 specification, i.e., descriptors and standard requests.

  • usb/include/usb/usb_types_ch11.h contains types and macros related to Chapter 11 of the USB2.0 specification, i.e., hub specifications.

Header File

  • usb_host.h can be included with:

#include "usb/usb_host.h"
  • This header file is a part of the API provided by the usb component. The usb component is distributed via the ESP Component Registry. Thus, to use it, please add the Host Stack component as dependency using the following command:

idf.py add-dependency usb

Maintainers Notes

Note

For more details regarding the internal implementation details of the USB Host stack, please refer to USB Host Maintainers Notes (Introduction).


Was this page helpful?