JPEG Encoder and Decoder

[中文]

Introduction

JPEG is a commonly used method of lossy compression for digital images, particularly for those images produced by digital photography. The compression level varies with changes in image size and compression quality. JPEG typically achieves 10:1 compression with little perceptible loss in image quality.

JPEG codec on ESP32-P4 is an image codec, which is based on the JPEG baseline standard, for compressing and decompressing images to reduce the bandwidth required to transmit images or the space required to store images, making it possible to process large-resolution images. But please note, at one time, the codec engine can only work as either encoder or decoder.

Functional Overview

This document covers the following sections:

  • Resource Allocation - covers how to allocate JPEG resources with properly set of configurations. It also covers how to recycle the resources when they finished working.

  • Finite State Machine - covers JPEG workflow. Introduce how jpeg driver uses internal resources and its software process.

  • JPEG Decoder Engine - covers behavior of JPEG decoder engine. Introduce how to use decoder engine functions to decode an image (from jpg format to raw format).

  • JPEG Encoder Engine - covers behavior of JPEG encoder engine. Introduce how to use encoder engine functions to encode an image (from raw format to jpg format).

  • Performance Overview - covers encoder and decoder performance.

  • Pixel Storage Layout for Different Color Formats - covers color space order overview required in this JPEG decoder and encoder.

  • Thread Safety - lists which APIs are guaranteed to be thread safe by the driver.

  • Power Management - describes how JPEG driver would be affected by power consumption.

  • Kconfig Options - lists the supported Kconfig options that can bring different effects to the driver.

Resource Allocation

Install JPEG decoder engine

JPEG decoder engine requires the configuration that specified by jpeg_decode_engine_cfg_t.

If the configurations in jpeg_decode_engine_cfg_t is specified, users can call jpeg_new_decoder_engine() to allocate and initialize a JPEG decoder engine. This function will return an JPEG decoder handle if it runs correctly. You can take following code as reference.

jpeg_decoder_handle_t decoder_engine;

jpeg_decode_engine_cfg_t decode_eng_cfg = {
    .intr_priority = 0,
    .timeout_ms = 40,
};

ESP_ERROR_CHECK(jpeg_new_decoder_engine(&decode_eng_cfg, &decoder_engine));

Uninstall JPEG decoder engine

If a previously installed JPEG engine is no longer needed, it's recommended to recycle the resource by calling jpeg_del_decoder_engine(), so that the underlying hardware is released.

ESP_ERROR_CHECK(jpeg_del_decoder_engine(decoder_engine));

Install JPEG encoder engine

The JPEG encoder engine requires the configuration specified by jpeg_encode_engine_cfg_t.

If the configurations in jpeg_encode_engine_cfg_t is specified, users can call jpeg_new_encoder_engine() to allocate and initialize a JPEG encoder engine. This function will return an JPEG encoder handle if it runs correctly. You can take following code as reference.

jpeg_encoder_handle_t encoder_engine;

jpeg_encode_engine_cfg_t encode_eng_cfg = {
    .intr_priority = 0,
    .timeout_ms = 40,
};

ESP_ERROR_CHECK(jpeg_new_encoder_engine(&encode_eng_cfg, &encoder_engine));

Uninstall JPEG encoder engine

If a previously installed JPEG engine is no longer needed, it's recommended to recycle the resource by calling jpeg_del_encoder_engine(), so that the underlying hardware is released.

ESP_ERROR_CHECK(jpeg_del_encoder_engine(encoder_engine));

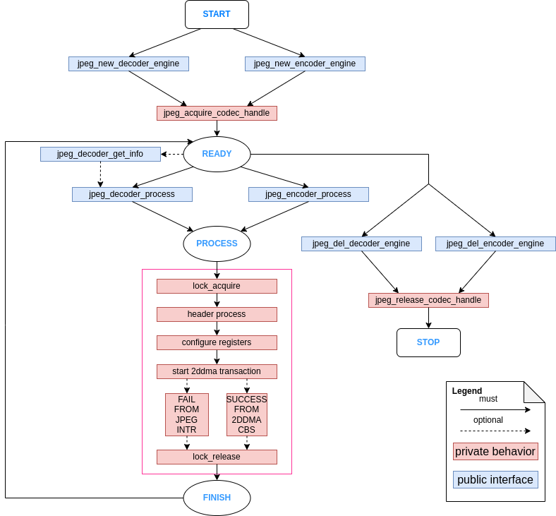
Finite State Machine

The JPEG driver usage of hardware resources and its process workflow are shown in the following graph:

JPEG finite state machine

JPEG finite state machine

JPEG Decoder Engine

After installing the JPEG decoder driver by jpeg_new_decoder_engine(), ESP32-P4 is ready to decode JPEG pictures by jpeg_decoder_process(). jpeg_decoder_process() is flexible for decoding different types of pictures by a configurable parameter called jpeg_decode_cfg_t.

Moreover, our JPEG decoder API provides a helper function which helps you get the basic information of your given image. Calling jpeg_decoder_get_info() would return the picture information structure called jpeg_decoder_get_info(). If you already know the picture basic information, this functions is unnecessary to be called.

The format conversions supported by this driver are listed in the table below:

Format of the already compressed image

Format after decompressing

YUV444

RGB565/RGB888

YUV422

RGB565/RGB888

YUV420

RGB565/RGB888

GRAY

GRAY

Overall, You can take following code as reference, the code is going to decode a 1080*1920 picture.

jpeg_decode_cfg_t decode_cfg_rgb = {
    .output_format = JPEG_DECODE_OUT_FORMAT_RGB888,
    .rgb_order = JPEG_DEC_RGB_ELEMENT_ORDER_BGR,
};

size_t tx_buffer_size;
size_t rx_buffer_size;

jpeg_decode_memory_alloc_cfg_t rx_mem_cfg = {
    .buffer_direction = JPEG_DEC_ALLOC_OUTPUT_BUFFER,
};

jpeg_decode_memory_alloc_cfg_t tx_mem_cfg = {
    .buffer_direction = JPEG_DEC_ALLOC_INPUT_BUFFER,
};

uint8_t *bit_stream = (uint8_t*)jpeg_alloc_decoder_mem(jpeg_size, &tx_mem_cfg, &tx_buffer_size);
uint8_t *out_buf = (uint8_t*)jpeg_alloc_decoder_mem(1920 * 1088 * 3, &rx_mem_cfg, &rx_buffer_size);

jpeg_decode_picture_info_t header_info;
ESP_ERROR_CHECK(jpeg_decoder_get_info(bit_stream, bit_stream_size, &header_info));
uint32_t out_size = 0;
ESP_ERROR_CHECK(jpeg_decoder_process(decoder_engine, &decode_cfg_rgb, bit_stream, bit_stream_size, out_buf, &out_size));

There are some tips that can help you use this driver more accurately:

  1. In above code, you should make sure the bit_stream and out_buf should be aligned by certain rules. We provide a helper function jpeg_alloc_decoder_mem() to help you malloc a buffer which is aligned in both size and address.

  2. The content of bit_stream buffer should not be changed until jpeg_decoder_process() returns.

  3. The width and height of output picture would be 16 bytes aligned if original picture is compressed by YUV420 or YUV422. For example, if the input picture is 1080*1920, the output picture will be 1088*1920. That is the restriction of jpeg protocol. Please provide sufficient output buffer memory.

JPEG Encoder Engine

After installing the JPEG encoder driver by jpeg_new_encoder_engine(), ESP32-P4 is ready to encode JPEG pictures by jpeg_encoder_process(). jpeg_encoder_process() is flexible for decoding different types of pictures by a configurable parameter called jpeg_encode_cfg_t.

The format conversions supported by this driver are listed in the table below:

Format of Original Image

Down sampling method

RGB565/RGB888

YUV444/YUV422/YUV420

GRAY

GRAY

Below is the example of code that encodes a 1080*1920 picture:

int raw_size_1080p = 0;/* Your raw image size */
jpeg_encode_cfg_t enc_config = {
    .src_type = JPEG_ENCODE_IN_FORMAT_RGB888,
    .sub_sample = JPEG_DOWN_SAMPLING_YUV422,
    .image_quality = 80,
    .width = 1920,
    .height = 1080,
};

uint8_t *raw_buf_1080p = (uint8_t*)jpeg_alloc_encoder_mem(raw_size_1080p);
if (raw_buf_1080p == NULL) {
    ESP_LOGE(TAG, "alloc 1080p tx buffer error");
    return;
}
uint8_t *jpg_buf_1080p = (uint8_t*)jpeg_alloc_encoder_mem(raw_size_1080p / 10); // Assume that compression ratio of 10 to 1
if (jpg_buf_1080p == NULL) {
    ESP_LOGE(TAG, "alloc jpg_buf_1080p error");
    return;
}

ESP_ERROR_CHECK(jpeg_encoder_process(jpeg_handle, &enc_config, raw_buf_1080p, raw_size_1080p, jpg_buf_1080p, &jpg_size_1080p););

There are some tips that can help you use this driver more accurately:

  1. In above code, you should make sure the raw_buf_1080p and jpg_buf_1080p should aligned by calling jpeg_alloc_encoder_mem().

  2. The content of raw_buf_1080p buffer should not be changed until jpeg_encoder_process() returns.

  3. The compression ratio depends on the chosen image_quality and the content of the image itself. Generally, a higher image_quality value obviously results in better image quality but a smaller compression ratio. As for the image content, it is hard to give any specific guidelines, so this question is out of the scope of this document. Generally, the baseline JPEG compression ratio can vary from 40:1 to 10:1. Please take the actual situation into account.

Performance Overview

This section provides some measurements of the decoder and encoder performance. The data presented in the tables below gives the average values of decoding or encoding a randomly chosen picture fragments for 50 times. All tests were performed at a CPU frequency of 360MHz and a SPI RAM clock frequency of 200MHz. Only JPEG related code is run in this test, no other modules are involved (e.g. USB Camera, etc.).

Both decoder and encoder are not cause too much CPU involvement. Only header parse causes CPU source. Calculations related to JPEG compression, such as DCT, quantization, huffman encoding/decoding, etc., are done entirely in hardware.

JPEG decoder performance

JPEG Height

JPEG Width

Pixel Format in [1]

Pixel Format out [2]

Performance (fps)

1080

1920

YUV422

RGB888/RGB565

48

720

1280

YUV422

RGB888/RGB565

109

480

800

YUV422

RGB888/RGB565

253

480

640

YUV422

RGB888/RGB565

307

480

320

YUV422

RGB888/RGB565

571

720

1280

GRAY

GRAY

161

JPEG encoder performance

JPEG Height

JPEG Width

Pixel Format in [3]

Pixel Format out [4]

Performance (fps)

1080

1920

RGB888

YUV422

26

1080

1920

RGB565

YUV422

36

1080

1920

RGB565

YUV420

40

1080

1920

RGB565

YUV444

24

1080

1920

RGB888

YUV422

26

720

1280

RGB565

YUV420

88

720

1280

RGB565

YUV444

55

720

1280

RGB565

YUV422

81

480

800

RGB888

YUV420

142

640

800

RGB888

YUV420

174

480

320

RGB888

YUV420

315

720

1280

GRAY

GRAY

163

Pixel Storage Layout for Different Color Formats

The encoder and decoder described in this guide use the same uncompressed raw image formats (RGB, YUV). Therefore, the encoder and decoder are not discussed separately in this section. The pixel layout of the following formats applies to the input direction of the encoder and the output direction of the decoder (if supported). The specific pixel layout is shown in the following figure:

RGB888

In the following picture, each small block means one bit.

RGB888 pixel order

RGB888 pixel order

For RGB888, the order can be changed via jpeg_decode_cfg_t::rgb_order sets the pixel to RGB order.

RGB888 pixel big endian order

RGB888 pixel big endian order

RGB565

In the following picture, each small block means one bit.

RGB565 pixel order

RGB565 pixel order

For RGB565, the order can be changed via jpeg_decode_cfg_t::rgb_order sets the pixel to RGB order.

RGB565 pixel big endian order

RGB565 pixel big endian order

YUV444

In the following picture, each small block means one byte.

YUV444 pixel order

YUV444 pixel order

YUV422

In the following picture, each small block means one byte.

YUV422 pixel order

YUV422 pixel order

YUV420

In the following picture, each small block means one byte.

YUV420 pixel order

YUV420 pixel order

Thread Safety

The factory function jpeg_new_decoder_engine(), jpeg_decoder_get_info(), jpeg_decoder_process(), and jpeg_del_decoder_engine() are guaranteed to be thread safe by the driver, which means, user can call them from different RTOS tasks without protection by extra locks.

Power Management

When power management is enabled (i.e., CONFIG_PM_ENABLE is set), the system needs to adjust or stop the source clock of JPEG to enter Light-sleep, thus potentially changing the JPEG decoder or encoder process. This might lead to unexpected behavior in hardware calculation. To prevent such issues, entering Light-sleep is disabled for the time when JPEG encoder or decoder is working.

Whenever the user is decoding or encoding via JPEG (i.e., calling jpeg_encoder_process() or jpeg_decoder_process()), the driver guarantees that the power management lock is acquired by setting it to esp_pm_lock_type_t::ESP_PM_CPU_FREQ_MAX. Once the encoding or decoding is finished, the driver releases the lock and the system can enter Light-sleep.

Kconfig Options

Maintainers' Notes

The JPEG driver usage of hardware resources and its dependency status are shown in the following graph:

JPEG driver files structure

JPEG driver file structure

Application Examples

  • peripherals/jpeg/jpeg_decode demonstrates how to use the JPEG hardware decoder to decode JPEG pictures of different sizes (1080p and 720p) into RGB format, showcasing the flexibility and speed of hardware decoding.

  • peripherals/jpeg/jpeg_encode demonstrates how to use the JPEG hardware encoder to encode a 1080p picture, specifically converting *.rgb files to *.jpg files.

API Reference

Header File

  • components/esp_driver_jpeg/include/driver/jpeg_decode.h

  • This header file can be included with:

    #include "driver/jpeg_decode.h"
    
  • This header file is a part of the API provided by the esp_driver_jpeg component. To declare that your component depends on esp_driver_jpeg, add the following to your CMakeLists.txt:

    REQUIRES esp_driver_jpeg
    

    or

    PRIV_REQUIRES esp_driver_jpeg
    

Functions

esp_err_t jpeg_new_decoder_engine(const jpeg_decode_engine_cfg_t *dec_eng_cfg, jpeg_decoder_handle_t *ret_decoder)

Acquire a JPEG decode engine with the specified configuration.

This function acquires a JPEG decode engine with the specified configuration. The configuration parameters are provided through the dec_eng_cfg structure, and the resulting JPEG decoder handle is returned through the ret_decoder pointer.

Parameters:
  • dec_eng_cfg -- [in] Pointer to the JPEG decode engine configuration.

  • ret_decoder -- [out] Pointer to a variable that will receive the JPEG decoder handle.

Returns:

  • ESP_OK: JPEG decoder initialized successfully.

  • ESP_ERR_INVALID_ARG: JPEG decoder initialization failed because of invalid argument.

  • ESP_ERR_NO_MEM: Create JPEG decoder failed because of out of memory.

esp_err_t jpeg_decoder_get_info(const uint8_t *bit_stream, uint32_t stream_size, jpeg_decode_picture_info_t *picture_info)

Helper function for getting information about a JPEG image.

This function analyzes the provided JPEG image data and retrieves information about the image, such as its width, height. The image data is specified by the bit_stream pointer and the stream_size parameter. The resulting image information is returned through the picture_info structure.

Note

This function doesn't depend on any jpeg hardware, it helps user to know jpeg information from jpeg header. For example, user can get picture width and height via this function and malloc a reasonable size buffer for jpeg engine process.

Parameters:
  • bit_stream -- [in] Pointer to the buffer containing the JPEG image data.

  • stream_size -- [in] Size of the JPEG image data in bytes. Note that parse beginning partial of picture also works, but the beginning partial should be enough given.

  • picture_info -- [out] Pointer to the structure that will receive the image information.

Returns:

  • ESP_OK: JPEG decoder get jpg image header successfully.

  • ESP_ERR_INVALID_ARG: JPEG decoder get header info failed because of invalid argument.

esp_err_t jpeg_decoder_process(jpeg_decoder_handle_t decoder_engine, const jpeg_decode_cfg_t *decode_cfg, const uint8_t *bit_stream, uint32_t stream_size, uint8_t *decode_outbuf, uint32_t outbuf_size, uint32_t *out_size)

Process a JPEG image with the specified decoder instance.

This function processes the provided JPEG image data using the specified JPEG decoder instance. The input JPEG image data is specified by the bit_stream pointer and the stream_size parameter. The resulting decoded image data is written to the decode_outbuf buffer, and the length of the output image data is returned through the out_size pointer.

Note

1.Please make sure that the content of bit_stream pointer cannot be modified until this function returns. 2.Please note that the output size of image is always the multiple of 16 depends on protocol of JPEG.

Parameters:
  • decoder_engine -- [in] Handle of the JPEG decoder instance to use for processing.

  • decode_cfg -- [in] Config structure of decoder.

  • bit_stream -- [in] Pointer to the buffer containing the input JPEG image data.

  • stream_size -- [in] Size of the input JPEG image data in bytes.

  • decode_outbuf -- [in] Pointer to the buffer that will receive the decoded image data.

  • outbuf_size -- [in] The size of decode_outbuf

  • out_size -- [out] Pointer to a variable that will receive the length of the output image data.

Returns:

  • ESP_OK: JPEG decoder process successfully.

  • ESP_ERR_INVALID_ARG: JPEG decoder process failed because of invalid argument.

esp_err_t jpeg_del_decoder_engine(jpeg_decoder_handle_t decoder_engine)

Release resources used by a JPEG decoder instance.

This function releases the resources used by the specified JPEG decoder instance. The decoder instance is specified by the decoder_engine parameter.

Parameters:

decoder_engine -- Handle of the JPEG decoder instance to release resources for.

Returns:

  • ESP_OK: Delete JPEG decoder successfully.

  • ESP_ERR_INVALID_ARG: Delete JPEG decoder failed because of invalid argument.

void *jpeg_alloc_decoder_mem(size_t size, const jpeg_decode_memory_alloc_cfg_t *mem_cfg, size_t *allocated_size)

A helper function to allocate memory space for JPEG decoder.

Parameters:
  • size -- [in] The size of memory to allocate.

  • mem_cfg -- [in] Memory configuration for memory allocation

  • allocated_size -- [out] Actual allocated buffer size.

Returns:

Pointer to the allocated memory space, or NULL if allocation fails.

Structures

struct jpeg_decode_cfg_t

Configuration parameters for a JPEG decoder image process.

Public Members

jpeg_dec_output_format_t output_format

JPEG decoder output format

jpeg_dec_rgb_element_order_t rgb_order

JPEG decoder output order

jpeg_yuv_rgb_conv_std_t conv_std

JPEG decoder yuv->rgb standard

struct jpeg_decode_engine_cfg_t

Configuration parameters for the JPEG decoder engine.

Public Members

int intr_priority

JPEG interrupt priority, if set to 0, driver will select the default priority (1,2,3).

int timeout_ms

JPEG timeout threshold for handling a picture, should larger than valid decode time in ms. For example, for 30fps decode, this value must larger than 34. -1 means wait forever

struct jpeg_decode_picture_info_t

Structure for jpeg decode header.

Public Members

uint32_t width

Number of pixels in the horizontal direction

uint32_t height

Number of pixels in the vertical direction

jpeg_down_sampling_type_t sample_method

compressed JPEG picture sampling method

struct jpeg_decode_memory_alloc_cfg_t

JPEG decoder memory allocation config.

Public Members

jpeg_dec_buffer_alloc_direction_t buffer_direction

Buffer direction for jpeg decoder memory allocation

Header File

  • components/esp_driver_jpeg/include/driver/jpeg_encode.h

  • This header file can be included with:

    #include "driver/jpeg_encode.h"
    
  • This header file is a part of the API provided by the esp_driver_jpeg component. To declare that your component depends on esp_driver_jpeg, add the following to your CMakeLists.txt:

    REQUIRES esp_driver_jpeg
    

    or

    PRIV_REQUIRES esp_driver_jpeg
    

Functions

esp_err_t jpeg_new_encoder_engine(const jpeg_encode_engine_cfg_t *enc_eng_cfg, jpeg_encoder_handle_t *ret_encoder)

Allocate JPEG encoder.

Parameters:
  • enc_eng_cfg -- [in] config for jpeg encoder

  • ret_encoder -- [out] handle for jpeg encoder

Returns:

  • ESP_OK: JPEG encoder initialized successfully.

  • ESP_ERR_INVALID_ARG: JPEG encoder initialization failed because of invalid argument.

  • ESP_ERR_NO_MEM: Create JPEG encoder failed because of out of memory.

esp_err_t jpeg_encoder_process(jpeg_encoder_handle_t encoder_engine, const jpeg_encode_cfg_t *encode_cfg, const uint8_t *encode_inbuf, uint32_t inbuf_size, uint8_t *encode_outbuf, uint32_t outbuf_size, uint32_t *out_size)

Process encoding of JPEG data using the specified encoder engine.

This function processes the encoding of JPEG data using the provided encoder engine and configuration. It takes an input buffer containing the raw image data, performs encoding based on the configuration settings, and outputs the compressed bitstream.

Parameters:
  • encoder_engine -- [in] Handle to the JPEG encoder engine to be used for encoding.

  • encode_cfg -- [in] Pointer to the configuration structure for the JPEG encoding process.

  • encode_inbuf -- [in] Pointer to the input buffer containing the raw image data.

  • inbuf_size -- [in] Size of the input buffer in bytes.

  • encode_outbuf -- [in] Pointer to the output buffer where the compressed bitstream will be stored.

  • outbuf_size -- [in] The size of output buffer.

  • out_size -- [out] Pointer to a variable where the size of the output bitstream will be stored.

Returns:

  • ESP_OK: JPEG encoder process successfully.

  • ESP_ERR_INVALID_ARG: JPEG encoder process failed because of invalid argument.

  • ESP_ERR_TIMEOUT: JPEG encoder process timeout.

esp_err_t jpeg_del_encoder_engine(jpeg_encoder_handle_t encoder_engine)

Release resources used by a JPEG encoder instance.

This function releases the resources used by the specified JPEG encoder instance. The encoder instance is specified by the encoder_engine parameter.

Parameters:

encoder_engine -- [in] Handle of the JPEG encoder instance to release resources for.

Returns:

  • ESP_OK: Delete JPEG encoder successfully.

  • ESP_ERR_INVALID_ARG: Delete JPEG encoder failed because of invalid argument.

void *jpeg_alloc_encoder_mem(size_t size, const jpeg_encode_memory_alloc_cfg_t *mem_cfg, size_t *allocated_size)

A helper function to allocate memory space for JPEG encoder.

Parameters:
  • size -- [in] The size of memory to allocate.

  • mem_cfg -- [in] Memory configuration for memory allocation

  • allocated_size -- [out] Actual allocated buffer size.

Returns:

Pointer to the allocated memory space, or NULL if allocation fails.

Structures

struct jpeg_encode_cfg_t

JPEG encoder configure structure.

Public Members

uint32_t height

Number of pixels in the horizontal direction

uint32_t width

Number of pixels in the vertical direction

jpeg_enc_input_format_t src_type

Source type of raw image to be encoded, see jpeg_enc_src_type_t

jpeg_down_sampling_type_t sub_sample

JPEG subsampling method

uint32_t image_quality

JPEG compressing quality, value from 1-100, higher value means higher quality

struct jpeg_encode_engine_cfg_t

Configuration parameters for the JPEG encode engine.

Public Members

int intr_priority

JPEG interrupt priority, if set to 0, driver will select the default priority (1,2,3).

int timeout_ms

JPEG timeout threshold for handling a picture, should larger than valid encode time in ms. For example, for 30fps encode, this value must larger than 34. -1 means wait forever

struct jpeg_encode_memory_alloc_cfg_t

JPEG encoder memory allocation config.

Public Members

jpeg_enc_buffer_alloc_direction_t buffer_direction

Buffer direction for jpeg encoder memory allocation

Header File

  • components/esp_driver_jpeg/include/driver/jpeg_types.h

  • This header file can be included with:

    #include "driver/jpeg_types.h"
    
  • This header file is a part of the API provided by the esp_driver_jpeg component. To declare that your component depends on esp_driver_jpeg, add the following to your CMakeLists.txt:

    REQUIRES esp_driver_jpeg
    

    or

    PRIV_REQUIRES esp_driver_jpeg
    

Type Definitions

typedef struct jpeg_decoder_t *jpeg_decoder_handle_t

Type of jpeg decoder handle.

typedef struct jpeg_encoder_t *jpeg_encoder_handle_t

Type of jpeg encoder handle.

Enumerations

enum jpeg_dec_output_format_t

Enumeration for jpeg output format.

Values:

enumerator JPEG_DECODE_OUT_FORMAT_RGB888

output RGB888 format

enumerator JPEG_DECODE_OUT_FORMAT_RGB565

output RGB565 format

enumerator JPEG_DECODE_OUT_FORMAT_GRAY

output the gray picture

enumerator JPEG_DECODE_OUT_FORMAT_YUV444

output yuv444 format

enumerator JPEG_DECODE_OUT_FORMAT_YUV422

output yuv422 format

enumerator JPEG_DECODE_OUT_FORMAT_YUV420

output yuv420 format

enum jpeg_yuv_rgb_conv_std_t

Enumeration for YUV and RGB conversion standard.

Values:

enumerator JPEG_YUV_RGB_CONV_STD_BT601

BT601

enumerator JPEG_YUV_RGB_CONV_STD_BT709

BT709

enum jpeg_dec_rgb_element_order_t

Enumeration for jpeg big/small endian output.

Values:

enumerator JPEG_DEC_RGB_ELEMENT_ORDER_BGR

Output the color component in small endian

enumerator JPEG_DEC_RGB_ELEMENT_ORDER_RGB

Output the color component in big endian

enum jpeg_dec_buffer_alloc_direction_t

Enumeration for jpeg decoder alloc buffer direction.

Values:

enumerator JPEG_DEC_ALLOC_INPUT_BUFFER

Alloc the picture input buffer, (compressed format in decoder)

enumerator JPEG_DEC_ALLOC_OUTPUT_BUFFER

Alloc the picture output buffer, (decompressed format in decoder)

enum jpeg_enc_input_format_t

Enumeration for jpeg input format.

Values:

enumerator JPEG_ENCODE_IN_FORMAT_RGB888

input RGB888 format

enumerator JPEG_ENCODE_IN_FORMAT_RGB565

input RGB565 format

enumerator JPEG_ENCODE_IN_FORMAT_GRAY

input GRAY format

enumerator JPEG_ENCODE_IN_FORMAT_YUV422

input YUV422 format

enumerator JPEG_ENCODE_IN_FORMAT_YUV444

input YUV444 format

enumerator JPEG_ENCODE_IN_FORMAT_YUV420

input YUV420 format

enum jpeg_enc_buffer_alloc_direction_t

Enumeration for jpeg encoder alloc buffer direction.

Values:

enumerator JPEG_ENC_ALLOC_INPUT_BUFFER

Alloc the picture input buffer, (decompressed format in encoder)

enumerator JPEG_ENC_ALLOC_OUTPUT_BUFFER

Alloc the picture output buffer, (compressed format in encoder)

Header File

Unions

union jpeg_huffman_table_info_t
#include <jpeg_types.h>

Structure for huffman information.

Public Members

uint8_t id

Huffman table id.

uint8_t type

Huffman table type.

struct jpeg_huffman_table_info_t
uint8_t info

Information of huffman table.

Structures

struct jpeg_component_factor_t

Structure for recording factor of component.

Public Members

uint32_t horizontal

horizontal factor

uint32_t vertical

vertical factor

Macros

JPEG_HUFFMAN_BITS_LEN_TABLE_LEN
JPEG_HUFFMAN_AC_VALUE_TABLE_LEN
JPEG_HUFFMAN_DC_VALUE_TABLE_LEN
JPEG_QUANTIZATION_TABLE_LEN
JPEG_COMPONENT_NUMBER_MAX
DHT_TC_NUM
DHT_TH_NUM
JPEG_DOWN_SAMPLING_NUM

Enumerations

enum jpeg_codec_mode_t

Enum for JPEG codec working mode.

Values:

enumerator JPEG_CODEC_ENCODER

Encode mode.

enumerator JPEG_CODEC_DECODER

Decode mode.

enum jpeg_sample_mode_t

Enum for JPEG sampling mode.

Values:

enumerator JPEG_SAMPLE_MODE_YUV444

sample in YUV444

enumerator JPEG_SAMPLE_MODE_YUV422

sample in YUV422

enumerator JPEG_SAMPLE_MODE_YUV420

sample in YUV420

enum jpeg_down_sampling_type_t

Enumeration for jpeg decoder sample methods.

Values:

enumerator JPEG_DOWN_SAMPLING_YUV444

Sample by YUV444

enumerator JPEG_DOWN_SAMPLING_YUV422

Sample by YUV422

enumerator JPEG_DOWN_SAMPLING_YUV420

Sample by YUV420

enumerator JPEG_DOWN_SAMPLING_GRAY

Sample the gray picture

enum jpeg_enc_src_type_t

JPEG encoder source formats.

Values:

enumerator JPEG_ENC_SRC_RGB888

JPEG encoder source RGB888

enumerator JPEG_ENC_SRC_YUV422

JPEG encoder source YUV422

enumerator JPEG_ENC_SRC_RGB565

JPEG encoder source RGB565

enumerator JPEG_ENC_SRC_YUV444

JPEG encoder source YUV444

enumerator JPEG_ENC_SRC_YUV420

JPEG encoder source YUV420

enumerator JPEG_ENC_SRC_GRAY

JPEG encoder source GRAY


Was this page helpful?