JPEG 图像编解码器

[English]

简介

JPEG 常用于数字图像,尤其是数码摄影图像的有损压缩。压缩程度会随图片大小和压缩质量的变化而改变。JPEG 通常能保证图像质量损失肉眼不可见,并实现 10:1 的压缩。

ESP32-P4 的 JPEG 编解码器是一种基于 JPEG 基线标准的图像编解码器,可以压缩和解压缩图像,从而降低传输图像所需的带宽或存储图像所需的空间,可以处理高分辨率的图像。但请注意,编解码器引擎不能同时作为编码器和解码器工作。

功能概述

本文档包含以下几部分内容:

  • 资源分配,包括如何正确地设置配置来分配 JPEG 资源、如何在完成工作时回收资源。

  • 有限状态机,涵盖了 JPEG 的工作流程,介绍了 JPEG 驱动程序的软件流程,以及是如何使用内部资源的。

  • JPEG 解码器引擎,包括 JPEG 解码器引擎的行为。介绍了如何使用解码器引擎函数为图像解码(从 jpg 格式到 raw 格式)。

  • JPEG 编码器引擎,包括 JPEG 编码器引擎的行为。介绍了如何使用编码器引擎函数为图像编码(从 raw 格式到 jpg 格式)。

  • 性能概览,介绍了编码器和解码器的性能。

  • 不同颜色格式的像素存储布局,涵盖了 JPEG 解码器和编码器所需的颜色空间顺序。

  • 线程安全性, 列出了驱动程序能保证线程安全的 API。

  • 电源管理,描述了影响 JPEG 驱动程序功耗的因素。

  • Kconfig 选项,列出了支持的 Kconfig 选项,可以为驱动程序带来不同的效果。

资源分配

安装 JPEG 解码器引擎

JPEG 解码器引擎的配置需要由 jpeg_decode_engine_cfg_t 指定:

如果在 jpeg_decode_engine_cfg_t 中指定了配置,则可以调用 jpeg_new_decoder_engine() 来分配和初始化 JPEG 解码器引擎。如果该函数运行正确,则会返回一个 JPEG 解码器句柄。请参考以下代码:

jpeg_decoder_handle_t decoder_engine;

jpeg_decode_engine_cfg_t decode_eng_cfg = {
    .intr_priority = 0,
    .timeout_ms = 40,
};

ESP_ERROR_CHECK(jpeg_new_decoder_engine(&decode_eng_cfg, &decoder_engine));

卸载 JPEG 解码器引擎

如果不再需要先前安装的 JPEG 引擎,建议通过调用 jpeg_del_decoder_engine() 回收资源,从而释放底层硬件。

ESP_ERROR_CHECK(jpeg_del_decoder_engine(decoder_engine));

安装 JPEG 编码器引擎

JPEG 编码器引擎的配置需要由 jpeg_encode_engine_cfg_t 指定。

如果在 jpeg_encode_engine_cfg_t 中指定了配置,则可以调用 jpeg_new_encoder_engine() 来分配和初始化 JPEG 编码器引擎。如果该函数运行正确,则会返回一个 JPEG 编码器句柄。请参考以下代码:

jpeg_encoder_handle_t encoder_engine;

jpeg_encode_engine_cfg_t encode_eng_cfg = {
    .intr_priority = 0,
    .timeout_ms = 40,
};

ESP_ERROR_CHECK(jpeg_new_encoder_engine(&encode_eng_cfg, &encoder_engine));

卸载 JPEG 编码器引擎

如果不再需要先前安装的 JPEG 引擎,建议通过调用 jpeg_del_encoder_engine() 回收资源,从而释放底层硬件。

ESP_ERROR_CHECK(jpeg_del_encoder_engine(encoder_engine));

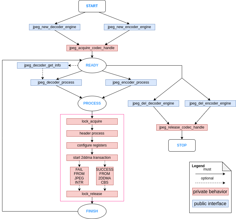
有限状态机

JPEG 驱动程序对硬件资源的使用情况及其处理流程如下图所示:

JPEG 有限状态机

JPEG 有限状态机

JPEG 解码器引擎

通过 jpeg_new_decoder_engine() 安装好 JPEG 解码器驱动程序后,ESP32-P4 就可以用 jpeg_decoder_process() 解码 JPEG 图片。通过配置参数 jpeg_decode_cfg_tjpeg_decoder_process() 能灵活地解码不同类型的图片:

此外,我们的 JPEG 解码器 API 提供了 helper 函数,可以帮助获取给定图像的基本信息。调用 jpeg_decoder_get_info(),将返回名为 jpeg_decoder_get_info() 的图片信息结构。如果图片的基本信息已知,则不需要调用此函数。

该驱动程序支持的格式转换如下表所示:

已压缩图像的格式

解压后的格式

YUV444

RGB565/RGB888

YUV422

RGB565/RGB888

YUV420

RGB565/RGB888

GRAY

GRAY

可参考以下代码,为 1080*1920 大小的图片解码:

jpeg_decode_cfg_t decode_cfg_rgb = {
    .output_format = JPEG_DECODE_OUT_FORMAT_RGB888,
    .rgb_order = JPEG_DEC_RGB_ELEMENT_ORDER_BGR,
};

size_t tx_buffer_size;
size_t rx_buffer_size;

jpeg_decode_memory_alloc_cfg_t rx_mem_cfg = {
    .buffer_direction = JPEG_DEC_ALLOC_OUTPUT_BUFFER,
};

jpeg_decode_memory_alloc_cfg_t tx_mem_cfg = {
    .buffer_direction = JPEG_DEC_ALLOC_INPUT_BUFFER,
};

uint8_t *bit_stream = (uint8_t*)jpeg_alloc_decoder_mem(jpeg_size, &tx_mem_cfg, &tx_buffer_size);
uint8_t *out_buf = (uint8_t*)jpeg_alloc_decoder_mem(1920 * 1088 * 3, &rx_mem_cfg, &rx_buffer_size);

jpeg_decode_picture_info_t header_info;
ESP_ERROR_CHECK(jpeg_decoder_get_info(bit_stream, bit_stream_size, &header_info));
uint32_t out_size = 0;
ESP_ERROR_CHECK(jpeg_decoder_process(decoder_engine, &decode_cfg_rgb, bit_stream, bit_stream_size, out_buf, &out_size));

参考以下提示,可以更准确地使用该驱动程序:

  1. 在上述代码中,应确保 bit_streamout_buf 按照一定的规则对齐。可以通过 jpeg_alloc_decoder_mem() 函数来分配一个在大小和地址上都对齐的缓冲区。

  2. jpeg_decoder_process() 返回前, bit_stream 缓冲区的内容不应有更改。

  3. 如果原始图片以 YUV420 或 YUV422 格式压缩,则输出图片的宽度和高度将会以 16 字节对齐。例如,如果输入图片大小为 1080*1920,则输出图片大小为 1088*1920。这是 jpeg 协议的限制,所以请准备足够的输出缓冲区内存。

JPEG 编码器引擎

通过 jpeg_new_encoder_engine() 安装好 JPEG 编码器驱动程序后,ESP32-P4 就可以用 jpeg_encoder_process() 编码 JPEG 图片。借由可配置参数 jpeg_encode_cfg_tjpeg_encoder_process() 能灵活地编码不同类型的图片:

该驱动程序支持的格式转换如下表所示:

原图格式

下采样法

RGB565/RGB888

YUV444/YUV422/YUV420

GRAY

GRAY

可参考以下代码,为 1080*1920 大小的图片编码:

int raw_size_1080p = 0;/* Your raw image size */
jpeg_encode_cfg_t enc_config = {
    .src_type = JPEG_ENCODE_IN_FORMAT_RGB888,
    .sub_sample = JPEG_DOWN_SAMPLING_YUV422,
    .image_quality = 80,
    .width = 1920,
    .height = 1080,
};

uint8_t *raw_buf_1080p = (uint8_t*)jpeg_alloc_encoder_mem(raw_size_1080p);
if (raw_buf_1080p == NULL) {
    ESP_LOGE(TAG, "alloc 1080p tx buffer error");
    return;
}
uint8_t *jpg_buf_1080p = (uint8_t*)jpeg_alloc_encoder_mem(raw_size_1080p / 10); // Assume that compression ratio of 10 to 1
if (jpg_buf_1080p == NULL) {
    ESP_LOGE(TAG, "alloc jpg_buf_1080p error");
    return;
}

ESP_ERROR_CHECK(jpeg_encoder_process(jpeg_handle, &enc_config, raw_buf_1080p, raw_size_1080p, jpg_buf_1080p, &jpg_size_1080p););

参考以下提示,可以更准确地使用该驱动程序:

  1. 在上述代码中,应调用 jpeg_alloc_encoder_mem() 函数,确保 raw_buf_1080pjpg_buf_1080p 对齐。

  2. jpeg_encoder_process() 返回前, raw_buf_1080p 缓冲区的内容不应有更改。

  3. 压缩比取决于所选择的 image_quality 和图像本身的内容。一般来说, image_quality 值越高,图像质量越好,相应的压缩比就越小。至于图像内容,则很难给出具体的指导方针,因此本文也就不再讨论。基准 JPEG 压缩比通常从 40:1 到 10:1 不等,请依实际情况而定。

性能概述

本节提供了解码器和编码器性能的一些测量数据。下表中呈现的数据是对随机选择的图片片段进行 50 次解码或编码的平均值。所有测试都在 360 MHz 的 CPU 频率以及 200 MHz 的 SPI RAM 时钟频率下进行。在此测试中,仅运行与 JPEG 相关的代码,不涉及其他模块(例如 USB 摄像头等)。

解码器和编码器都不会占用过多的 CPU,仅头部解析会消耗一定 CPU。与 JPEG 压缩相关的计算,如 DCT、量化、哈夫曼编码/解码等,完全由硬件完成。

JPEG 解码器性能

JPEG 高度

JPEG 宽度

像素输入格式 [1]

像素输出格式 [2]

性能 (fps)

1080

1920

YUV422

RGB888/RGB565

48

720

1280

YUV422

RGB888/RGB565

109

480

800

YUV422

RGB888/RGB565

253

480

640

YUV422

RGB888/RGB565

307

480

320

YUV422

RGB888/RGB565

571

720

1280

GRAY

GRAY

161

JPEG 编码器性能

JPEG 高度

JPEG 宽度

像素输入格式 [3]

像素输出格式 [4]

性能 (fps)

1080

1920

RGB888

YUV422

26

1080

1920

RGB565

YUV422

36

1080

1920

RGB565

YUV420

40

1080

1920

RGB565

YUV444

24

1080

1920

RGB888

YUV422

26

720

1280

RGB565

YUV420

88

720

1280

RGB565

YUV444

55

720

1280

RGB565

YUV422

81

480

800

RGB888

YUV420

142

640

800

RGB888

YUV420

174

480

320

RGB888

YUV420

315

720

1280

GRAY

GRAY

163

不同颜色格式的像素存储布局

本指南中提到的编码器和解码器使用相同的未压缩原始图像格式 (RGB, YUV)。因此,本节中编码器和解码器不做单独讨论。以下格式的像素布局适用于编码器的输入方向和解码器的输出方向(如果支持)。具体的像素布局如图所示:

RGB888

下图中的每个小块表示一位。

RGB888 像素顺序

RGB888 像素顺序

对于 RGB888,可以通过 jpeg_decode_cfg_t::rgb_order 将像素设置为 RGB 顺序。

RGB888 大端像素顺序

RGB888 大端像素顺序

RGB565

下图中的每个小块表示一位。

RGB565 像素顺序

RGB565 像素顺序

对于 RGB565,可以通过 jpeg_decode_cfg_t::rgb_order 将像素设置为 RGB 顺序。

RGB565 大端像素顺序

RGB565 大端像素顺序

YUV444

下图中的每个小块表示一位。

YUV444 像素顺序

YUV444 像素顺序

YUV422

下图中的每个小块表示一位。

YUV422 像素顺序

YUV422 像素顺序

YUV420

下图中的每个小块表示一位。

YUV420 像素顺序

YUV420 像素顺序

线程安全性

驱动程序能保证工厂函数 jpeg_new_decoder_engine()jpeg_decoder_get_info()jpeg_decoder_process(),以及 jpeg_del_decoder_engine() 是线程安全的,这意味着无需额外的锁保护,也可以从不同的 RTOS 任务中调用这些函数。

电源管理

当启用电源管理(即设置了 CONFIG_PM_ENABLE)时,系统需要调整或停止 JPEG 的源时钟以进入 Light-sleep 模式,这可能会改变 JPEG 解码器/编码器的处理过程,也可能会导致硬件计算出现意外。为防止以上问题出现,当 JPEG 编码器/解码器工作时,无法进入 Light-sleep 模式。

每当用户通过 JPEG 进行解码或编码(即调用 jpeg_encoder_process()jpeg_decoder_process())时,驱动程序会将电源管理设定为 esp_pm_lock_type_t::ESP_PM_CPU_FREQ_MAX,确保获取电源管理锁。一旦编码或解码完成,驱动程序将释放锁,则系统可以进入 Light-sleep 模式。

Kconfig 选项

维护者须知

驱动程序对硬件资源的使用情况及其依赖状况如下图所示:

JPEG 驱动程序文件结构

JPEG 驱动程序文件结构

应用程序示例

  • peripherals/jpeg/jpeg_decode 演示了如何使用 JPEG 硬件解码器将不同大小的 JPEG 图片(1080p 和 720p)解码为 RGB 格式,展示了硬件解码的速度和灵活性。

  • peripherals/jpeg/jpeg_encode 演示了如何使用 JPEG 硬件编码器编码一张 1080p 的图像,即将 *.rgb 文件转换为 *.jpg 文件。

API 参考

Header File

  • components/esp_driver_jpeg/include/driver/jpeg_decode.h

  • This header file can be included with:

    #include "driver/jpeg_decode.h"
    
  • This header file is a part of the API provided by the esp_driver_jpeg component. To declare that your component depends on esp_driver_jpeg, add the following to your CMakeLists.txt:

    REQUIRES esp_driver_jpeg
    

    or

    PRIV_REQUIRES esp_driver_jpeg
    

Functions

esp_err_t jpeg_new_decoder_engine(const jpeg_decode_engine_cfg_t *dec_eng_cfg, jpeg_decoder_handle_t *ret_decoder)

Acquire a JPEG decode engine with the specified configuration.

This function acquires a JPEG decode engine with the specified configuration. The configuration parameters are provided through the dec_eng_cfg structure, and the resulting JPEG decoder handle is returned through the ret_decoder pointer.

参数:
  • dec_eng_cfg -- [in] Pointer to the JPEG decode engine configuration.

  • ret_decoder -- [out] Pointer to a variable that will receive the JPEG decoder handle.

返回:

  • ESP_OK: JPEG decoder initialized successfully.

  • ESP_ERR_INVALID_ARG: JPEG decoder initialization failed because of invalid argument.

  • ESP_ERR_NO_MEM: Create JPEG decoder failed because of out of memory.

esp_err_t jpeg_decoder_get_info(const uint8_t *bit_stream, uint32_t stream_size, jpeg_decode_picture_info_t *picture_info)

Helper function for getting information about a JPEG image.

This function analyzes the provided JPEG image data and retrieves information about the image, such as its width, height. The image data is specified by the bit_stream pointer and the stream_size parameter. The resulting image information is returned through the picture_info structure.

备注

This function doesn't depend on any jpeg hardware, it helps user to know jpeg information from jpeg header. For example, user can get picture width and height via this function and malloc a reasonable size buffer for jpeg engine process.

参数:
  • bit_stream -- [in] Pointer to the buffer containing the JPEG image data.

  • stream_size -- [in] Size of the JPEG image data in bytes. Note that parse beginning partial of picture also works, but the beginning partial should be enough given.

  • picture_info -- [out] Pointer to the structure that will receive the image information.

返回:

  • ESP_OK: JPEG decoder get jpg image header successfully.

  • ESP_ERR_INVALID_ARG: JPEG decoder get header info failed because of invalid argument.

esp_err_t jpeg_decoder_process(jpeg_decoder_handle_t decoder_engine, const jpeg_decode_cfg_t *decode_cfg, const uint8_t *bit_stream, uint32_t stream_size, uint8_t *decode_outbuf, uint32_t outbuf_size, uint32_t *out_size)

Process a JPEG image with the specified decoder instance.

This function processes the provided JPEG image data using the specified JPEG decoder instance. The input JPEG image data is specified by the bit_stream pointer and the stream_size parameter. The resulting decoded image data is written to the decode_outbuf buffer, and the length of the output image data is returned through the out_size pointer.

备注

1.Please make sure that the content of bit_stream pointer cannot be modified until this function returns. 2.Please note that the output size of image is always the multiple of 16 depends on protocol of JPEG.

参数:
  • decoder_engine -- [in] Handle of the JPEG decoder instance to use for processing.

  • decode_cfg -- [in] Config structure of decoder.

  • bit_stream -- [in] Pointer to the buffer containing the input JPEG image data.

  • stream_size -- [in] Size of the input JPEG image data in bytes.

  • decode_outbuf -- [in] Pointer to the buffer that will receive the decoded image data.

  • outbuf_size -- [in] The size of decode_outbuf

  • out_size -- [out] Pointer to a variable that will receive the length of the output image data.

返回:

  • ESP_OK: JPEG decoder process successfully.

  • ESP_ERR_INVALID_ARG: JPEG decoder process failed because of invalid argument.

esp_err_t jpeg_del_decoder_engine(jpeg_decoder_handle_t decoder_engine)

Release resources used by a JPEG decoder instance.

This function releases the resources used by the specified JPEG decoder instance. The decoder instance is specified by the decoder_engine parameter.

参数:

decoder_engine -- Handle of the JPEG decoder instance to release resources for.

返回:

  • ESP_OK: Delete JPEG decoder successfully.

  • ESP_ERR_INVALID_ARG: Delete JPEG decoder failed because of invalid argument.

void *jpeg_alloc_decoder_mem(size_t size, const jpeg_decode_memory_alloc_cfg_t *mem_cfg, size_t *allocated_size)

A helper function to allocate memory space for JPEG decoder.

参数:
  • size -- [in] The size of memory to allocate.

  • mem_cfg -- [in] Memory configuration for memory allocation

  • allocated_size -- [out] Actual allocated buffer size.

返回:

Pointer to the allocated memory space, or NULL if allocation fails.

Structures

struct jpeg_decode_cfg_t

Configuration parameters for a JPEG decoder image process.

Public Members

jpeg_dec_output_format_t output_format

JPEG decoder output format

jpeg_dec_rgb_element_order_t rgb_order

JPEG decoder output order

jpeg_yuv_rgb_conv_std_t conv_std

JPEG decoder yuv->rgb standard

struct jpeg_decode_engine_cfg_t

Configuration parameters for the JPEG decoder engine.

Public Members

int intr_priority

JPEG interrupt priority, if set to 0, driver will select the default priority (1,2,3).

int timeout_ms

JPEG timeout threshold for handling a picture, should larger than valid decode time in ms. For example, for 30fps decode, this value must larger than 34. -1 means wait forever

struct jpeg_decode_picture_info_t

Structure for jpeg decode header.

Public Members

uint32_t width

Number of pixels in the horizontal direction

uint32_t height

Number of pixels in the vertical direction

jpeg_down_sampling_type_t sample_method

compressed JPEG picture sampling method

struct jpeg_decode_memory_alloc_cfg_t

JPEG decoder memory allocation config.

Public Members

jpeg_dec_buffer_alloc_direction_t buffer_direction

Buffer direction for jpeg decoder memory allocation

Header File

  • components/esp_driver_jpeg/include/driver/jpeg_encode.h

  • This header file can be included with:

    #include "driver/jpeg_encode.h"
    
  • This header file is a part of the API provided by the esp_driver_jpeg component. To declare that your component depends on esp_driver_jpeg, add the following to your CMakeLists.txt:

    REQUIRES esp_driver_jpeg
    

    or

    PRIV_REQUIRES esp_driver_jpeg
    

Functions

esp_err_t jpeg_new_encoder_engine(const jpeg_encode_engine_cfg_t *enc_eng_cfg, jpeg_encoder_handle_t *ret_encoder)

Allocate JPEG encoder.

参数:
  • enc_eng_cfg -- [in] config for jpeg encoder

  • ret_encoder -- [out] handle for jpeg encoder

返回:

  • ESP_OK: JPEG encoder initialized successfully.

  • ESP_ERR_INVALID_ARG: JPEG encoder initialization failed because of invalid argument.

  • ESP_ERR_NO_MEM: Create JPEG encoder failed because of out of memory.

esp_err_t jpeg_encoder_process(jpeg_encoder_handle_t encoder_engine, const jpeg_encode_cfg_t *encode_cfg, const uint8_t *encode_inbuf, uint32_t inbuf_size, uint8_t *encode_outbuf, uint32_t outbuf_size, uint32_t *out_size)

Process encoding of JPEG data using the specified encoder engine.

This function processes the encoding of JPEG data using the provided encoder engine and configuration. It takes an input buffer containing the raw image data, performs encoding based on the configuration settings, and outputs the compressed bitstream.

参数:
  • encoder_engine -- [in] Handle to the JPEG encoder engine to be used for encoding.

  • encode_cfg -- [in] Pointer to the configuration structure for the JPEG encoding process.

  • encode_inbuf -- [in] Pointer to the input buffer containing the raw image data.

  • inbuf_size -- [in] Size of the input buffer in bytes.

  • encode_outbuf -- [in] Pointer to the output buffer where the compressed bitstream will be stored.

  • outbuf_size -- [in] The size of output buffer.

  • out_size -- [out] Pointer to a variable where the size of the output bitstream will be stored.

返回:

  • ESP_OK: JPEG encoder process successfully.

  • ESP_ERR_INVALID_ARG: JPEG encoder process failed because of invalid argument.

  • ESP_ERR_TIMEOUT: JPEG encoder process timeout.

esp_err_t jpeg_del_encoder_engine(jpeg_encoder_handle_t encoder_engine)

Release resources used by a JPEG encoder instance.

This function releases the resources used by the specified JPEG encoder instance. The encoder instance is specified by the encoder_engine parameter.

参数:

encoder_engine -- [in] Handle of the JPEG encoder instance to release resources for.

返回:

  • ESP_OK: Delete JPEG encoder successfully.

  • ESP_ERR_INVALID_ARG: Delete JPEG encoder failed because of invalid argument.

void *jpeg_alloc_encoder_mem(size_t size, const jpeg_encode_memory_alloc_cfg_t *mem_cfg, size_t *allocated_size)

A helper function to allocate memory space for JPEG encoder.

参数:
  • size -- [in] The size of memory to allocate.

  • mem_cfg -- [in] Memory configuration for memory allocation

  • allocated_size -- [out] Actual allocated buffer size.

返回:

Pointer to the allocated memory space, or NULL if allocation fails.

Structures

struct jpeg_encode_cfg_t

JPEG encoder configure structure.

Public Members

uint32_t height

Number of pixels in the horizontal direction

uint32_t width

Number of pixels in the vertical direction

jpeg_enc_input_format_t src_type

Source type of raw image to be encoded, see jpeg_enc_src_type_t

jpeg_down_sampling_type_t sub_sample

JPEG subsampling method

uint32_t image_quality

JPEG compressing quality, value from 1-100, higher value means higher quality

struct jpeg_encode_engine_cfg_t

Configuration parameters for the JPEG encode engine.

Public Members

int intr_priority

JPEG interrupt priority, if set to 0, driver will select the default priority (1,2,3).

int timeout_ms

JPEG timeout threshold for handling a picture, should larger than valid encode time in ms. For example, for 30fps encode, this value must larger than 34. -1 means wait forever

struct jpeg_encode_memory_alloc_cfg_t

JPEG encoder memory allocation config.

Public Members

jpeg_enc_buffer_alloc_direction_t buffer_direction

Buffer direction for jpeg encoder memory allocation

Header File

  • components/esp_driver_jpeg/include/driver/jpeg_types.h

  • This header file can be included with:

    #include "driver/jpeg_types.h"
    
  • This header file is a part of the API provided by the esp_driver_jpeg component. To declare that your component depends on esp_driver_jpeg, add the following to your CMakeLists.txt:

    REQUIRES esp_driver_jpeg
    

    or

    PRIV_REQUIRES esp_driver_jpeg
    

Type Definitions

typedef struct jpeg_decoder_t *jpeg_decoder_handle_t

Type of jpeg decoder handle.

typedef struct jpeg_encoder_t *jpeg_encoder_handle_t

Type of jpeg encoder handle.

Enumerations

enum jpeg_dec_output_format_t

Enumeration for jpeg output format.

Values:

enumerator JPEG_DECODE_OUT_FORMAT_RGB888

output RGB888 format

enumerator JPEG_DECODE_OUT_FORMAT_RGB565

output RGB565 format

enumerator JPEG_DECODE_OUT_FORMAT_GRAY

output the gray picture

enumerator JPEG_DECODE_OUT_FORMAT_YUV444

output yuv444 format

enumerator JPEG_DECODE_OUT_FORMAT_YUV422

output yuv422 format

enumerator JPEG_DECODE_OUT_FORMAT_YUV420

output yuv420 format

enum jpeg_yuv_rgb_conv_std_t

Enumeration for YUV and RGB conversion standard.

Values:

enumerator JPEG_YUV_RGB_CONV_STD_BT601

BT601

enumerator JPEG_YUV_RGB_CONV_STD_BT709

BT709

enum jpeg_dec_rgb_element_order_t

Enumeration for jpeg big/small endian output.

Values:

enumerator JPEG_DEC_RGB_ELEMENT_ORDER_BGR

Output the color component in small endian

enumerator JPEG_DEC_RGB_ELEMENT_ORDER_RGB

Output the color component in big endian

enum jpeg_dec_buffer_alloc_direction_t

Enumeration for jpeg decoder alloc buffer direction.

Values:

enumerator JPEG_DEC_ALLOC_INPUT_BUFFER

Alloc the picture input buffer, (compressed format in decoder)

enumerator JPEG_DEC_ALLOC_OUTPUT_BUFFER

Alloc the picture output buffer, (decompressed format in decoder)

enum jpeg_enc_input_format_t

Enumeration for jpeg input format.

Values:

enumerator JPEG_ENCODE_IN_FORMAT_RGB888

input RGB888 format

enumerator JPEG_ENCODE_IN_FORMAT_RGB565

input RGB565 format

enumerator JPEG_ENCODE_IN_FORMAT_GRAY

input GRAY format

enumerator JPEG_ENCODE_IN_FORMAT_YUV422

input YUV422 format

enumerator JPEG_ENCODE_IN_FORMAT_YUV444

input YUV444 format

enumerator JPEG_ENCODE_IN_FORMAT_YUV420

input YUV420 format

enum jpeg_enc_buffer_alloc_direction_t

Enumeration for jpeg encoder alloc buffer direction.

Values:

enumerator JPEG_ENC_ALLOC_INPUT_BUFFER

Alloc the picture input buffer, (decompressed format in encoder)

enumerator JPEG_ENC_ALLOC_OUTPUT_BUFFER

Alloc the picture output buffer, (compressed format in encoder)

Header File

  • components/esp_hal_jpeg/include/hal/jpeg_types.h

  • This header file can be included with:

    #include "hal/jpeg_types.h"
    
  • This header file is a part of the API provided by the esp_hal_jpeg component. To declare that your component depends on esp_hal_jpeg, add the following to your CMakeLists.txt:

    REQUIRES esp_hal_jpeg
    

    or

    PRIV_REQUIRES esp_hal_jpeg
    

Unions

union jpeg_huffman_table_info_t
#include <jpeg_types.h>

Structure for huffman information.

Public Members

uint8_t id

Huffman table id.

uint8_t type

Huffman table type.

struct jpeg_huffman_table_info_t
uint8_t info

Information of huffman table.

Structures

struct jpeg_component_factor_t

Structure for recording factor of component.

Public Members

uint32_t horizontal

horizontal factor

uint32_t vertical

vertical factor

Macros

JPEG_HUFFMAN_BITS_LEN_TABLE_LEN
JPEG_HUFFMAN_AC_VALUE_TABLE_LEN
JPEG_HUFFMAN_DC_VALUE_TABLE_LEN
JPEG_QUANTIZATION_TABLE_LEN
JPEG_COMPONENT_NUMBER_MAX
DHT_TC_NUM
DHT_TH_NUM
JPEG_DOWN_SAMPLING_NUM

Enumerations

enum jpeg_codec_mode_t

Enum for JPEG codec working mode.

Values:

enumerator JPEG_CODEC_ENCODER

Encode mode.

enumerator JPEG_CODEC_DECODER

Decode mode.

enum jpeg_sample_mode_t

Enum for JPEG sampling mode.

Values:

enumerator JPEG_SAMPLE_MODE_YUV444

sample in YUV444

enumerator JPEG_SAMPLE_MODE_YUV422

sample in YUV422

enumerator JPEG_SAMPLE_MODE_YUV420

sample in YUV420

enum jpeg_down_sampling_type_t

Enumeration for jpeg decoder sample methods.

Values:

enumerator JPEG_DOWN_SAMPLING_YUV444

Sample by YUV444

enumerator JPEG_DOWN_SAMPLING_YUV422

Sample by YUV422

enumerator JPEG_DOWN_SAMPLING_YUV420

Sample by YUV420

enumerator JPEG_DOWN_SAMPLING_GRAY

Sample the gray picture

enum jpeg_enc_src_type_t

JPEG encoder source formats.

Values:

enumerator JPEG_ENC_SRC_RGB888

JPEG encoder source RGB888

enumerator JPEG_ENC_SRC_YUV422

JPEG encoder source YUV422

enumerator JPEG_ENC_SRC_RGB565

JPEG encoder source RGB565

enumerator JPEG_ENC_SRC_YUV444

JPEG encoder source YUV444

enumerator JPEG_ENC_SRC_YUV420

JPEG encoder source YUV420

enumerator JPEG_ENC_SRC_GRAY

JPEG encoder source GRAY


此文档对您有帮助吗?